EasyManua.ls Logo

Keysight 34934A - Page 36

Keysight 34934A
243 pages
Print Icon
To Next Page IconTo Next Page
To Next Page IconTo Next Page
To Previous Page IconTo Previous Page
To Previous Page IconTo Previous Page
Loading...
1 Overview of the 34934A
36 Keysight 34934A User’s Guide
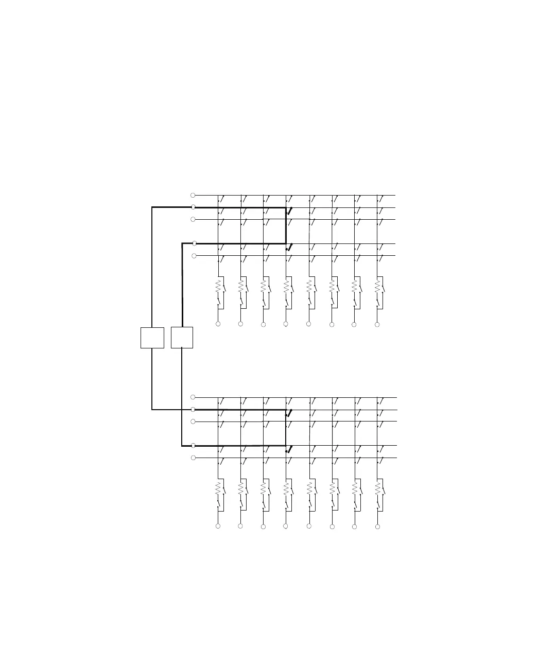
8x32 2-Wire Operation, Test Circuit Example
The example below shows a 2-wire circuit path through the matrix, with the
instrument and DUT wired between the H and L terminals.
This example illustrates one of the SCPI paired commands; ROUTe:CLOSe:PAIR.
To close two crosspoints in 2-wire operation, you specify two H crosspoints; the
paired command also closes the two L crosspoints.
C1H – C32H
ML
C1L – C32L
INST
DUT
. . .
. . .
+
-
+
-
MH
1402
1431
1434
1463
ROUT: CLOS: PAIR (@ 1402 , 1431 )
Paired channels are: 1434 1463
row R4H @ columns C2H and C31H
row R4L @ columns C2L and C31L
R3H
R1H
R2H R4H R7H
R5H
R6H R8H
R3L
R1L
R2L R4L
R7L
R5L
R6L R8L
Closes:
See “Channel Numbering” on page 168 for the numbering scheme.

Table of Contents