EasyManua.ls Logo

Keysight N9020B - Page 1088

Keysight N9020B
2650 pages
To Next Page IconTo Next Page
To Next Page IconTo Next Page
To Previous Page IconTo Previous Page
To Previous Page IconTo Previous Page
Loading...
3 VMA Mode
3.7 Power Stat CCDF Measurement
:POW:RANG:AUTO? returns true if :POW:RANG:OPT:ATT is not OFF
Backwards
Compatibility
SCPI
[:SENSe]:POWer[:RF]:RANGe:AUTO ON | OFF | 1 | 0
[:SENSe]:POWer[:RF]:RANGe:AUTO?
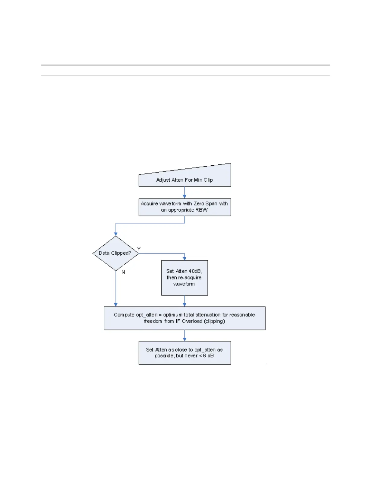
Adjustment Algorithm
The algorithms for the adjustment are documented below:
Single-Attenuator Models
Dual-Attenuator models
"Adjust Atten for Min Clipping" on page 1772 or "Pre-Adjust for Min Clipping" on
page 1086 selection is Mech + Elec Atten:
Vector Modulation Analyzer Mode User's &Programmer's Reference 1088

Table of Contents

Other manuals for Keysight N9020B

Related product manuals