EasyManua.ls Logo

Keysight N9020B - 9.3.2.1 CONFigure

Keysight N9020B
2650 pages
To Next Page IconTo Next Page
To Next Page IconTo Next Page
To Previous Page IconTo Previous Page
To Previous Page IconTo Previous Page
Loading...
9 Programming the Instrument
9.3 SCPI Operation and Results Query
9.3.2.1 CONFigure
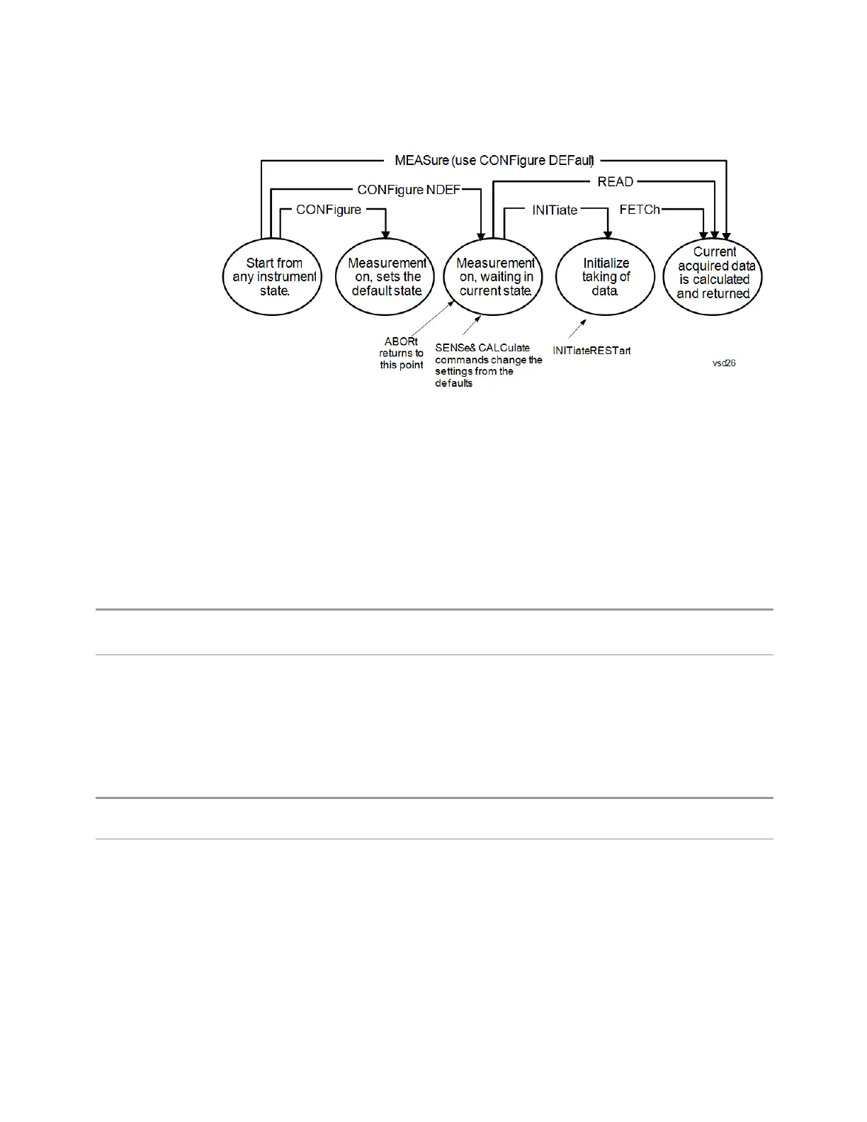
Stops the current measurement (if any) and sets up the instrument for the specified
measurement using the measurement’s default settings. Does not initiate the
collection of measurement data unless :INIT:CONT is ON. If you change any
measurement settings after using :CONFigure, "READ" on page 2553 can be used
to initiate a measurement without changing the settings back to their defaults.
Normally :CONFigure presets the measurement after selecting it; but, if sent with
the NDEFault parameter, it selects it without performing a Preset.
Remote Command
:CONFigure:<measurement>[:NDEFault]
:CONFigure?
Example Select and preset the Swept SA measurement:
:CONF:SAN
Select the Swept SA measurement without presetting:
:CONF:SAN:NDEF
Query the current measurement:
:CONF?
Remote
Command
:CONFigure:CATalog?
Example
:CONF:CATalog?
returns a quoted string of all licensed measurement names in the current mode. For example, "SAN,
CHP, OBW, ACP, PST, TXP, SPUR, SEM, LIST” for the Spectrum Analyzer mode
2551 Vector Modulation Analyzer Mode User's &Programmer's Reference

Table of Contents

Other manuals for Keysight N9020B

Related product manuals