EasyManua.ls Logo

Keysight N9020B - Page 1749

Keysight N9020B
2852 pages
Print Icon
To Next Page IconTo Next Page
To Next Page IconTo Next Page
To Previous Page IconTo Previous Page
To Previous Page IconTo Previous Page
Loading...
3 Spectrum Analyzer Mode
3.9 SEM Measurement
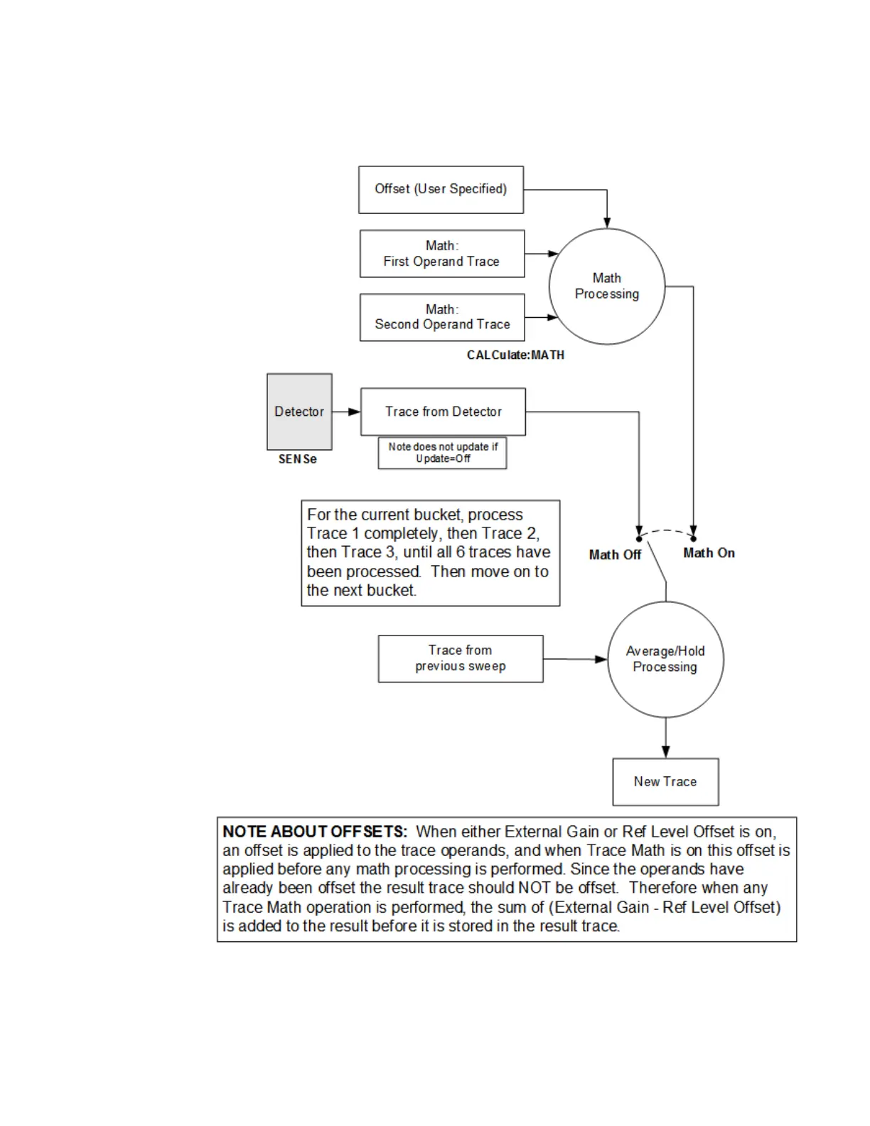
For each active trace, the current trace point is processed for Trace 1, then Trace
2, then Trace 3, etc. Trace data is taken from either the detector for that trace, or
Spectrum Analyzer Mode User's &Programmer's Reference 1749

Table of Contents

Other manuals for Keysight N9020B

Related product manuals