EasyManua.ls Logo

klover SOFT 80 - Wiring Diagram

klover SOFT 80
57 pages
Print Icon
To Next Page IconTo Next Page
To Next Page IconTo Next Page
To Previous Page IconTo Previous Page
To Previous Page IconTo Previous Page
Loading...
48
SOFT 80, SOFT 100 PELLET-BURNING STOVE
EN - Rev. 1.0
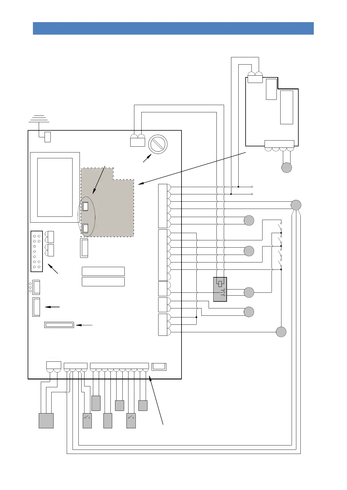
WIRING DIAGRAM
TRASFORMATORE
Terra
Fase
Neutro
RETE
230Vac
M
CN9
CN13
CN5
CN2
CN7
IMPORTANTE: NON
INVERTIRE LA
POSIZIONE DEI FILI
FUSIBILE
4A 5X20
CN10
SCHEDA L023_8
CN1
CONNETTORE
PER CONNESSIONE
BOOTLOADER
M1
BATTERIA OROLOGIO
CRONOTERMOSTATO
TIPO CR2032 3Volts
CN17
CN21
CN22
ENC +5V GND BLU
ALf
ALt
BLU
NERO
ROSSO
CN12
CONNETTORE
DISPLAY
CN4
CN8
CN16
CN19
CN6
PELLET H2O AMB TERM +TC1-
AU
X2
AL3
N V2/P0
PBC N
AUX1
RE ACCENSIONE
RE PBC
CN15
AUXIN
PMP PWM
CN23
CN14
NERO
ROSSO
BIANCO
SERIALE
ENC. COC
.
- OC
+
- OC
+
DISPLAY
MM2
SC
AM.
FUMI
N
F
N
AL1
AL2
AC
C.
COC.
FUN2
FUN1
MV
M
V1
ALs
MC
M
A
Fp Ta
Sa
Sp
Sf
VERDE
BIANCO
Cavo per co
llega
ment
o tach
im
etrica
ALp
Neutro
Neutro
Fase
Fase
Amb
1
Amb
2
LEGENDA COMPONENTI:
M1 = Motoriduttore coclea
M2 = Motoridutture pulizia braciere
V = Ventilatore aria primario
V1 = Ventilatore aria canalizzata 1
(solo mod. predisposti)
V2 = Ventilatore aria canalizzata 2
(solo mod. predisposti)
C = Candeletta di accensione
A = Aspiratore fumi con tachimetrica
LEGENDA SONDE / CONTATTI / SENSORI
Sf = Sonda fumi "tipo K"
Sa = Sonda temperatura ambiente
(predisposizione opzionale)
Ta = Contatto termostato ambiente
Amb 1 = Sonda o contatto termostato ambiente 1
(predisposizione opzionale)
Amb 2 = Sonda o contatto termostato ambiente 2
(predisposizione opzionale)
Fp = Micro finecorsa pulizia braciere
(solo mod. predisposti)
Sp = Sensore di livello pellet Mod. K048
(predisposizione opzionale)
CN3
F2 N F1 N
FU
SIBILE
3,15A 5
X2
0
REL
È
F N
SCHEDA ESPANS
IO
NE
T055
(O
P
Z
IO
NALE)
M
V2
CN4
SCHEDA ESPANSIONE T055
CONNESSA A L023_8
CON I CONNETTORI
CN10, CN12
FUN1
FUN2
LEGENDA DISPOSITIVI DI SICUREZZA:
ALp = Micro chiusura porta fuoco
ALt = Termostato a riarmo manuale
ALf = Pressostato fumi
ALs = Micro chiusura portina serbatoio pellet
REL
È
Nc Com No
Nc Com No Nc Com No
RE
COMPONENT KEY:
M1 = Auger gearmotor
M2 = Brazier cleaning gearmotor
V = Primary air fan
V1 = Ducted 1 air fan (configured models
only)
V2 = Ducted 2 air fan (configured models
only)
C = Spark plug
A = Smoke extractor with tachometer
Earth
BOARD L023_8
AUX1
FUSE 4A
5X20
TRANSFORMER
CONNECTOR FOR
BOOTLOADER
CONNECTION
RELAY
EXPANSION BOARD T055
CONNECTED TO L023_8
WITH CONNECTORS CN10,
CN12
DISPLAY
CONNECTOR
PROGRAMMABLE
THERMOSTAT CLOCK
BATTERY (TYPE CR2032 3 V)
IGNITION RELAY
PBC RELAY
Live
AUXIN
Live
Live
BLUE
BLACK
RED
GREEN
WHITE
IMPORTANT: DO NOT
INVERT THE WIRES
WHITE
RED
BLACK
SCREW ENC.
SERIAL
DISPLAY
KEY FOR PROBES / CONTACTS / SENSORS
Sf = “K-type thermocouple” smoke probe
Sa = Room temperature probe (configuration optional)
Ta = Room thermostat contact
Amb 1 = Room 1 thermostat contact or probe (optional
configuration)
Amb 2 = Room 2 thermostat contact or probe
(configuration optional)
Fp = Brazier cleaning limit switch micro-switch (configured
models only)
Sp = Pellet level sensor Mod. K048 (configuration
optional)
NETWORK
230 VAC
Neutral
Neutral
Neutral
SAFETY DEVICES KEY:
ALp = Fire door closure micro-switch
ALt = Manual reset thermostat
ALf = Smoke pressure switch
ALs = Pallet tank door closing micro-switch
EXPANSION
BOARD Q055
(OPTIONAL)
FUSE
3.15 A 5X20
Wire for tachometer connection

Other manuals for klover SOFT 80

Related product manuals