EasyManua.ls Logo

Kubota DF972-E2 - For Electronic Governor

Kubota DF972-E2
138 pages
Print Icon
To Next Page IconTo Next Page
To Next Page IconTo Next Page
To Previous Page IconTo Previous Page
To Previous Page IconTo Previous Page
Loading...
S-3
WG972-E2, DF972-E2, WSM
GASOLINE / LPG ENGINE
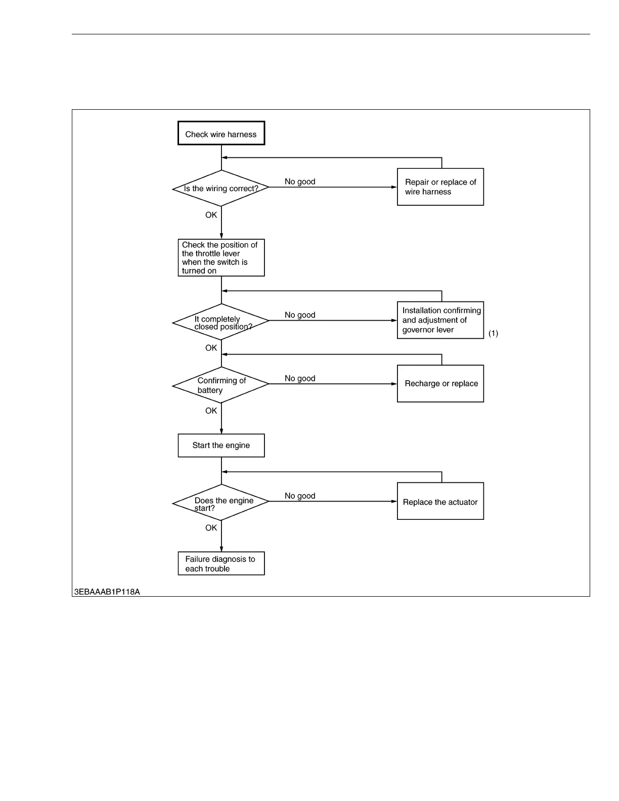
[3] FOR ELECTRONIC GOVERNOR
NOTE
•This troubleshooting describe the procedure which does not use the service tool (soft wear).
Engine does not start : Step 1
(1) Refer to [Adjust Governor Lever of Electronic Governor]
KiSC issued 01, 2006 A

Table of Contents

Related product manuals