EasyManua.ls Logo

Lamtec GUI607 - Valve Leakage Test Flow Chart

Lamtec GUI607
284 pages
Print Icon
To Next Page IconTo Next Page
To Next Page IconTo Next Page
To Previous Page IconTo Previous Page
To Previous Page IconTo Previous Page
Loading...
97
5 Functional Description with Process Diagrams
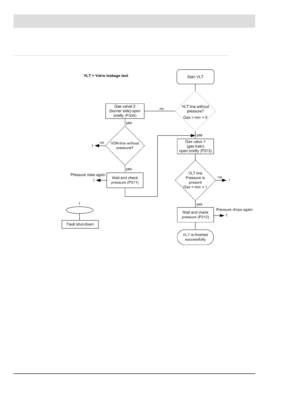
5.2.6.4 Valve Leakage Test Flow Chart
Fig. 5-15 Process flow for valve leakage test

Table of Contents

Related product manuals