EasyManua.ls Logo

LAUNCH TECH X-431 PRO - 4 Initial Use; Getting Started

LAUNCH TECH X-431 PRO
96 pages
Print Icon
To Next Page IconTo Next Page
To Next Page IconTo Next Page
To Previous Page IconTo Previous Page
To Previous Page IconTo Previous Page
Loading...
LAUNCH X-431 PRO (DBSCar V) User Manual
13
4 Initial Use
4.1 Getting Started
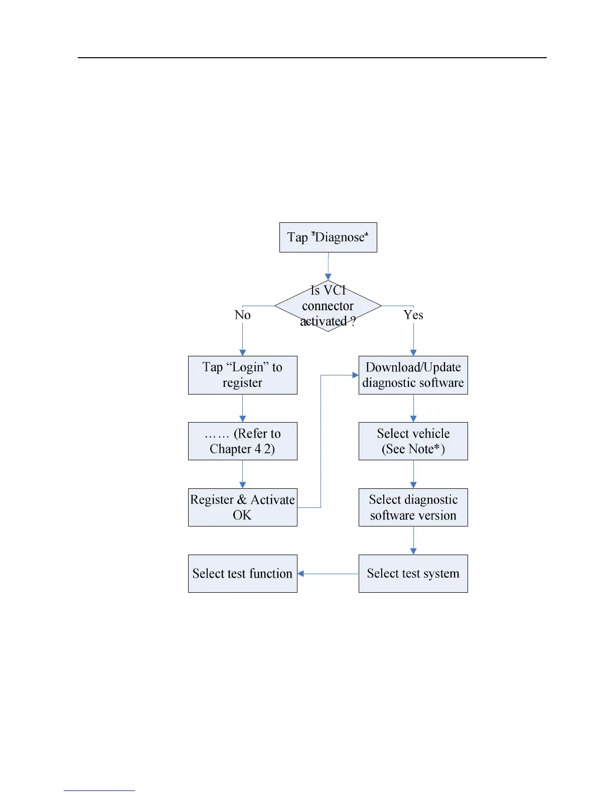
For new users, please follow the operation chart shown in Fig. 4-1 to start using
X-431 PRO.
Fig. 4-1
Note*: If VIN Scan” or Intelligent Diagnosis” function is performed, this step shall
not apply.

Table of Contents

Related product manuals