EasyManua.ls Logo

Lenze 9300 - Page 172

Lenze 9300
524 pages
Print Icon
To Next Page IconTo Next Page
To Next Page IconTo Next Page
To Previous Page IconTo Previous Page
To Previous Page IconTo Previous Page
Loading...
Function block library
7-55
SHB9300CRV EN 2.0
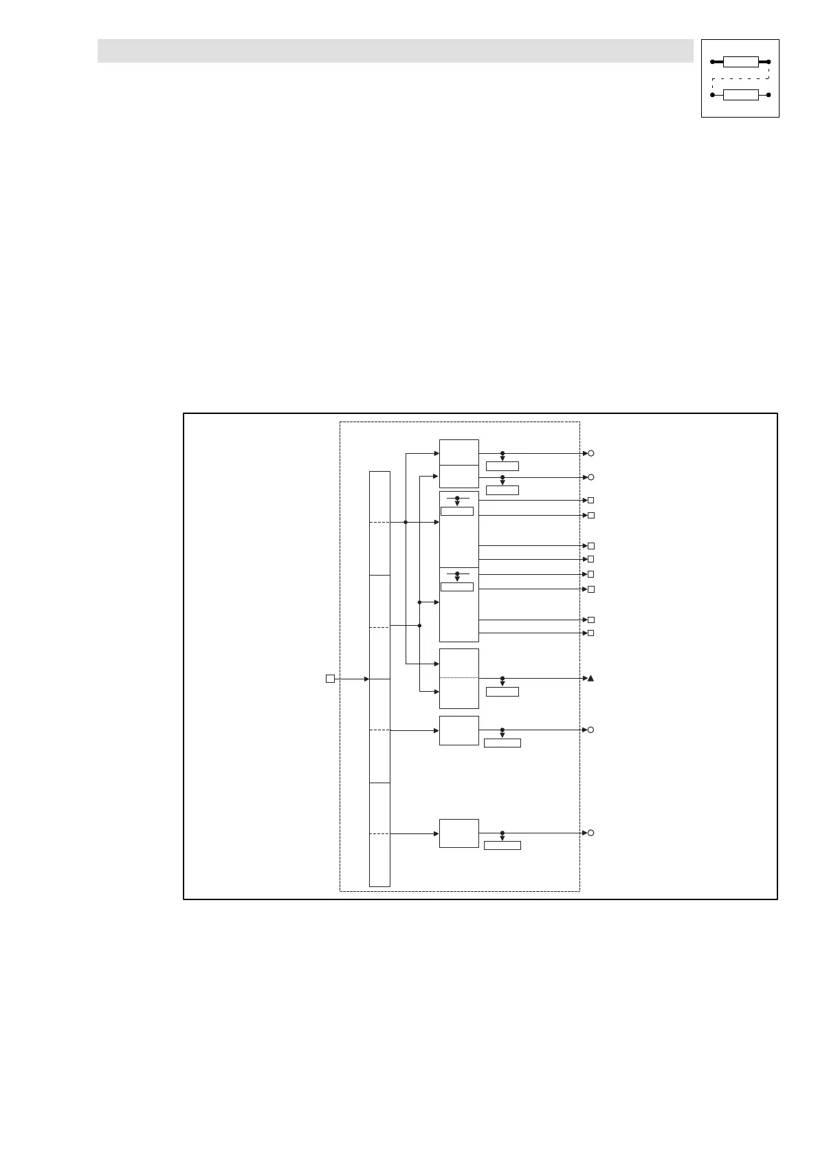
Byte 1, 2, 3 and 4
The meaning of these user data can be selected among different signal types. Depending on the
requirement, these data can be evaluated as up to 2 analog signals, 32 digital signals or one phase
signal.Mixed forms are also possible.
Byte 5 and 6
form the signal to CAN-IN2.W3.
Byte 7 and 8
form the signal to CAN-IN2.W4.
CAN-IN3
Theprocessdataobject CAN-IN3is provided for theevent-driventransmission of process dataand
for communication among the controllers. However, decentralized inputs can also be evaluated.
16 Bit
16 Bit
CAN-IN3.W 1
CAN-IN3.W 2
16 binary
signals
16 B it
Low W ord
16 Bit
High W ord
16 binaryi
signals
16 Bit
CAN-IN3.W 3
CAN-IN3.B15
CAN-IN3.B0
CAN-IN3.D1
B y te 3 ,4
B y te 5 ,6
B y te 7 ,8
System bus
X4
CAN-IN3
Bit 0
Bit 15
CAN-IN3.B14
CAN-IN3.B1
CAN-IN3.B31
CAN-IN3.B16
CAN-IN3.B30
CAN-IN3.B17
......
C 0867/3
C 0866/10
C 0866/8
C 0863/5
C 0863/6
C 0866/9
B y te 1 ,2
16 Bit
CAN-IN3.W 4
C 0866/11
Fig. 7-46 System bus (CAN-IN3)
Show/Hide Bookmarks

Table of Contents

Other manuals for Lenze 9300

Related product manuals