EasyManua.ls Logo

LG DP372D - Servo Block Diagram

LG DP372D
53 pages
Print Icon
To Next Page IconTo Next Page
To Next Page IconTo Next Page
To Previous Page IconTo Previous Page
To Previous Page IconTo Previous Page
Loading...
3-23
Copyright © 2008 LG Electronics. Inc. All right reserved.
Only for training and service purposes
LGE Internal Use Only
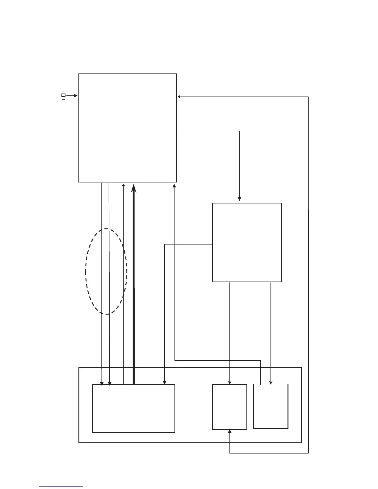
3. SERVO BLOCK DIAGRAM
U401
AM5898N
Motor
Driver
DVD : A,B,C,D,RF
CD : A,B,C,D,E,
F,RF
PICK
UP
Y201
U201
MTK1389P
P-DVDPLAYER
ONE CHIP
FMSO,DMSO,FOSO,
TRSO,STBY,
V1P4
FO+, FO-,
TR+, TR-
27MHz
X-TA
L
CDLD(LD01),DVDLD(LD02)
IOA
LIMIT
ALPC
MDI1,MDI2
Spi
Spi
ndle
dle
Mo
Mo
ter
SL-,SL+
Steppi
Steppi
ng
ng
Mo
Mo
ter
OP+,OP-
OP
O
SP-,SP+

Table of Contents

Related product manuals