EasyManua.ls Logo

Mackie M2600 - Page 9

Mackie M2600
32 pages
Print Icon
To Next Page IconTo Next Page
To Next Page IconTo Next Page
To Previous Page IconTo Previous Page
To Previous Page IconTo Previous Page
Loading...
9
9. Place the amplifier in bridge mode and connect 4 loading to the bridge outputs
(across both “+” output binding posts). The 4 dummy load should have a minimum
power rating of 2000W. Slip some card stock between the heatsink-outlets and chassis
sides to temporarily restrict the airflow. Monitor one of the outputs and adjust for a 60V
pk/pk signal. Short across both outputs and verify that all four ‘Short” and “Protect” LEDs
light and the amplifier mutes for 5 seconds.
10. Remove the short, monitor one of the outputs, and adjust for a 90V pk/pk sine output
(1000W of output power bridged). After a few minutes the fan will begin running faster
and faster (heatsink between 45°C and 65°C) and a short time later the amplifier will
mute (heatsink at 80°C). The “Hot” and “protect” LEDs will come on. Remove the card
stock and after a few minutes the amplifier will come out of mute mode and the “cold”
LED will return.
11. Disconnect the loading and remove the input signals. Reconnect the amplifier to a
Variac and confirm that the idle consumption is roughly 130W or 1.6A, as before.
Connect the amplifier to speakers and verify that it sounds OK with music.
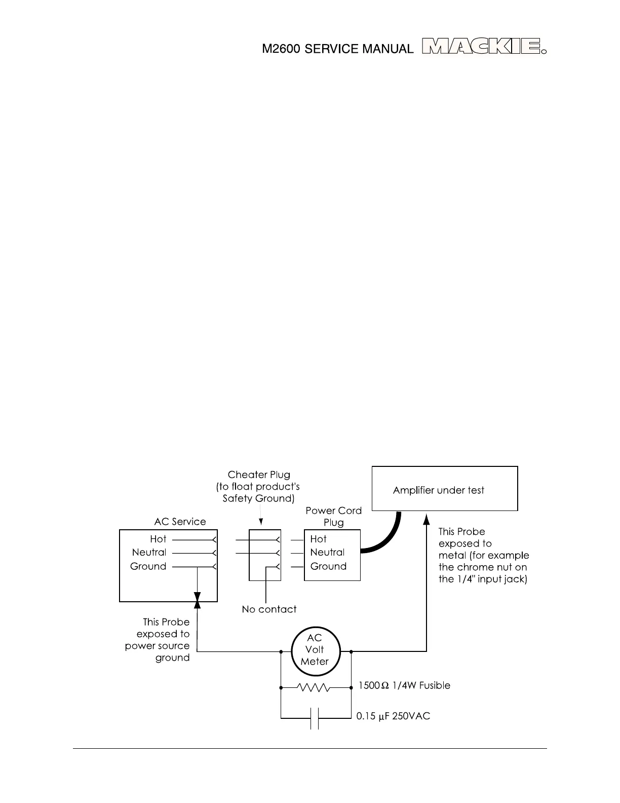
12. Perform the following leakage test before returning the amplifier to your customer:
1. Connect the amplifier under test to an AC power source using a ground-lift
adaptor, leaving the amplifier’s safety ground floating. Turn the amplifier on.
2. Make a small loading RC circuit as shown in the diagram below, and connect
the AC volt meter between the AC power source ground and any exposed metal
on the unit under test.
3. The meter reading should be less than 750mV AC (note: this is equivalent to
0.5mA of leakage current).
4. Flip the plug over in the receptical so the hot and neutral are swapped.
Verify that the reading is still less then 750 mV AC.

Related product manuals