EasyManua.ls Logo

Marantz NR1605/U1B - Page 47

Marantz NR1605/U1B
190 pages
Print Icon
To Next Page IconTo Next Page
To Next Page IconTo Next Page
To Previous Page IconTo Previous Page
To Previous Page IconTo Previous Page
Loading...
USB FRONT
USBD-
USBD+
TX+/-
RX+/-
TX+/-
RX+/-
RJ-45
WiFi ANT
GND
DATA-
VBUS
DATA+
CX870 MODULE
BT MODULE
RX64FS
RXSPDIF
RXI2S2
RXI2S0
FSDIR1
SBCK
MCLK1
Z2_DAC_BCLK
Z2_DAC_LRCK
TXSPDIF TMDS
DAC_256FS
DAC_FS
DACDATAF
DACDATAS
DACZEROMUTE
256FSDIR1
HDMI3
HDMI2
HDMI1
TMDS
LRCK
MCLK
LRCK
MCLK
C1
TC74VHCT244
864778_BCLK
864778_I2S2
864778_I2S1
864778_SCLK
864778_I2S3
864778_I2S1
DIRABCKI
SCLK
TMDS
TMDS
DATASB
DATAC
ARCSPDIF
SDRAM
HDMI6
HDMI5
HDMI4
TMDS
TMDS
TMDS
TMDS
TMDS
SCLK
I2S(S0,S1,S2,S3)
SCLK
I2S(S0,S1,S2,S3)
O1
TC74VHCT244
864778_I2S3
864778_LRCK
864778_MCLK
864778_I2S0
864778_LRCK
864778_MCLK
864778_I2S2
864778_I2S0
RXFS
RXMCLK
RXI2S3
DIRAMCKI
RXI2S1
OPEN
TC74VHCT244
TC74VHCT244
SLRCK
TXSPDIF
SPDIF
Z2_DAC_DATA
Z2_DAC_MCLK
TMDS
DAC_64FS
DACDA
TAC
DACDATASB
TMDS
DATAF
DATAS
TMDS
64FSDIR1
DATADIR1
NET/USB_MCK
NET/USB_BCK
DM920_SPDIF
ARCSPDIF
DIRADATAI
MCLK
PLDAERR
DSP1OUTFS
DSP1INSB/SR
DSP1INCSW/C
DSP1IN-/SW
DSP1INFS
DSP1INMCK
TXSPDIF
DIGITAL IN
NET/USB_LRCK
HDMI2.0
Matix SW
MN8647781
HDMI2.0
Matix SW
MN8647781
DIRRXSPDIF
DIRALRCKI
LRCK/DSD2B
I2S(S0,S1,S2,S3)
TO R2A15218FP 2/6 I3
MAIN ZONE DAC
PCM1690
TMDS
HDMI RECEIVER
ADV7850
ADV8003-8B
HDMI TRANSCEIVER
DSP1OUTMCK
DSP1OUT64FS
DSP1INS/SL
DSP1IN-/FR
DSP1INF/FL
DSP1IN64FS
HDMI2.0
Matix SW
MN8647781
HDMI IN
TMDS
FRONT
HDMI
ADV8195
TMDS
BU
FFER
TO R2A15218FP 2/6 E3
NET/USB_DATAF/FL
TO R2A15218FP 2/6 B4
NET/USB_DATA/FR
HDMI OUT1
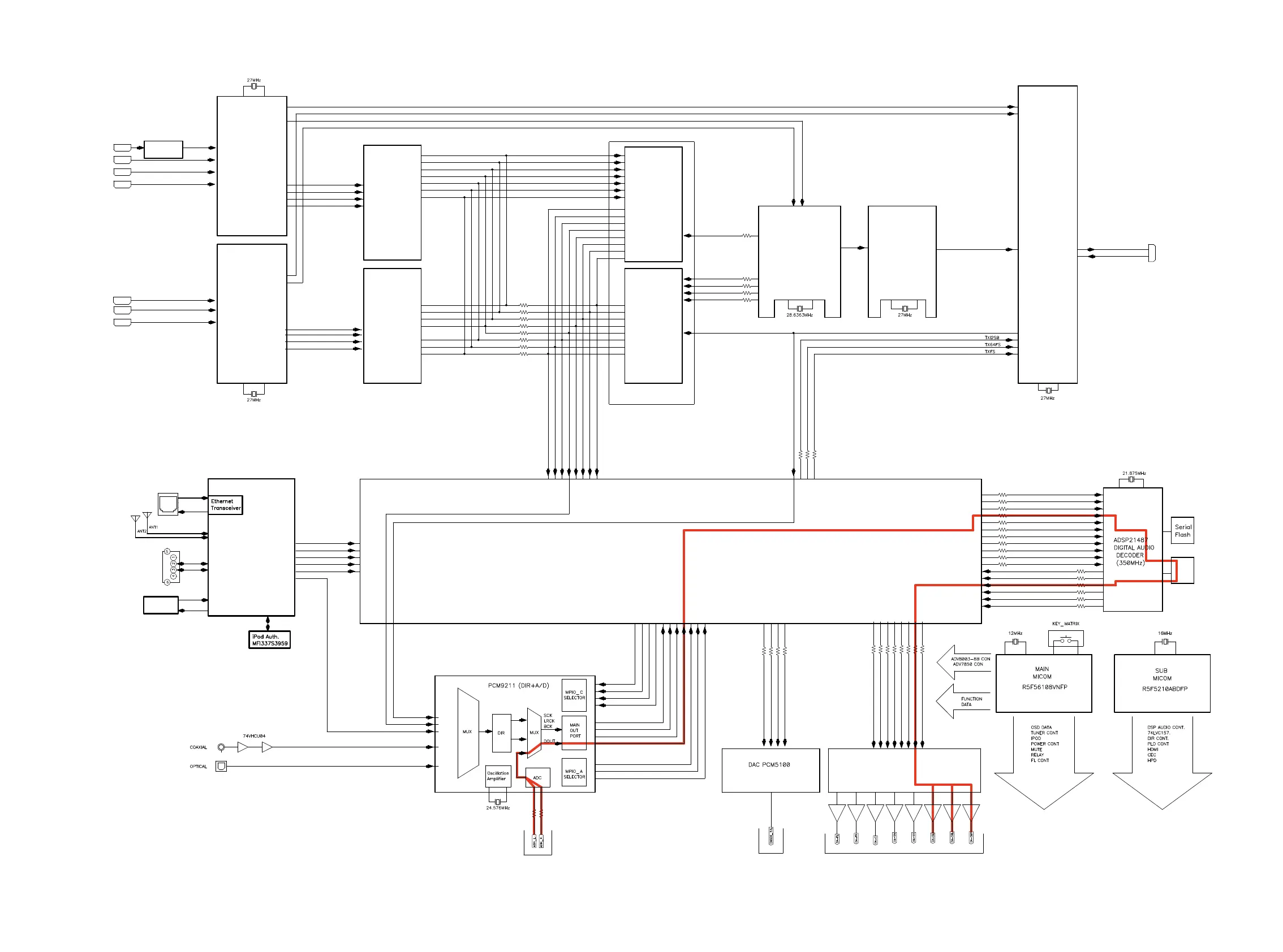
NR1605 DIGITAL AUDIO DIAGRAM
5M80ZT100C5N
AUDIO PLD
fig.14a
47

Table of Contents

Related product manuals