EasyManua.ls Logo

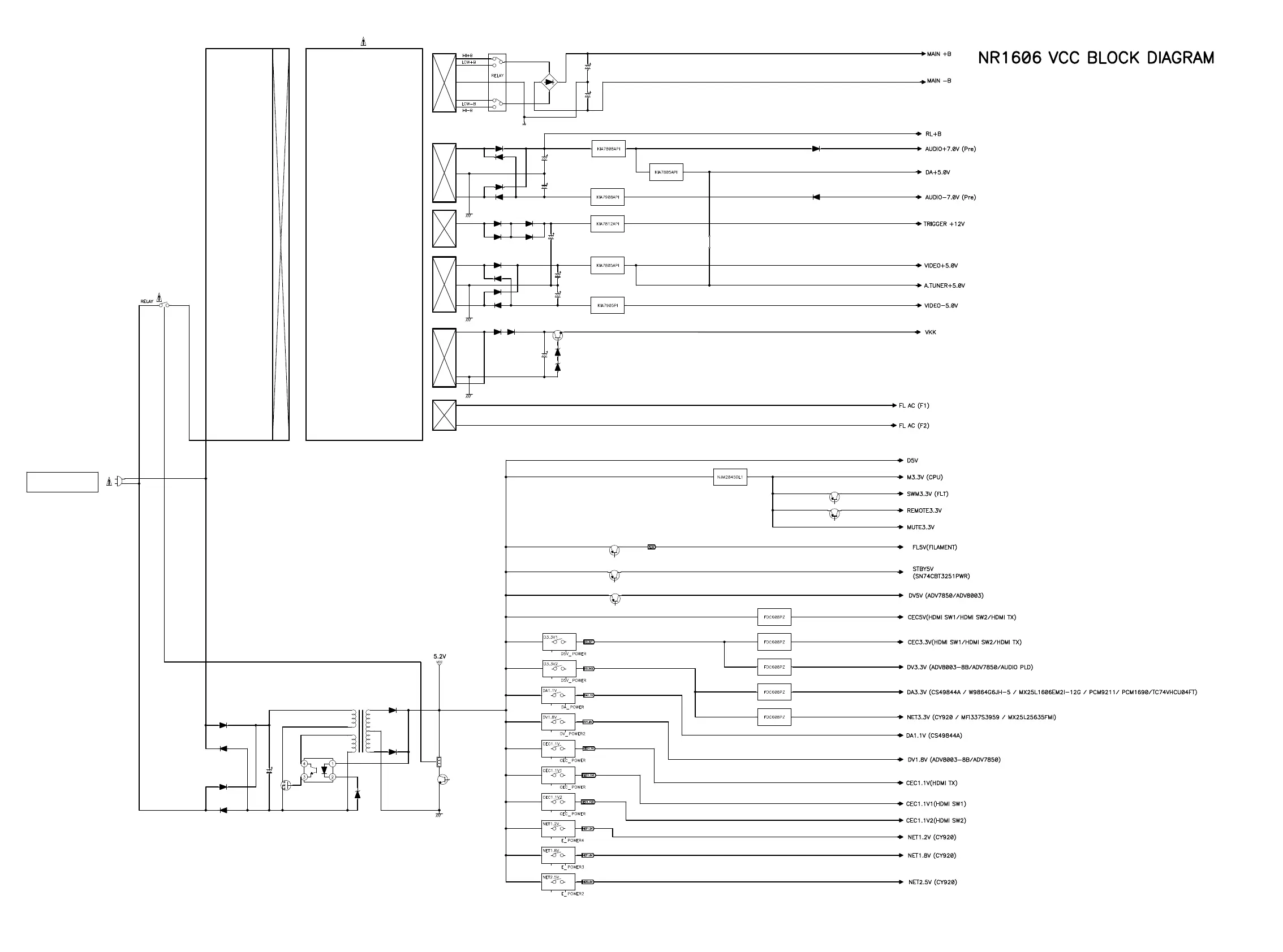
Marantz NR1606/U1B - Power Diagram

Marantz NR1606/U1B
176 pages
Print Icon
To Next Page IconTo Next Page
To Next Page IconTo Next Page
To Previous Page IconTo Previous Page
To Previous Page IconTo Previous Page
Loading...
POWER DIAGRAM
S5(VKK)
S4(VIDEO)
S2(+8V,-8V)
MAIN PWR ON
S3(TRIGGER)
S1(AMP +B)
S6(FILAMENT)
OPEN
AC CORD
MAIN TRANS
98

Table of Contents

Related product manuals