EasyManua.ls Logo

Marantz PS-17 - Page 29

Marantz PS-17
52 pages
Print Icon
To Next Page IconTo Next Page
To Next Page IconTo Next Page
To Previous Page IconTo Previous Page
To Previous Page IconTo Previous Page
Loading...
45
C bit detection
fs calculation
Lock detection
Data demodulation
block
Input
block
Pa, Pb detection
Microcontroller IF
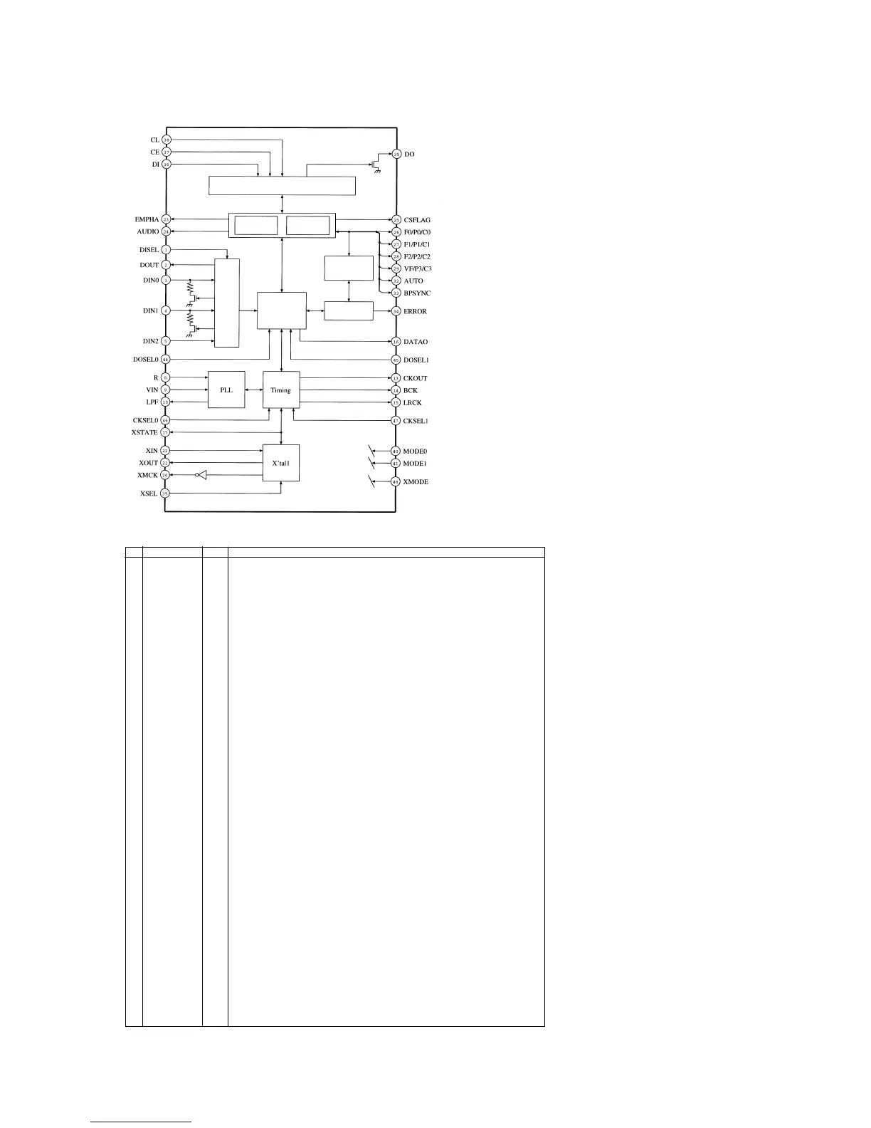
No. Pin name I/O Function
1 DISEL I Data input pin (DIN0, DIN1) selection input pin
2 DOUT O Input bi-phase data through output pin
3 DIN0 I Digital data input pin (CMOS level, with pull-down resistance when no selected)
4 DIN1 I Digital data input pin (CMOS level, with pull-down resistance when no selected)
5 DIN2 I Digital data input pin (TTL level)
6 DGND Digital GND
7 DV DD Digital power supply
8 R I VCO gain control input pin
9 VIN I VCO free-running frequency setting input pin
10 LPF O PLL loop filter setting pin
11 A VDD Analog power supply
12 A GND Analog GND
13 CKOUT O Clock output pin (256 fs, 384 fs, 512 fs, crystal oscillation, VCO free-running oscillation)
14 BCK O 64 fs clock output pin
15 LRCK O fs clock output pin (L = R-ch, H = L-ch, I
2
S = inverted)
16 DATAO O Data output pin
17 XSTATE O Source clock switch monitor output pin
18 DGND Digital GND
19 DV DD Digital power supply
20 XMCK O Crystal oscillation clock output pin (24.576 MHz or 12.288 MHz)
21 XOUT O Crystal oscillator connection output pin
22 XIN I Crystal oscillator connection input pin, external signal input supported (24.576 MHz or 12.288
MHz)
23 EMPHA O Channel status emphasis information output pin
24 AUDIO O Channel status bit 1 (non-PCM data detection bit) output pin
25 CSFLAG O First 40 channel status bits update flag output pin
26 F0/P0/C0 O Input fs calculation signal output/Pc data type output/input word length information output pin
27 F1/P1/C1 O Input fs calculation signal output/Pc data type output/input word length nformation output pin
28 F2/P2/C2 O Input fs calculation signal output/Pc data type output/input word length information output pin
29 VF/P3/C3 O Validity flag output/Pc data type output/input word length information output pin
30 DV DD Digital GND
31 DGND Digital power supply
32 AUTO O Non-PCM burst data transfer detection signal (Pa, Pb detection) output pin
33 BPSYNC O Non-PCM burst preamble Pa, Pb, Pc, Pd sync signal output pin
34 ERROR O PLL lock error or data error flag output pin
35 DO O Microcontroller IF/read data output pin
36 DI I Microcontroller IF/write data input pin
37 CE I Microcontroller IF/Chip enable input pin
38 CL I Microcontroller IF/clock input pin
39 XSEL I [XIN] crystal oscillation selection input pin (24.576 MHz or 12.288 MHz)
40 MODE0 I Mode setting input pin
41 MODE1 I Mode setting input pin
42 DGND Digital GND
43 DV DD Digital power supply
44 DOSEL0 I Output data format selection input pin
45 DOSEL1 I Output data format selection input pin
46 CKSEL0 I Output clock selection input pin
47 CKSEL1 I Output clock selection input pin
48 XMODE I System reset input pin
Note: *Perform digital power supply (DVDD) and analog power supply (AVDD) ON/OFF with the same potential and the same
timing as a latch-up countermeasure.
QR05 : LC89055

Related product manuals