EasyManua.ls Logo

Marantz SR5010/U1B - Wiring Diagram

Marantz SR5010/U1B
185 pages
Print Icon
To Next Page IconTo Next Page
To Next Page IconTo Next Page
To Previous Page IconTo Previous Page
To Previous Page IconTo Previous Page
Loading...
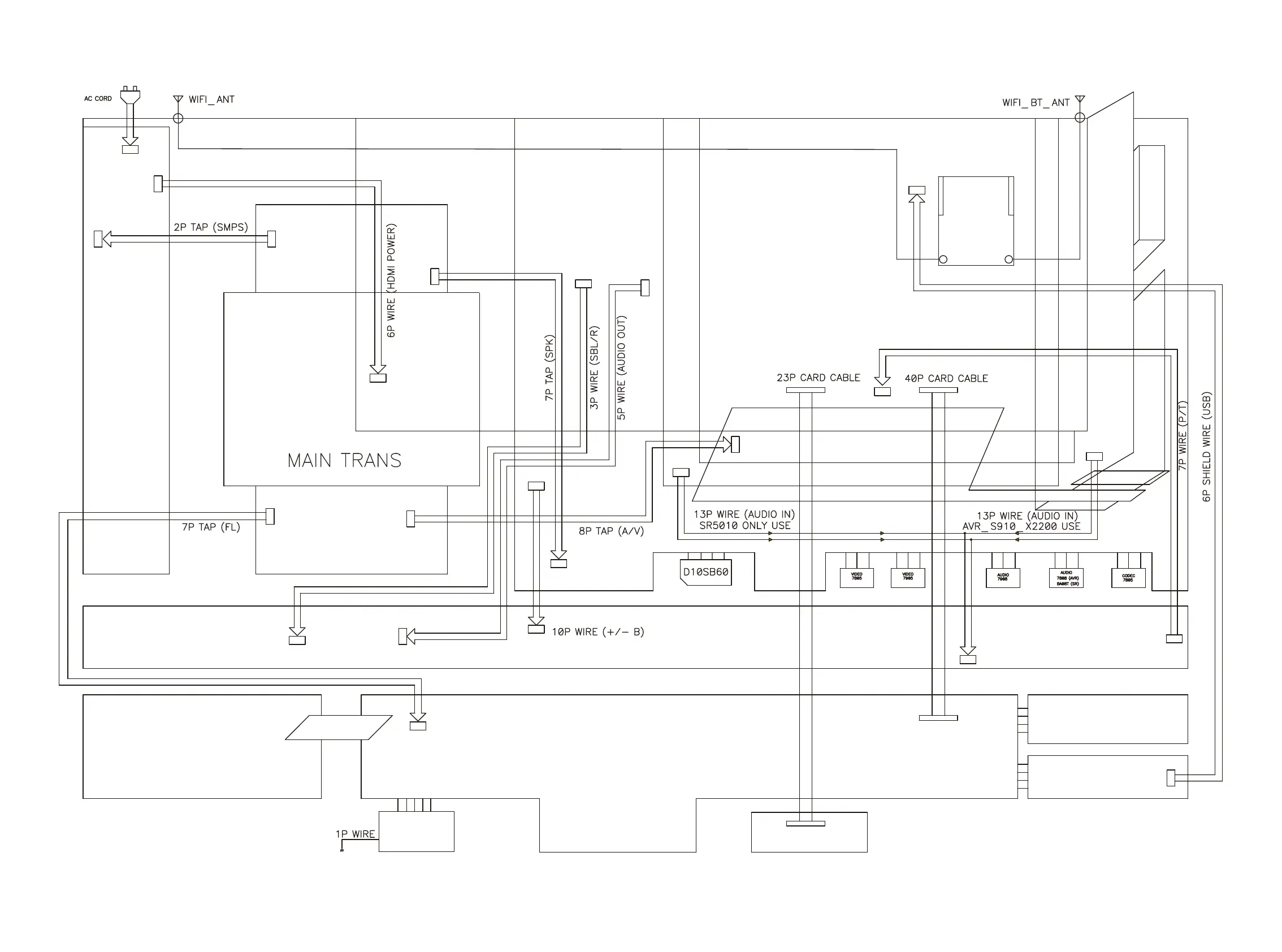
WIRING DIAGRAM
23P
SMPS PCB
40P
PRE_OUT PCB(SR ONLY)
H/P PCB
FRONT PCB
SPK PCB
VIDEO PCB
AUDIO IN PCB(AVR ONLY)
FRONT CNT PCB
HDMI PCB
USB PCB
INPUT PCB
CY920
MODULE
HDAM PCB
(OTHER AVR1 ONLY)
TUNER PACK
FUNCTION PCB
7CH AMP PCB
VOLUME PCB
WIRE DIAGRAM
FRONT HDMI PCB
101

Table of Contents

Related product manuals