EasyManua.ls Logo

Matrox Rapixo CXP - Page 9

Matrox Rapixo CXP
76 pages
Print Icon
To Next Page IconTo Next Page
To Next Page IconTo Next Page
To Previous Page IconTo Previous Page
To Previous Page IconTo Previous Page
Loading...
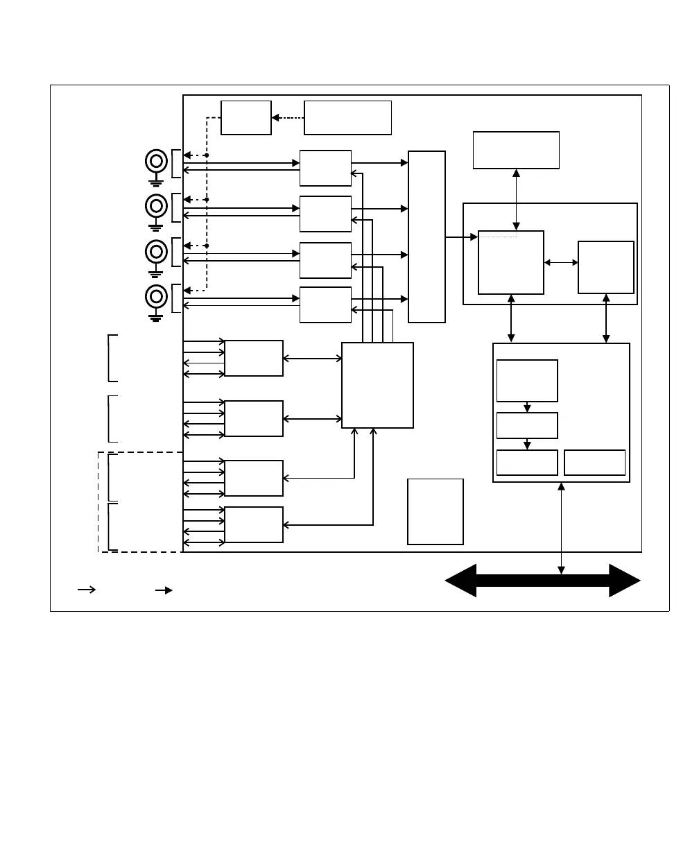
Matrox Rapixo CXP board 9
LUTs
GPIO
controller
CoaXPress video input
connectors
24 V
12.5 Gbits/s
41.66 Mbits/s
Coa ressXP
interface
Coa ressXP
interface
Coa ressXP
interface
Coa ressXP
interface
Opto Aux I (2)n
LVDS Aux In (2)
LVDS Aux Out (1)
TTL Aux I/Os (3)
mDP HD--to 15
adapter cable
mDP HD--to 15
adapter cable
Optional cable
adapter bracket
Auxiliary I/O
interface
Auxiliary I/O
interface
Auxiliary I/O
interface
Auxiliary I/O
interface
Opto Aux I (2)n
LVDS Aux In (2)
LVDS Aux Out (1)
TTL Aux I/Os (3)
Opto Aux I (2)n
LVDS Aux In (2)
LVDS Aux Out (1)
TTL Aux I/Os (3)
Opto Aux I (2)n
LVDS Aux In (2)
LVDS Aux Out (1)
TTL Aux I/Os (3)
Matrox Rapixo CXP Pro
Color space
converter &
pixel formatter
Host Interface
8/sGB
full duplex
Bayer decoder
38.4 /sGB
On-board memory
()DDR SDRAM4
8 GB
DMA Write
Internal auxiliary 12 V
power connector
12 V
Power-over
Coa ressXP
24V
MIL License
Fingerprint
and
supplemental
MIL license
storage
Memory
Controller
/s8GB
16/32
GB/s
Processing
Units
/s8GB
Processing FPGA
(customizable block)*
DMA Read
* Note that this block represents only the customizable processing block of the on-board
FPGA. Other functionality in this diagram is also implemented using the FPGA.
Host e 3.1 busx8 PCI
I/O data / Image data

Table of Contents