EasyManua.ls Logo

Matrox Rapixo CXP - Processing FPGA; Possible Processing Operations

Matrox Rapixo CXP
76 pages
Print Icon
To Next Page IconTo Next Page
To Next Page IconTo Next Page
To Previous Page IconTo Previous Page
To Previous Page IconTo Previous Page
Loading...
Processing FPGA 47
Processing FPGA
To reduce the number of image processing tasks that the Host CPU must perform,
the Pro Quad CXP-12 has a Processing FPGA. The Processing FPGA on Matrox
Rapixo CXP Pro is a highly customizable Xilinx Kintex UltraScale KU035
*
. The
Processing FPGA can be configured to offload and even accelerate the most
compute-intensive part of typical image processing applications, without
generating additional data traffic within the host computer (Host).
Before the Processing FPGA can process grabbed images, they must be stored in
on-board memory. If images stored in Host memory are required, they can be
streamed directly to the Processing FPGA for processing. Images and other data
resulting from processing can be stored in on-board memory or streamed to the
Host.
The maximum peak bandwidth for images streamed directly to/from Host
memory is 8 Gbyte/sec, as well as for images streamed to/from on-board memory.
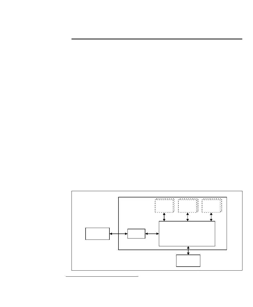
Possible processing operations
To use the Processing FPGA, you must configure it with an FPGA configuration
that defines the appropriate functionality. An FPGA configuration is a code
segment that is used to program an FPGA.The following diagram shows the
configurable FPGA components in an FPGA configuration.
*. Other functionality is also implemented through the FPGA, besides customizable
processing, such as the timers and quadrature decoders.
On-board
DDR4
SDRAM
Memory
Controller
AXI
Interconnect
Processing
units
DMA read
to stream
Stream to
DMA write
Host
Interface
Configurable components of an FPGA configuration

Table of Contents