EasyManua.ls Logo

Matrox Rapixo CXP - Matrox Rapixo CXP Board

Matrox Rapixo CXP
76 pages
Print Icon
To Next Page IconTo Next Page
To Next Page IconTo Next Page
To Previous Page IconTo Previous Page
To Previous Page IconTo Previous Page
Loading...
8 Chapter 1: Introduction
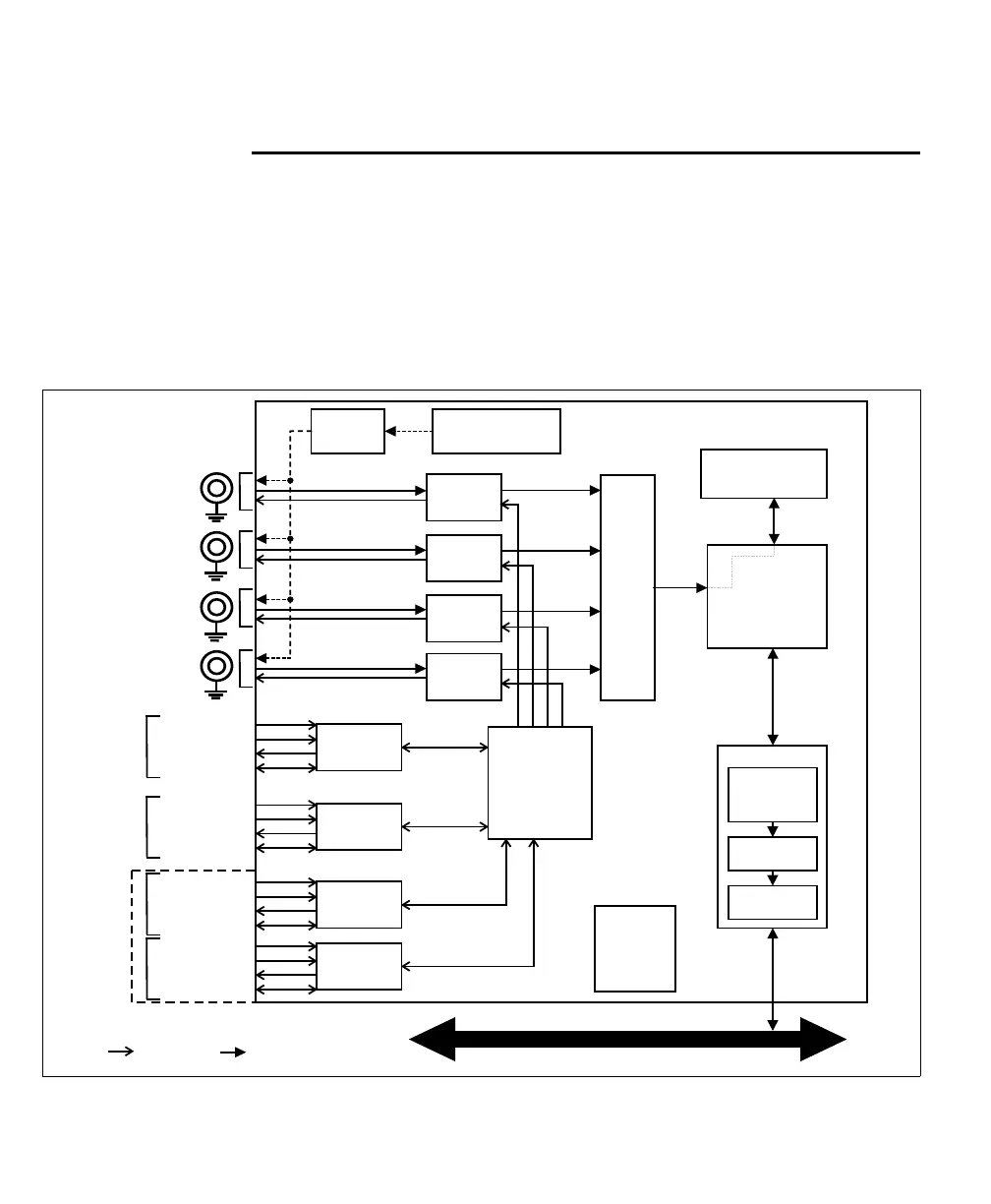
Matrox Rapixo CXP board
Matrox Rapixo CXP is a family of high-performance PCIe frame grabbers that
support image capture from high-resolution and high-speed video sources using
the CoaXPress (CXP) communication standard. There are two models of the
Matrox Rapixo CXP: Matrox Rapixo CXP base model, and Matrox Rapixo CXP
Pro. There are two versions of the base model: Quad CXP-6 and Quad CXP-12,
and one version of the Pro model: Pro Quad CXP-12. The Pro model of the board
also comes with FPGA-based processing-offload capabilities (a Processing FPGA).
LUTs
GPIO
controller
Host e 3.1/2 1 busx8 .PCI
CoaXPress video input
connectors
24 V
12.5 / 6.25 Gbits/s*
41.66 / 20.83 Mbits/s*
Coa ressXP
interface
Coa ressXP
interface
Coa ressXP
interface
Coa ressXP
interface
Opto Aux I (2)n
LVDS Aux In (2)
LVDS Aux Out (1)
TTL Aux I/Os (3)
mDP HD--to 15
adapter cable
mDP HD--to 15
adapter cable
Optional cable
adapter bracket
Auxiliary I/O
interface
Auxiliary I/O
interface
Auxiliary I/O
interface
Auxiliary I/O
interface
Opto Aux I (2)n
LVDS Aux In (2)
LVDS Aux Out (1)
TTL Aux I/Os (3)
Opto Aux I (2)n
LVDS Aux In (2)
LVDS Aux Out (1)
TTL Aux I/Os (3)
Opto Aux I (2)n
LVDS Aux In (2)
LVDS Aux Out (1)
TTL Aux I/Os (3)
Matrox Rapixo CXP
Base Model
Color space
converter &
pixel formatter
Host Interface
8/4 */sGB
full duplex
Bayer decoder
19.2/14.9 */sGB
Memory
Controller
/s8/4 *GB
On-board memory
()DDR SDRAM4
4 GB
DMA Write
Internal auxiliary 12 V
power connector
12 V
Power-over
Coa ressXP
24V
MIL License
Fingerprint
and
supplemental
MIL license
storage
* CXP-12 model / CXP-6 model
I/O data / Image data

Table of Contents