EasyManua.ls Logo

MAXA R407C - Page 51

MAXA R407C
70 pages
Print Icon
To Next Page IconTo Next Page
To Next Page IconTo Next Page
To Previous Page IconTo Previous Page
To Previous Page IconTo Previous Page
Loading...
CD 30 ÷ 520
51
plate heat exchanger both in cooling and heating modes
Adjusting range: OFF, 40%, 60%, 80% and 100%.
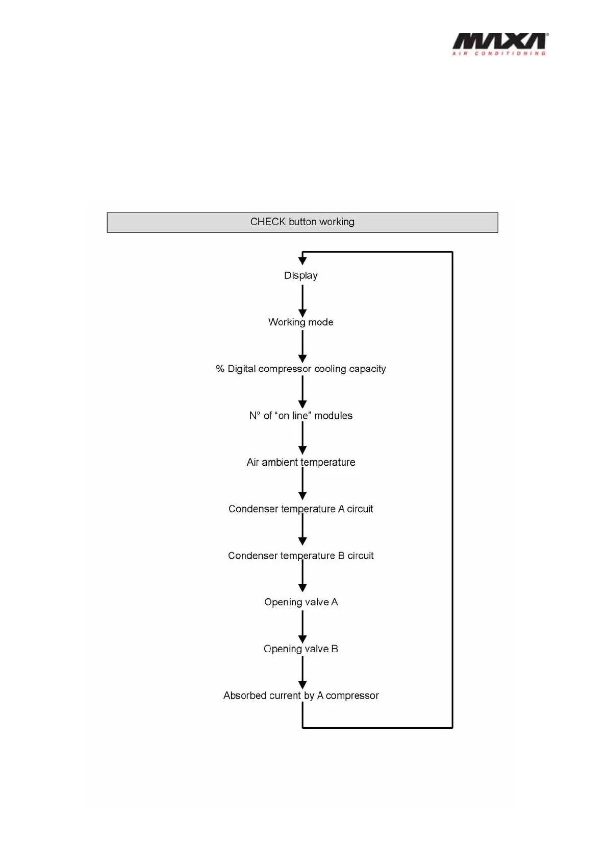
7——QUERY It can be achieved by QUERY to observe the running condition of the outdoor
systems. The corresponding data will be shown as follows:

Related product manuals