EasyManua.ls Logo

Megatron GeBE-COMPACT Plus - 13 External Sensors; FOR GPT-467 X with CONTROLLER GCT-46620-V1.4; GCT-46630-V1.0

Megatron GeBE-COMPACT Plus
112 pages
Print Icon
To Next Page IconTo Next Page
To Next Page IconTo Next Page
To Previous Page IconTo Previous Page
To Previous Page IconTo Previous Page
Loading...
"
.' G<;;<;
.',. 0< <<$%/.,&'%/.,%
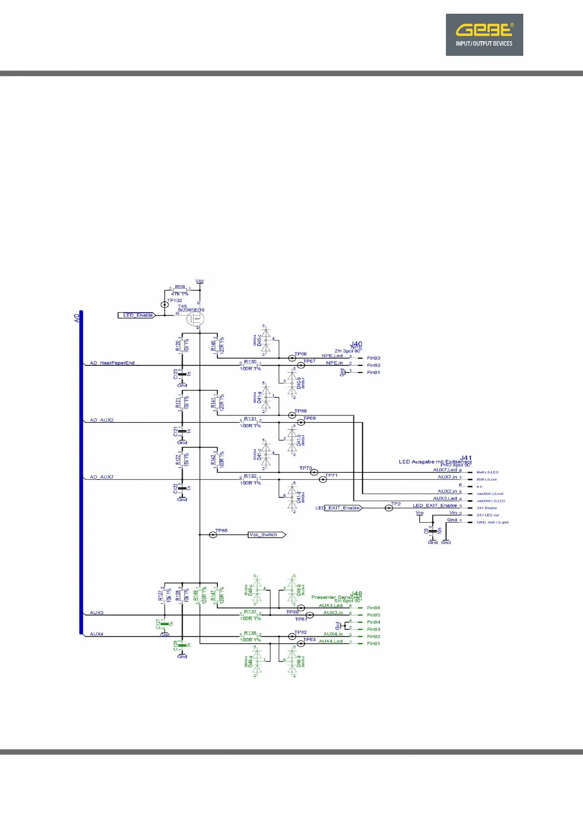
LED output see gures 40 and 41 Exit Bezel
All external sensors are switched on via transistor T45 when they are required for measurement. The inputs are protected
by a protective element SRV05-4 and a 100 Ohm serial resistor.
AUX2 / J33 : (analog in) Presenter Entry sensor
AUX3 / J33 : (analog in) Presenter Exit sensor
AUX4 / J41 : (digital in) free sensor entry
AUX7 / J41 : (analog in) Exit sensor
NPE / J40 : (analog in) Near Paper End
07'6
("(" ) " *+,-+,-+..% !"",'$/.,%.%%.
0"(! "(12 3 *+,-+,-+..''  .+4$%$.
 5".6 )7 68..$
-$..%"7  "3971," 7"31"1)),
" ,71," "! "75,
45

Table of Contents