EasyManua.ls Logo

Midea DLFSHB - Compressor Speed Malfunction; Outdoor Fan or Lack of Compressor Phase or Outdoor Fan; Zero Speed Protection for Compressor

Midea DLFSHB
56 pages
Print Icon
To Next Page IconTo Next Page
To Next Page IconTo Next Page
To Previous Page IconTo Previous Page
To Previous Page IconTo Previous Page
Loading...
:
Manufacturer reserves the right to change, at any time, specifications and designs without notice and without obligations.
39
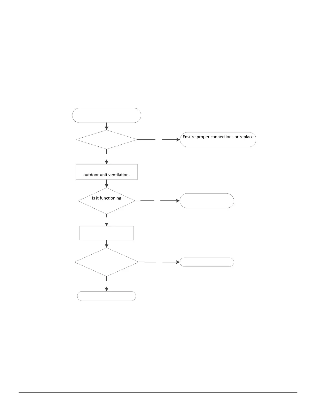
DIAGNOSIS AND SOLUTION (CONT)
Zero Speed Protection for Compressor/Outdoor Fan or Lack of Compressor Phase or Outdoor Fan/
Compressor Speed Malfunction
Description: None
Recommended parts to prepare:
Wiring mistake
Faulty fan assembly faulty
Faulty fan motor
Faulty PCB
Faulty compressor
Troubleshooting and Repair:
Check the wiring between the PCB
and compressor.
Is it improperly wired?
the wires and connectors.
YES
NO
Check the outdoor fan and the
properly?
Please refer to Fan Speed
Out of ControlƐŽůƵƟŽŶ
.
NO
Check the compressor
resistance values.
YES
Are they within
acceptable parameters?
Replace the compressor.NO
Replace the outdoor PCB.
YES

Table of Contents

Related product manuals