EasyManua.ls Logo

Midea UR-BCD280WE-DQ - Fan Motor Circuit of the Freezing Chamber; Refrigerator Fan Motor Circuit (None); Condensing Fan Motor Circuit (None); Damper Motor Circuit (None)

Midea UR-BCD280WE-DQ
46 pages
Print Icon
To Next Page IconTo Next Page
To Next Page IconTo Next Page
To Previous Page IconTo Previous Page
To Previous Page IconTo Previous Page
Loading...
Service Manual, 2016-12
34 / 46
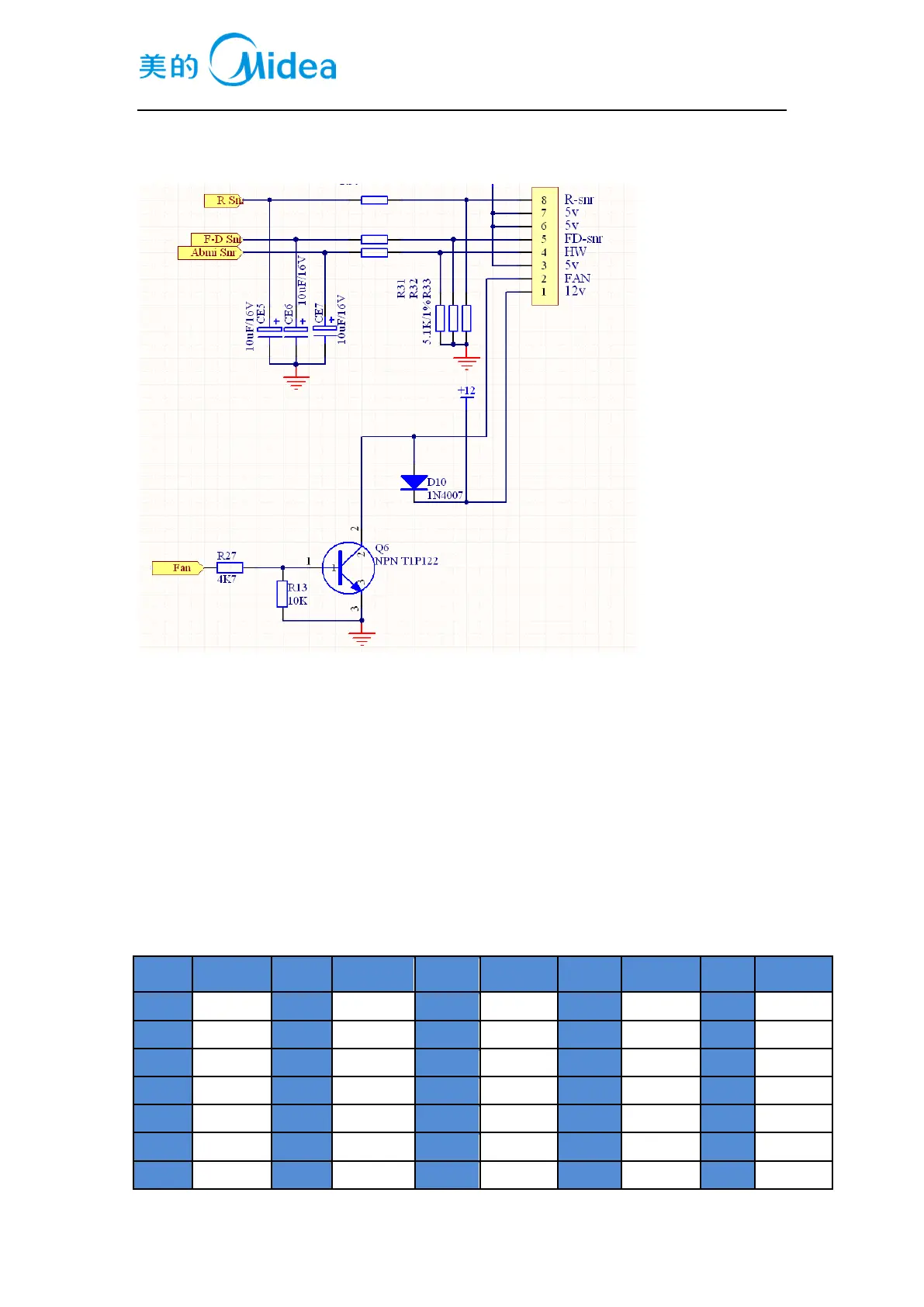
10.4Fan motor circuit of the freezing chamber
The fan in the freezing chamber is running when the compressor is operating. Check 12V and
FAN to see if there is a voltage of 12V. When in normal operation, the fan is in low level and the
voltage between 12V and FAN is more than 11V. If theres no voltage when the compressor is in
operation, fan motor or electric control panel can be replaced.
10.5Refrigerator fan motor circuit (None)
10.6Condensing fan motor circuit (None)
10.7Damper motor circuit (None)
10.8Resistance value of the sensor (R/T)
Tx()
RKΩ
Tx()
RKΩ
Tx()
RKΩ
Tx()
RKΩ
Tx()
RKΩ
-30
33.81
-15
14.31
0
6.495
15
3.141
30
1.617
-29
31.85
-14
13.55
1
6.175
16
2.999
31
1.55
-28
30.01
-13
12.83
2
5.873
17
2.865
32
1.486
-27
28.29
-12
12.16
3
5.587
18
2.737
33
1.426
-26
26.68
-11
11.52
4
5.315
19
2.616
34
1.368
-25
25.17
-10
10.92
5
5.06
20
2.501
35
1.312
-24
23.76
-9
10.35
6
4.818
21
2.391
36
1.259

Table of Contents

Related product manuals