EasyManua.ls Logo

MiTAC 7521 PLUS/N - Maintenance Diagnostics; Introduction

MiTAC 7521 PLUS/N
180 pages
Print Icon
To Next Page IconTo Next Page
To Next Page IconTo Next Page
To Previous Page IconTo Previous Page
To Previous Page IconTo Previous Page
Loading...
97
7521
7521
Plus / N N/B MAINTENANCE
Plus / N N/B MAINTENANCE
U503
Pentium III
/ Celeron
CPU / FC-PGA
SH2
U24
SIS630S
SH3
U505
PCMCIA /
CARDBUS
CONTROLLER
TI1225
PCMCIA/
CARDBUS
SLOTS
SH14
U13
TPS2216
Power Switch
LCD PANEL
CRT
TV OUT
S-VIDEO
U7
CH7005C
TV-Encoder
SH7
SH5
SH11
J2
J501
U2
DS90C363
LVDS
SH5
U21
SIS900
LAN Controller
SH12
RJ45
AC97 Link
Internal MIC.
U5
CS4299
CODEC
Internal
SPK.
U6
TPA
0202
Line Out
Phone Jack
External MIC.
Line In
SH16
J511
M.D.C
RJ-11
Jack
SH24
CDROM
HDD
ON BOARD SDRAM
SH10
U31
W83626F
LPC to ISA
SH18
TMDS
J516
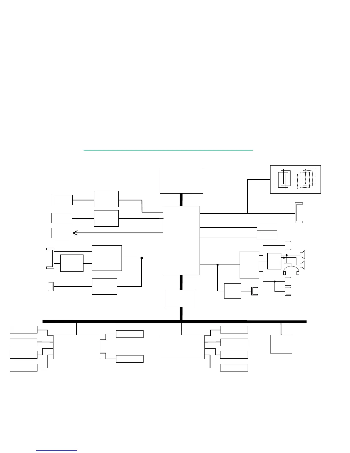
6. System Block Diagram
J6
SH9
SO-DIMM
SOCKET
SH11
J506
J512
J506
SH15
J504
SH12
ISA BUS
U14
H8/3434F
Micro Controller
PS/2 KBD
PS/2 MOUSE
Touch PAD
FAN
SH20
Internal Keyboard
Power Button
U27
PC97338VJG
Super I/O Controller
FDD
SIO
PIO
SH19
FIR
SH22
U28
SYSTEM
BIOS

Related product manuals