EasyManua.ls Logo

Mitsubishi QD75P1N - Outline of Starting

Mitsubishi QD75P1N
858 pages
To Next Page IconTo Next Page
To Next Page IconTo Next Page
To Previous Page IconTo Previous Page
To Previous Page IconTo Previous Page
Loading...
1 - 18
MELSEC-Q
1 PRODUCT OUTLINE
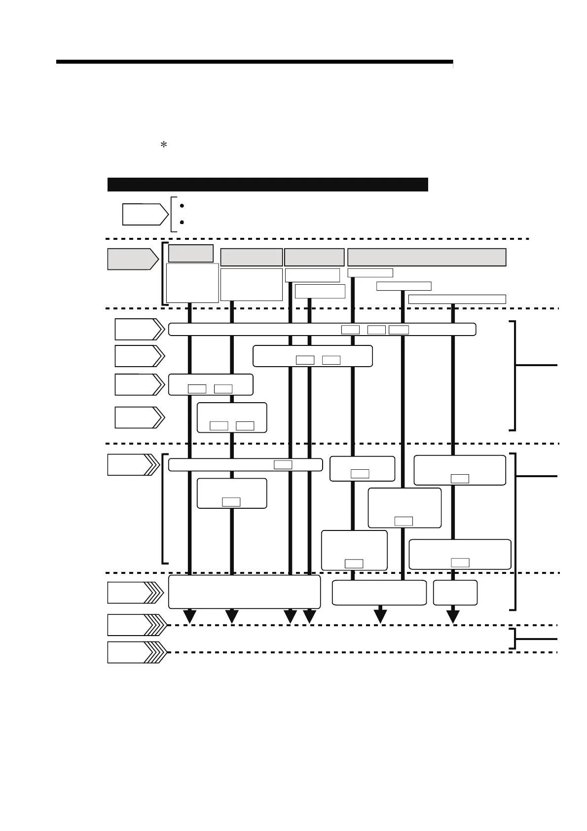
1.2.2 Outline of starting
The outline for starting each control is shown with the following flowchart.
It is assumed that each module is installed, and the required system configuration,
etc., has been prepared.
Flow of starting
Preparation
Installation and connection of module
Setting of hardware
Control
functions
Major position-
ing control
Block start (Normal start)
Condition start
Wait start
Simultaneous start
Repeated start
•Machine OPR control
Fast OPR control
•JOG operation
•Manual pulse generator operation
Positioning
parameters
Set the OPR parameters.
Positioning
data
Set the positioning data.
Set the block start
data.
Control data
Set the positioning
starting point No.
Set the manual pulse
generator enable flag to "1".
Set the manual pulse generator
1 pulse input magnification.
Input the start signal.
Method (2) Issue the Z.PSTRT instruction from the CPU module
Method (3) Turn the QD75 external start signal ON
Operate the
manual pulse
generator
Control start
Control end
Operation
Stop
Set the positioning parameters.
to ,
)
Pr.1
Pr.42
)
Pr.150
to
)
Da.1
)
Da.10
to
)
Pr.43
)
Pr.57
to
)
Da.11
)
Da.19
)
)
Cd.3
)
)
Cd.4
)
)
Cd.17
)
)
Cd.21
)
)
Cd.20
Inching operation
)
)
Cd.16
Set the inching
movement amount
to other than 0.
)
)
Cd.16
Set the inching
movement
amount to 0.
OPR parameters
Block start data
Set the positioning start No.
Start signal
Method (1) Turn ON the QD75 start signal from the
CPU module
Turn the QD75 JOG start signal
ON from the CPU module
•Position control
•Speed control
•Speed-position
switching control
•Position-speed
switching control
•Other control
High-level positioning
control
OPR control
•Machine OPR control
Manual control
•Manual pulse generator operation
Set the JOG speed.

Table of Contents

Related product manuals