EasyManua.ls Logo

MOOV MR550 - Disposition de Linstallation

MOOV MR550
49 pages
Print Icon
To Next Page IconTo Next Page
To Next Page IconTo Next Page
To Previous Page IconTo Previous Page
To Previous Page IconTo Previous Page
Loading...
13
15 Vérifiez que l'équipement est bien ventilé, que les sorties d'air sont orientées vers les
fenêtres des bâtiments adjacents et que les gaz d'échappement ne peuvent pas être retournés.
De plus, un espace suffisant est prévu autour de l'unité pour les opérations de réparation et
d'entretien.
16 L'appareil ne doit pas être installé dans des zones exposées au pétrole, aux gaz
inflammables, aux produits corrosifs, aux composés soufrés ou à proximité d'équipements haute
fréquence.
17 Pour éviter les éclaboussures de boue, n'installez pas l'équipement près de la route ou de
la voie ferrée.
18 Pour éviter les nuisances pour vos voisins, veillez à installer votre équipement dans les
zones les moins sensibles au bruit.
19 Tenir l'appareil aussi loin que possible de la portée des enfants.
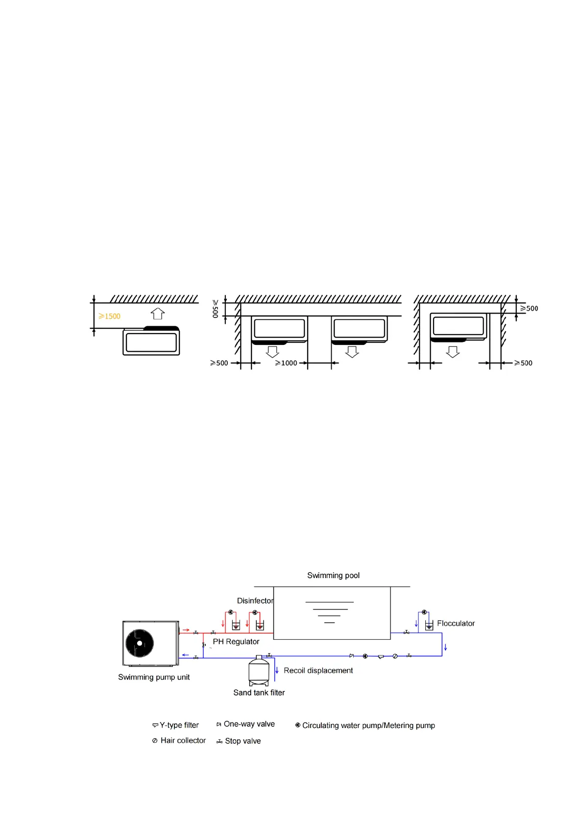
20 Espace d'installation:
unité mm
Ne mettez rien à moins d'un mètre devant la pompe à chaleur.
500 mm d'espace sur les côtés et à l'arrière de la pompe à chaleur avec ventilation libre au-
dessus
Ne laissez aucun obstacle au-dessus ou devant l'appareil!
3.3.4 Disposition de l'installation
Remarque: Le filtre doit être nettoyé régulièrement pour s'assurer que l'eau dans le système est
propre et pour éviter le blocage du filtre. La vanne de vidange doit être fixée sur le tuyau d'égout.
Si l'appareil ne fonctionne pas en hiver, débranchez l'alimentation et videz le drainage de
l'appareil par la vanne de vidange. Si la température ambiante du dispositif de fonctionnement
est inférieure à 0 ° C, veuillez maintenir la pompe en marche.
Le schéma d'installation est illustré ci-dessous:

Table of Contents