EasyManua.ls Logo

Motorola APX 2000 - Page 383

Motorola APX 2000
526 pages
To Next Page IconTo Next Page
To Next Page IconTo Next Page
To Previous Page IconTo Previous Page
To Previous Page IconTo Previous Page
Loading...
Basic Theory of Operation: Analog Mode of Operation 3-7
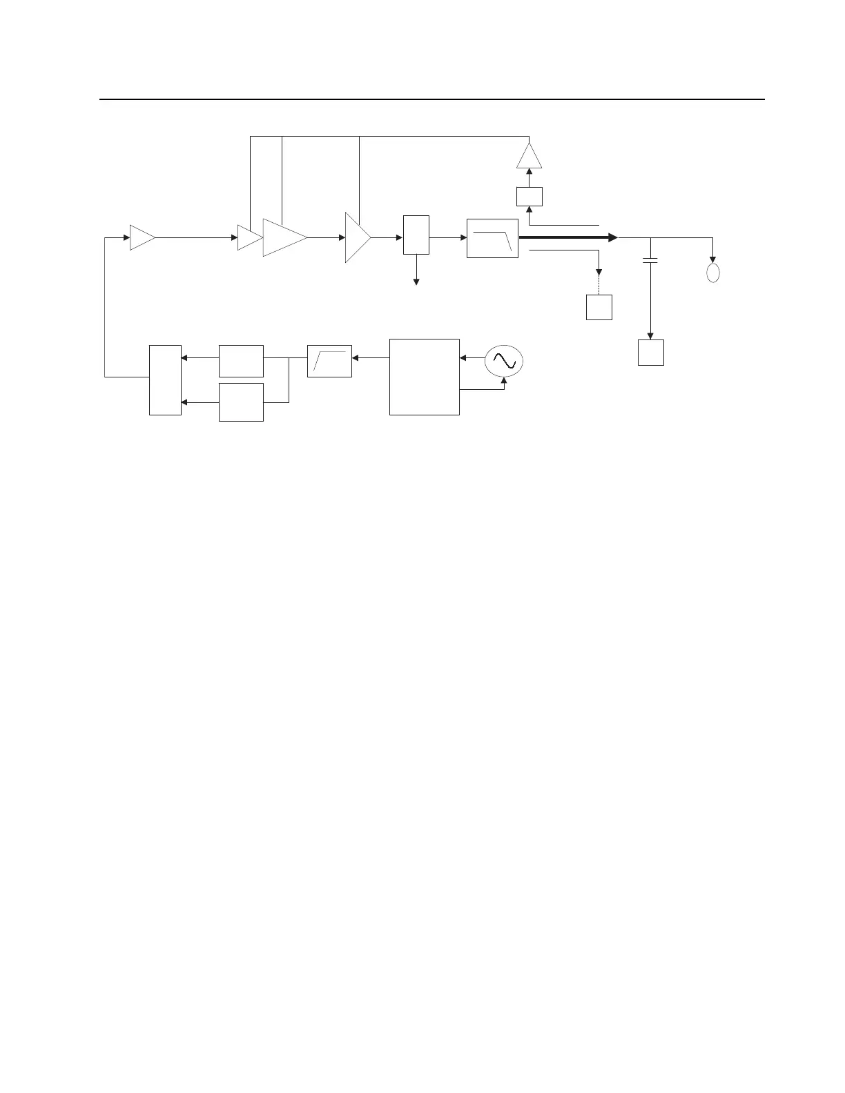
Figure 3-8. Transmitter (700/800 MHz) Block Diagram
3.2.2.1 VHF Transmit
Once a VHF frequency for transmit has been selected, the Trident IC and the accompanying logic
circuitry will enable the voltage controlled oscillator which then generates the desired transmit
frequency. This transmit signal is then routed to the TX buffer amplifier which amplifies the signal.
The signal is routed to the VHF Driver amplifier and then to the discrete final power amplifier. The
signal now goes through the antenna switch which routes the power to the harmonic filter which will
filter out the harmonics of the carrier signal and then passes through a directional coupler. The Log
Amp power detector Monitors the output of the directional coupler and adjusts the control voltages to
the driver amplifier and final power amplifier. Finally, the RF signal is routed to the main antenna.
3.2.2.2 UHF1/UHF2 Transmit
Once a UHF frequency for transmit has been selected, the Trident IC and the accompanying logic
circuitry will enable the voltage controlled oscillator which then generates the desired transmit
frequency. This transmit signal is then routed to the TX buffer amplifier which amplifies the signal.
The signal is routed to the UHF1/UHF2 Driver amplifier and then to the discrete final power amplifier.
The signal now goes through the antenna switch which routes the power to the harmonic filter which
will filter out the harmonics of the carrier signal and then passes through a directional coupler. The
Log Amp power detector Monitors the output of the directional coupler and adjusts the control
voltages to the driver amplifier and final power amplifier. Finally, the RF signal is routed to the main
antenna.
3.2.2.3 700/800 MHz Transmit
Once a 700/800 MHz frequency for transmit has been selected, the Trident IC and accompanying
logic circuitry enable the correct voltage controlled oscillator which then generates the desired
transmit frequency. This transmit signal is then routed to the TX buffer amplifier which amplifies the
signal. The signal is routed to the 7800 Driver amplifier and then to the discrete final power amplifier.
The signal now goes through the antenna switch which routes the power to the harmonic filter which
will filter out the harmonics of the carrier signal and then passes through a directional coupler. The
Log Amp power detector Monitors the output of the directional coupler and adjusts the control
voltages to the driver amplifier and the discrete final power amplifier. Finally, the RF signal is routed
to the main antenna.
Trident IC
Synthesizer
Loop Filter
TX VCO
RX/TX
VCO
RF Switch Matrix
TX Buffer Amp
TX Driver Amplifier
Transmitter Final
FET 7/800 Mhz
Harmonic
LP Filter
Ref. Oscillator
Antenna Connector
Directional
Coupler
Antenna
Switch
TO RX
GPS
Reverse Power
Detection
Log Amp Power Detector
Digital RF Attenuator

Table of Contents

Other manuals for Motorola APX 2000

Related product manuals