EasyManua.ls Logo

MULTISPAN UTC-122 - Operating the Controller; Key Operation and Navigation; Set Point Adjustment; Basic Configuration Settings

MULTISPAN UTC-122
4 pages
Print Icon
To Next Page IconTo Next Page
To Next Page IconTo Next Page
To Previous Page IconTo Previous Page
To Previous Page IconTo Previous Page
Loading...
www.multispanindia.com
Page - 2
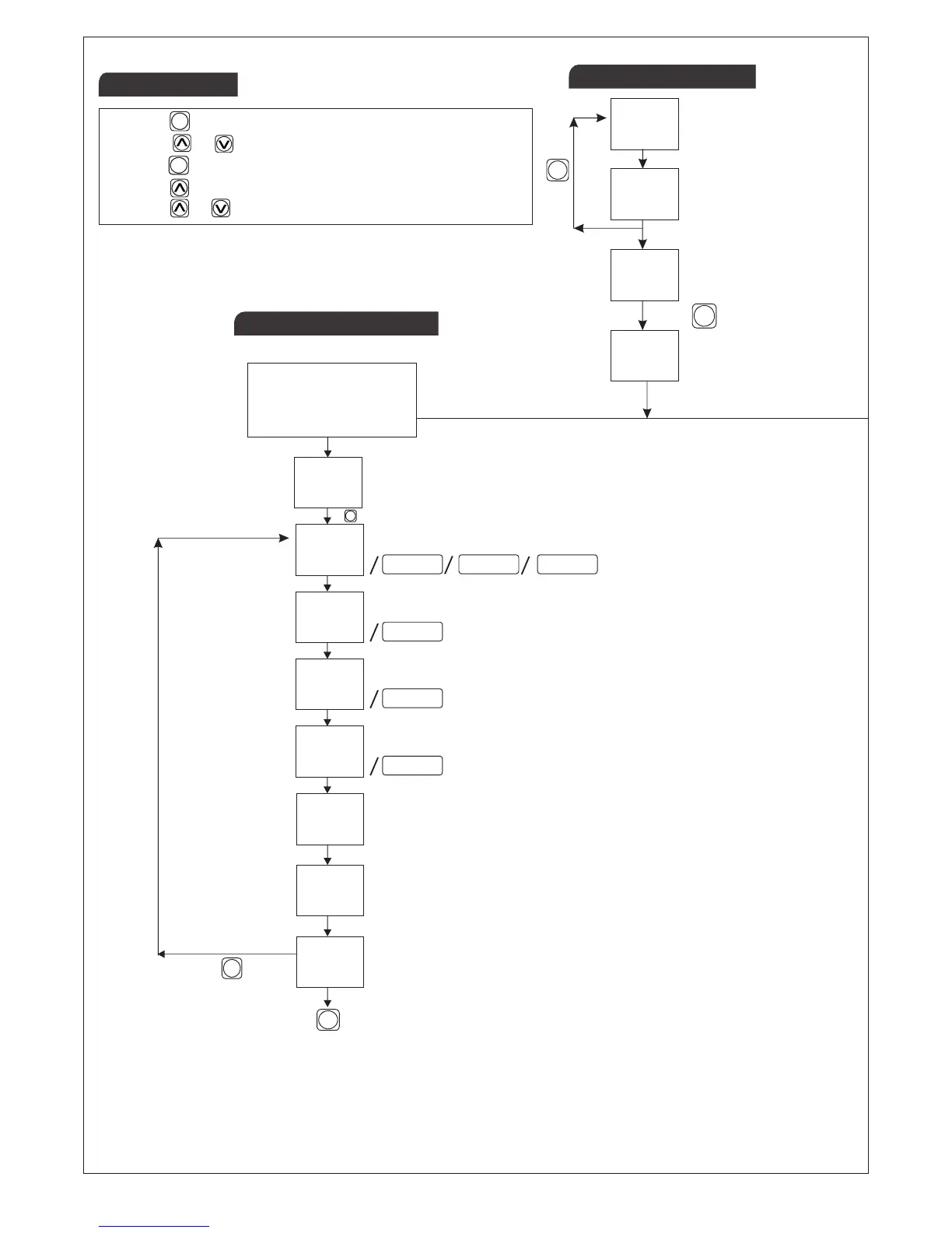
Set Value
Set Point 1
Set Point 2
Password Message
Press key for 3 sec to enter
Password
SET
Process Value
Input ( J / K / Pt.1 / Pt100 )
Password Message
.
K
SET
Press key
ENT
TO ENTER BASIC
CONFIGURATION
SETTING, ENTER “73”
Press key
SET
1) Press key to go parameter setting.
3) Press key to save change in setting
4) Press key for 6 sec to start/stop PID AUTO TUNING
5) Press + key for 3 sec to go to factory setting mode.
SET
ENT
2) Press or key to change value or to select option.
Basic Configuration
Set Point Setting
Key Operation
UTC-122,222





Press key to Save & Exit
ENT
Control Action (PID/ON-OFF)
Relay2 Mode (TP/ON-OFF)
Set2 Mode (Relative/Individual)









Set Point Low Limit
Set Point High Limit



OFF-SET


Related product manuals