EasyManua.ls Logo

NEC DTE-29U1TH - Str-F665 X

NEC DTE-29U1TH
71 pages
Print Icon
To Next Page IconTo Next Page
To Next Page IconTo Next Page
To Previous Page IconTo Previous Page
To Previous Page IconTo Previous Page
Loading...
-28-
Service Manual CP-785F
4
Vin
3
Drain
1
OCP/FB
2
Source
5
GND
Rg2
Rg1
DR
V
DRV. REC=8.6V
Latch
O.V.P.
Start
Rcg.
T.S.D.
OSC
OCP/FB comp.
-
+
-
+
V(h2=1.3~1.6V
1.35mA
1NH comp.
T OFF=50 S typ.
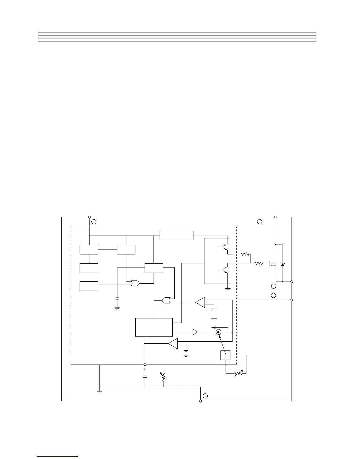
STR-F6600 block diagram
4700pF
Iconst-trm.
Tth(min)=1 S
Vth1=0.73±0.05V
4-7 STR - F665X
4-7-1 General description
The STR-F665X is an hybrid IC with a build-in MOSFET and control IC, designed for flyback
converter type switch mode power supply applications.
4-7-2 Features
Small SIP fully isolated molded 5 pins package
Many protection functions :
* Pulse-by-pulse overcurrent protection (OCP)
* Overvoltage protection with latch mode (OVP)
* Thermal protection with latch mode (TSD)
4-7-3 Block diagram

Related product manuals