EasyManua.ls Logo

NEC P554U - ❷ Making Connections; Connecting Your Computer

NEC P554U
144 pages
Print Icon
To Next Page IconTo Next Page
To Next Page IconTo Next Page
To Previous Page IconTo Previous Page
To Previous Page IconTo Previous Page
Loading...
93
6. Installation and Connections
Making Connections
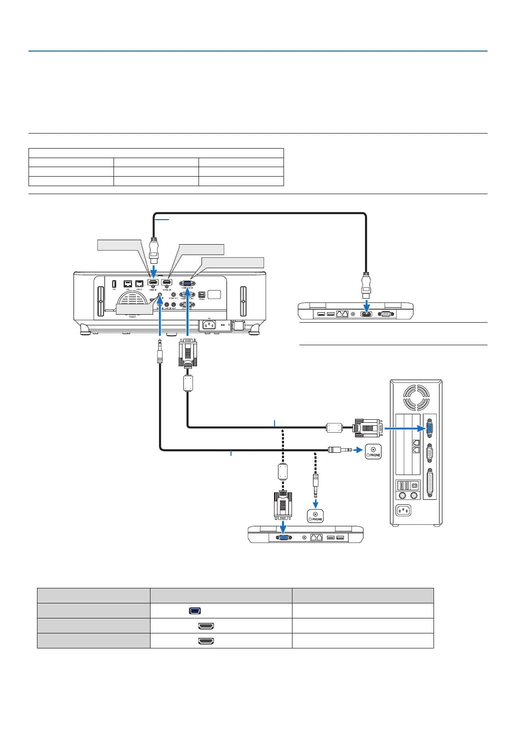
Connecting Your Computer
Computercables,HDMIandUSBcanbeusedtoconnecttoacomputer.Theconnectioncableisnotenclosedwith
theprojector.Pleasegetreadyasuitablecablefortheconnection.
NOTE:SignalssupportedbyPlug&Play(DDC2)
INPUT
COMPUTERIN HDMI1IN HDMI2IN
analog digital digital
Yes Yes Yes
• Selectthesourcenameforitsappropriateinputterminalafterturningontheprojector.
Inputterminal
SOURCEbuttonontheprojectorcabinet
Buttonontheremotecontrol
COMPUTERIN
COMPUTER
(COMPUTER1)
HDMI1IN
HDMI1 (HDMI1*)
HDMI2IN
HDMI2 (HDMI2*)
HDMI 1 IN
HDMI 2 IN
COMPUTER IN
AUDIO IN
Computer cable (VGA) (supplied)
To mini D-Sub 15-pin terminal on the
projector.Itisrecommendedthatyouuse
a commercially available distribution
amplifier if connecting a signal cable
longer than the cable supplied.
Stereo mini-plug audio cable (not supplied)
HDMIcable(notsupplied)
UseHighSpeedHDMI®Cable.
NOTE:ForMac,useacommerciallyavailablepinadapter
(notsupplied)toconnecttoyourMac’svideoport.

Table of Contents

Other manuals for NEC P554U

Related product manuals