EasyManua.ls Logo

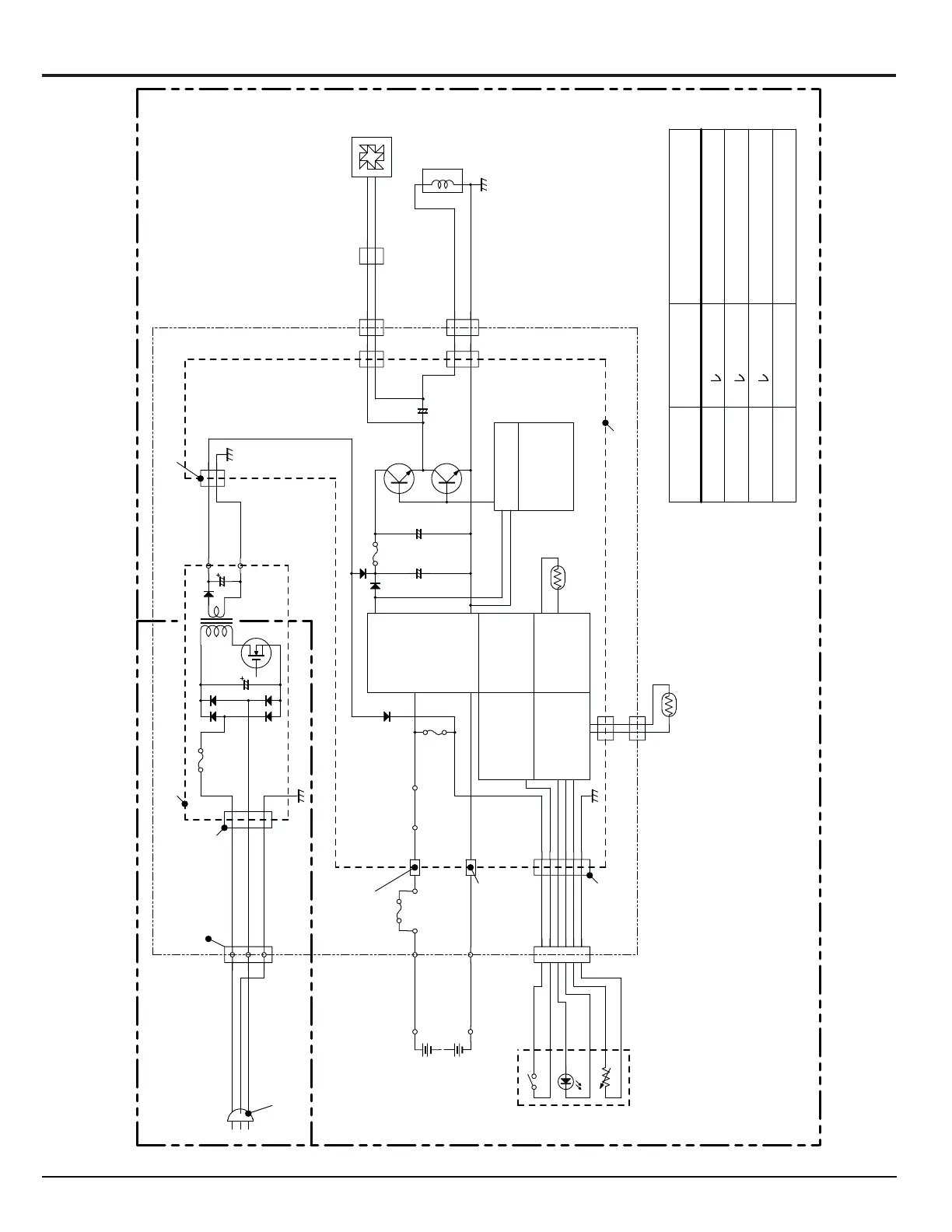
Norcold DC0788 - Wiring Schematic; Fig. 7 - Wiring Schematic

Norcold DC0788
35 pages
Print Icon
To Next Page IconTo Next Page
To Next Page IconTo Next Page
To Previous Page IconTo Previous Page
To Previous Page IconTo Previous Page
Loading...
DC558
10
www.norcold.com
Wiring Schematic
Battery in(-)
Battery in(+)
#187 Faston
TAB2
AC IN(N)
AC IN(L)
B3P-VH
#250 Faston
TAB1
12/24V DC
DC/DC
converter
AC/DC CONVERTER
TRANSFORMER
DC OUTPUT+
AWG #18
RED
DC OUTPUT-
AWG #18
BLACK
CN1 B2P-VH
DC INPUT
Inverter
Electronic
current
protector
Input high
voltage
protector
Low temp.
protector
Battery
monitor
(option)
Electronic
thermostat
CONDENSER
COUPLING
AMB. THERMISTOR
SPT-1 #18
SPT-1 #18
XL2PVH3P
SM2PXH2P SM2P
HIGHT VOLTAGE CIRCUIT LOW VOLTAGE CIRCUIT
DC/AC PART
EH2P
SM3P
BLACK
BLACK
EVAPORATOR
THERMISTOR
ZH6P
SMR-06V
Power cord
Plug
Grommet
RED
BLACK
Fan motor
DC24V
ORANGE(L)
WHITE(N)
Power supply
Compressor
SK-511N or
SK-511P
Temperature Control ASS Y
EV0788
SCQT-4408
AC INPUT VOLTAGEMODEL
F2
DE0788
220-240V 50/60Hz
F1(10A)
Blade Fuse
RED
ORANGE
BLUE
PURPLE
BROWN
BLACK
AC/DC
CONVERTER
85-138V 50/60Hz
DC0788 ȸȸ
85-138V 50/60Hz
AC INPUT VOLTAGE
220-240V 50/60Hz or
85-138V 50/60Hz
F3
+
-
RED
BLACK
BLACK
BLACK
+ +
+
NOR000336A
Fig. 7 - Wiring Schematic

Table of Contents

Related product manuals