EasyManua.ls Logo

Norcold DC0788 - Schéma de Câblage

Norcold DC0788
35 pages
Print Icon
To Next Page IconTo Next Page
To Next Page IconTo Next Page
To Previous Page IconTo Previous Page
To Previous Page IconTo Previous Page
Loading...
DC558
22
www.norcold.com
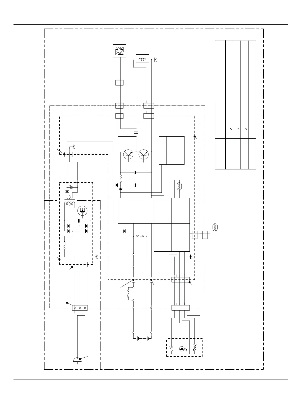
Schéma de câblage
#187 Faston
TAB2
AC IN(N)
AC IN(L)
B3P-VH
#250 Faston
TAB1
12/24V DC
CN1 B2P-VH
SPT-1 #18
SPT-1 #18
XL2PVH3P
SM2PXH2P SM2P
EH2P
SM3P
ZH6P
SMR-06V
DC24V
SK-511N
SK-511P
EV0788
SCQT-4408
F2
DE0788
220-240V 50/60Hz
F1(10A)
85-138V 50/60Hz
DC0788 ȸȸ
85-138V 50/60Hz
F3
+
-
+ +
+
CIRCUIT HAUTE TENSION
CIRCUIT BASSE TENSION
TENSION D’ALIMENTATION C.A.
220-240V 50/60Hz ou
85-138V 50/60Hz
Fiche
Cordon d’alimentation
Passe-fil
ORANGE(L)
BLANC(N)
CONVERTISSEUR C.A./C.C.
TRANSFORMATEUR
SORTIE C.C. +
AWG #18
ROUGE
SORTIE C.C. -
AWG #18
NOIR
ENTRÉE C.C.
Batterie entrée (+)
Batterie entrée (-)
ROUGE
NOIR
Ens. de commande de température
ROUGE
ORANGE
BLEU
VIOLET
BRUN
NOIR
Fusible plat
Convertisseur
C.C./C.C.
Disp. de
protection
haute tension
d’alimentation
Disp. de
protection
basse temp.
Contrôleur
de batterie
(option)
Thermostat
électronique
THERMISTANCE AMB.
Onduleur
Disp. de
protection
courant
électronique
RACCORD DU
CONSENSATEUR
Moteur de
ventilateur
Compresseur
ou
NOIR
NOIR
NOIR
ROUGE
NOIR
NOIR
THERMISTANCE
DE L’ÉVAPORATEUR
MODÈLE
CONVERTISSEUR
C.A./C.C.
TENSION D’ALIMENTATION C.A.
Alimentation
électrique
PIÈCE C.C./C.A.
NOR000336A
Fig. 7 - Schéma de câblage

Table of Contents

Related product manuals