EasyManua.ls Logo

Olympus OCS-500 - Page 35

Olympus OCS-500
40 pages
Print Icon
To Next Page IconTo Next Page
To Next Page IconTo Next Page
To Previous Page IconTo Previous Page
To Previous Page IconTo Previous Page
Loading...
Appendix
31
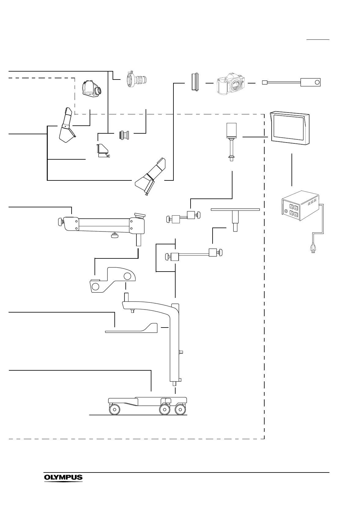
COLPOSCOPE OCS-500
Digital
camera
Digital camera
adapter
Video adapter
(AR-T10E
1
) etc.
Eyepiece shape
TV mount
(OCS5-ETVM)
TV camera
adapter
(OCS5-TVAD1)
Photo micro
adapter H2
(PM-CAMS2)
Olympus camera
(SC35)
M remote code
Isolation
transformer
MB-631 (NTSC)
MB-761 (PAL)
LCD mount
35 mm camera adapter
(OCS5-35AD
1
)
Table
(OCS5-TBL)
LCD arm
(OCS5-LCDA)
Horizontal arm
(OCS5-HA)
Small tray
(OCS5-TYS)
Stand
(OCS5-STD)
Floorstand base
(OCS5-STB)
Colposcope OCS-500
1 The 35 mm camera adapter (OCS5-35AD) and video adapter (AR-T10E or AR-T12E) cannot be used simultaneously.
LCD
Balance arm
(OCS5-BA)
Optional arm
(OCS5-OPA)

Related product manuals