EasyManua.ls Logo

Onkyo HTR-548 SERIES - Front Hdmi Section

Onkyo HTR-548 SERIES
101 pages
Print Icon
To Next Page IconTo Next Page
To Next Page IconTo Next Page
To Previous Page IconTo Previous Page
To Previous Page IconTo Previous Page
Loading...
TX-NR609/TX-NA609/DTR-30.3/HT-RC360
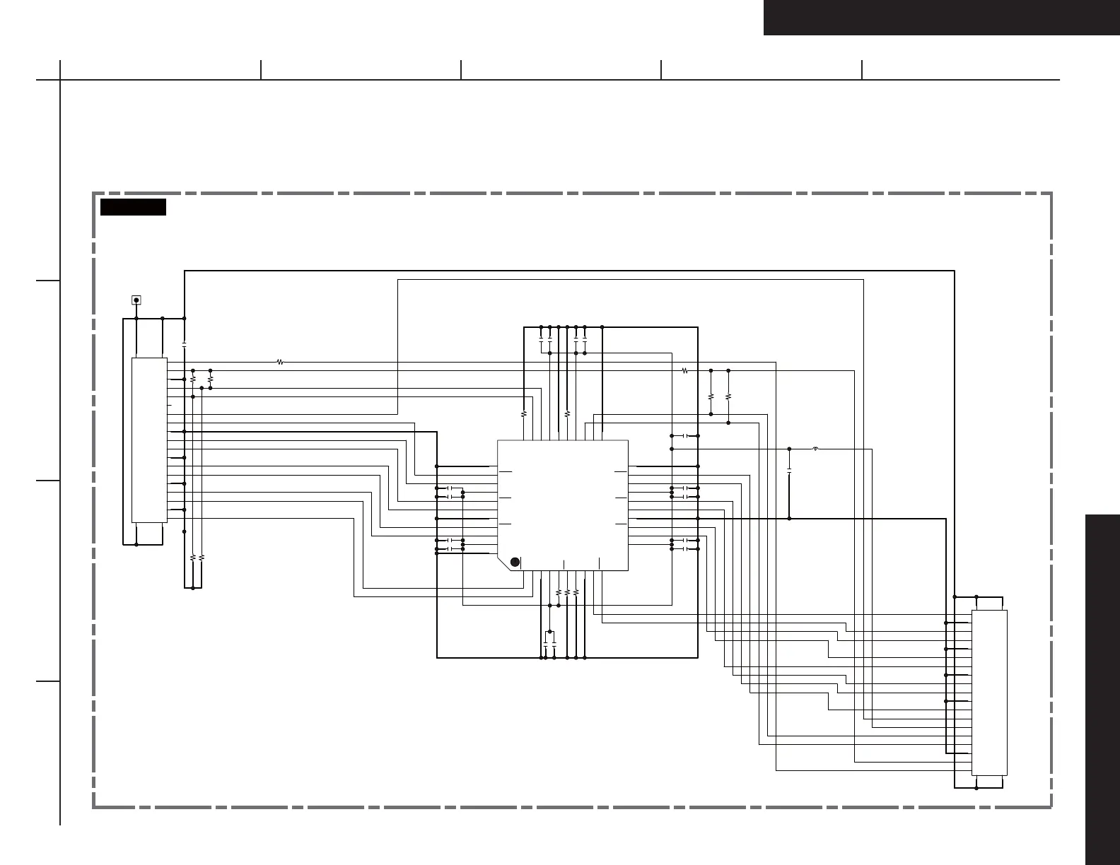
SCHEMATIC DIAGRAM/ BLOCK DIAGRAM-13
TX-NR609/TX-NA609/DTR-30.3/HT-RC360
FRONT HDMI SECTION
PART-13
A
1
2
3
4
BCDE
+3.3VHDFRONT
X0N_FTI
X1N_FTI
X2P_FTI
DSDA_FTI
DSCL_FTI
XCP_FTI
X1P_FTI
X2N_FTI
X0P_FTI
XCN_FTI
HDMI IN(FRONT)
TX-SR(A)608
TO BAHDM-0403(PART-16)
DTR-30.2
HT-RC260
No Use
Model No. TX-NR(A)609,DTR-30.3,HT-RC360 FRONT HDMI SECTIONSCHEMATIC DIAGRAM (PART-13)
BAHDM-0685
R8665
#AVRL161
R8666
#AVRL161
R8667
47K
R8675
10K
R8676
10K
R8673
4.7K
R8674
10K
R8672
10K
R8668
47K
R8670
0
L8661
BLM18PG181SN1
C8677
106K/6.3
C8680
106K/6.3
Q8661
TMDS141
31
GND
32
RXC
33
RXC
34
VCC
35
RX0
36
RX0
37
GND
38
RX1
39
RX1
40
VCC
41
ePAD
1
RX2
2
RX2
3
GND
4
VCC
5
I2CEN
6
OE
7
PRE
8
GND
9
TX2
10
TX2
11
VCC
12
TX1
13
TX1
14
GND
15
TX0
16
TX0
17
VCC
18
TXC
19
TXC
20
GND
21
GND
22
TSCL
23
TSDA
24
VCC
25
OVS
26
GND
27
VCC
28
RSDA
29
RSCL
30
VSADJ
R8677
4.7K
R8678
4.7K
R8669
0
E8661
1
C8662
#0
P8662
1
D2+
2
D2 Shield
3
D2-
4
D1+
5
D1 Shield
6
D1-
7
D0+
8
D0 Shield
9
D0-
10
CK+
11
CK Shield
12
CK-
13
CERemote
14
NC
15
DDC CLK
16
DDC DATA
17
GND
18
+5V
19
HP DET
20
22
Shield
23
Shield
21
P8661
23
Shield
21
1
D2+
2
D2 Shield
3
D2-
4
D1+
5
D1 Shield
6
D1-
7
D0+
8
D0 Shield
9
D0-
10
CK+
11
CK Shield
12
CK-
13
CERemote
14
NC
15
DDC CLK
16
DDC DATA
17
GND
18
+5V
19
HP DET
20
22
Shield
C8665
104K
C8666
102K
C8663
104K
C8664
102K
C8670
102K
C8669
104K
C8675
104K
C8676
102K
C8671
104K
C8672
102K
C8682
102K
C8681
104K
C8674
102K
C8673
104K
U0031

Related product manuals