EasyManua.ls Logo

Onkyo TX-SR303E - Connecting a Powered Subwoofer

Onkyo TX-SR303E
56 pages
Print Icon
To Next Page IconTo Next Page
To Next Page IconTo Next Page
To Previous Page IconTo Previous Page
To Previous Page IconTo Previous Page
Loading...
17
Connecting Your Speakers—Continued
Note:
When speaker set B is turned on, speaker set A is reduced
to 2.1-channel playback.
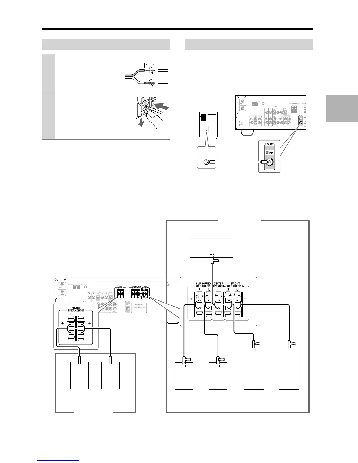
Using a suitable cable, connect the AV receiver’s SUB-
WOOFER PRE OUT to an input on your powered sub-
woofer, as shown. If your subwoofer is unpowered and
you’re using an external amplifier, connect the SUB-
WOOFER PRE OUT to an input on the amp.
Note:
Make sure the cable is plugged all the way.
The following illustration shows which speaker should be connected to each pair of terminals.
Connecting Speaker
1
Strip 3/8" (10 mm) of insu-
lation from the ends of the
speaker cables, and twist
the bare wires tightly, as
shown.
2
While pressing the lever, insert
the wire into the hole, and then
release the lever.
Make sure that the terminals are
gripping the bare wires, not the
insulation.
3/8" (10 mm)
Connecting a Powered Subwoofer
LINE INPUT
LINE INPUT
Powered
subwoofer
Front left
speaker
Front right
speaker
Center speaker
Surround
right
speaker
Surround
left
speaker
Speaker Set A
Front left
speaker
Front right
speaker
Speaker Set B

Related product manuals