EasyManua.ls Logo

Onkyo TX-SR304

Onkyo TX-SR304
60 pages
To Next Page IconTo Next Page
To Next Page IconTo Next Page
To Previous Page IconTo Previous Page
To Previous Page IconTo Previous Page
Loading...
29
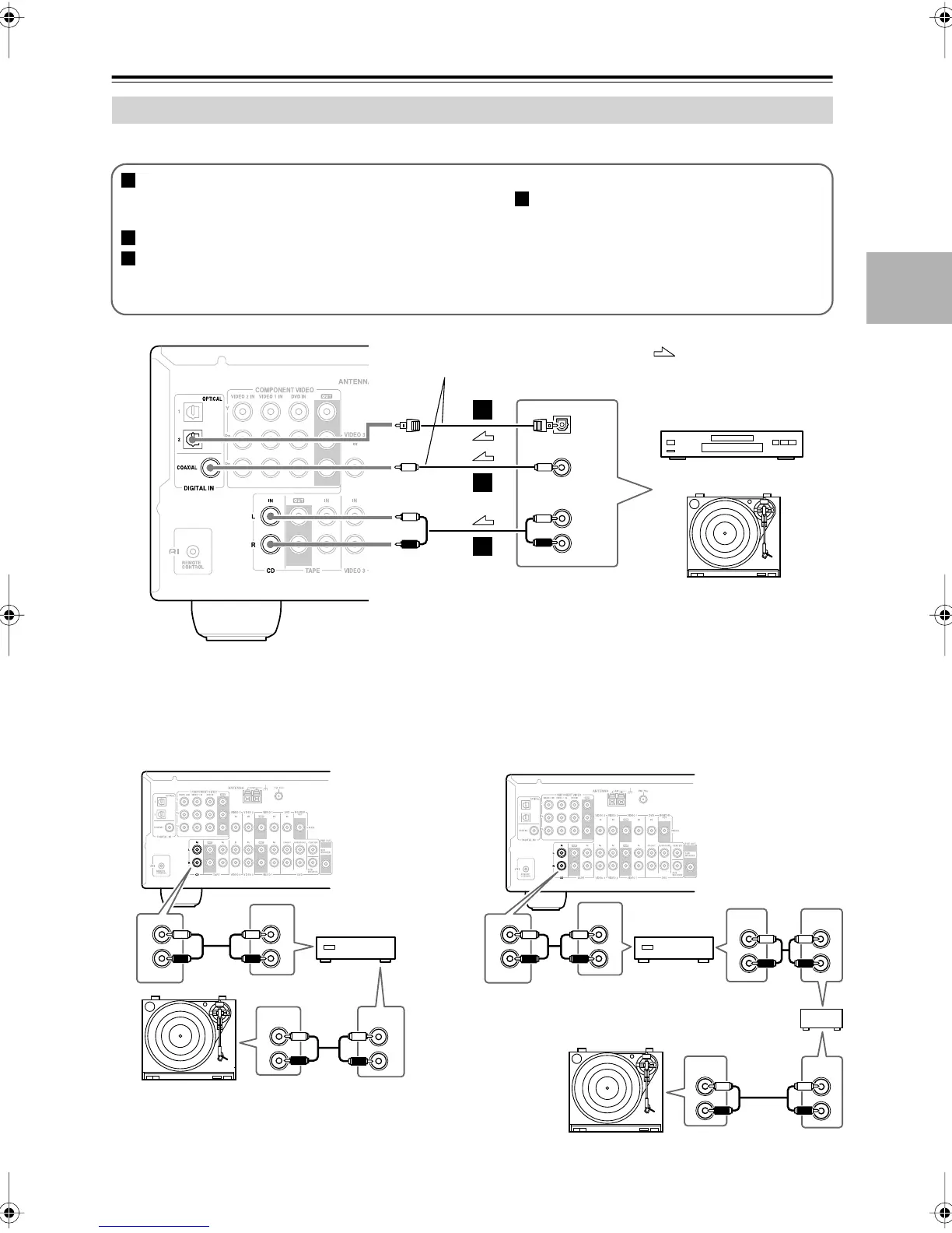
Connecting Your Components
—Continued
CD Player or Turntable with Built-in Phono Preamp
Turntable (MM) with no Phono Preamp Built-in
A phono preamp is necessary to connect a turntable that
doesn’t have a phono preamp built-in.
Turntable with an MC (Moving Coil) Cartridge
An MC head amp and phono preamp are necessary to
connect a turntable with an MC (Moving Coil) cartridge.
Connecting a CD Player or Turntable
COAXIAL
OUT
OPTICAL
OUT
AUDIO
OUT
L
R
c
b
a
Turntable (MM) with
built-in phono preamp
CD player
Connect one or the other
Connect your CD player’s analog audio output jacks, or your turntable with built-in phono preamp’s audio output
jacks to the AV receiver’s CD IN L/R jacks. With connection , you can listen to and record audio from the CD
player or turntable.
If your CD player has an optical output jack, connect it to the AV receivers DIGITAL IN OPT 2 jack.
If your CD player has a coaxial output jack instead of an optical one, connect it to the AV receiver’s DIGITAL
IN COAXIAL jack, and set the DIGITAL INPUT assignment to COAX (see page 33). Coaxial connections
perform the same as optical ones.
a
a
b
c
or
AV receiver
: Signal Flow
IN
L
R
CD
AUDIO
OUTPUT
AUDIO
OUTPUT
AUDIO
INPUT
L
R
L
R
L
R
Phono preamp
AV receiver
IN
CD
L
R
AUDIO
OUTPUT
AUDIO
INPUT
AUDIO
OUTPUT
AUDIO
OUTPUT
AUDIO
INPUT
L
R
L
R
L
R
L
R
L
R
MC head amp or
MC transformer
Phono
preamp
AV receiver
TX-SR304En.book Page 29 Tuesday, February 7, 2006 4:57 PM

Related product manuals