EasyManua.ls Logo

Onkyo TX-SR403 - Connecting a DVD Player

Onkyo TX-SR403
56 pages
Print Icon
To Next Page IconTo Next Page
To Next Page IconTo Next Page
To Previous Page IconTo Previous Page
To Previous Page IconTo Previous Page
Loading...
23
Connecting Your Components
—Continued
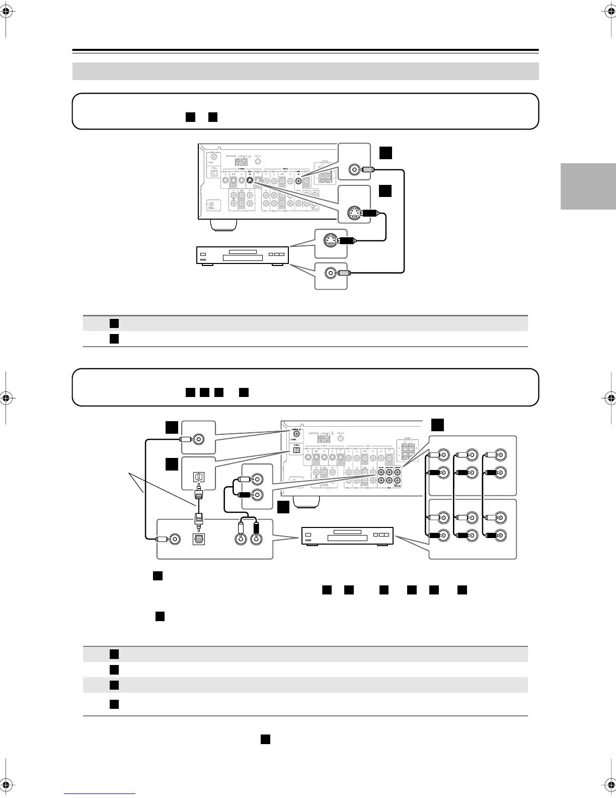
•With the basic connection, you can listen to or record audio from a DVD.
•To enjoy Dolby and DTS listening modes, use connection or . (Use and or and for recording.)
•To enjoy DVD-Audio or SACD playback from a compatible DVD player with an analog multichannel output,
use connection .
If your DVD player has main left and right outputs and multichannel left and right outputs, be sure to use the
main left and right outputs for connection .
Connecting a DVD player
Connection TX-SR403/8340 Signal flow DVD player Picture quality
S VIDEO DVD IN
S-Video output
Better
VIDEO DVD IN
Composite video output Standard
S VIDEO OUT
IN
DVD
VIDEO OUT
IN
S VIDEO
DVD
VIDEO
Step 1: Video Connection
Choose a connection type ( or
) that matches the DVD player, and then make the connection.
A B
DVD player
A
B
The TV must be connected to
the AV receiver with the same
type of connection.
A
B
Connection TX-SR403/8340 Signal flow DVD player
DVD IN FRONT
Analog audio L/R output
DIGITAL IN COAXIAL
Digital coaxial output
DIGITAL IN OPTICAL 1
Digital optical output
DVD IN FRONT, SURROUND,
CENTER, and SUBWOOFER
Analog multichannel output
OPTICAL
OPTICAL
OUT
AUDIO
OUT
LR
DIGITAL IN
COAXIAL
COAXIAL
OUT
FRONT
SURROUND
DVD
SUB
WOOFER
CENTER
R
L
FRONT
SURR
SUB
WOOFER
CENTER
R
L
L
R
FRONT
DVD
c
Step 2: Audio Connection
Choose a connection type ( , , , or ) that matches your DVD player, and then make the connection.
a b c d
DVD player
a
b
c
d
Connect one
or the other
a
b
c a b a c
d
a
b
c
d
a
TX-SR403En.book Page 23 Friday, April 29, 2005 10:55 AM

Other manuals for Onkyo TX-SR403

Related product manuals