EasyManua.ls Logo

Onkyo TX-SR403 - Connecting a CD Player or Turntable

Onkyo TX-SR403
56 pages
Print Icon
To Next Page IconTo Next Page
To Next Page IconTo Next Page
To Previous Page IconTo Previous Page
To Previous Page IconTo Previous Page
Loading...
27
Connecting Your Components
—Continued
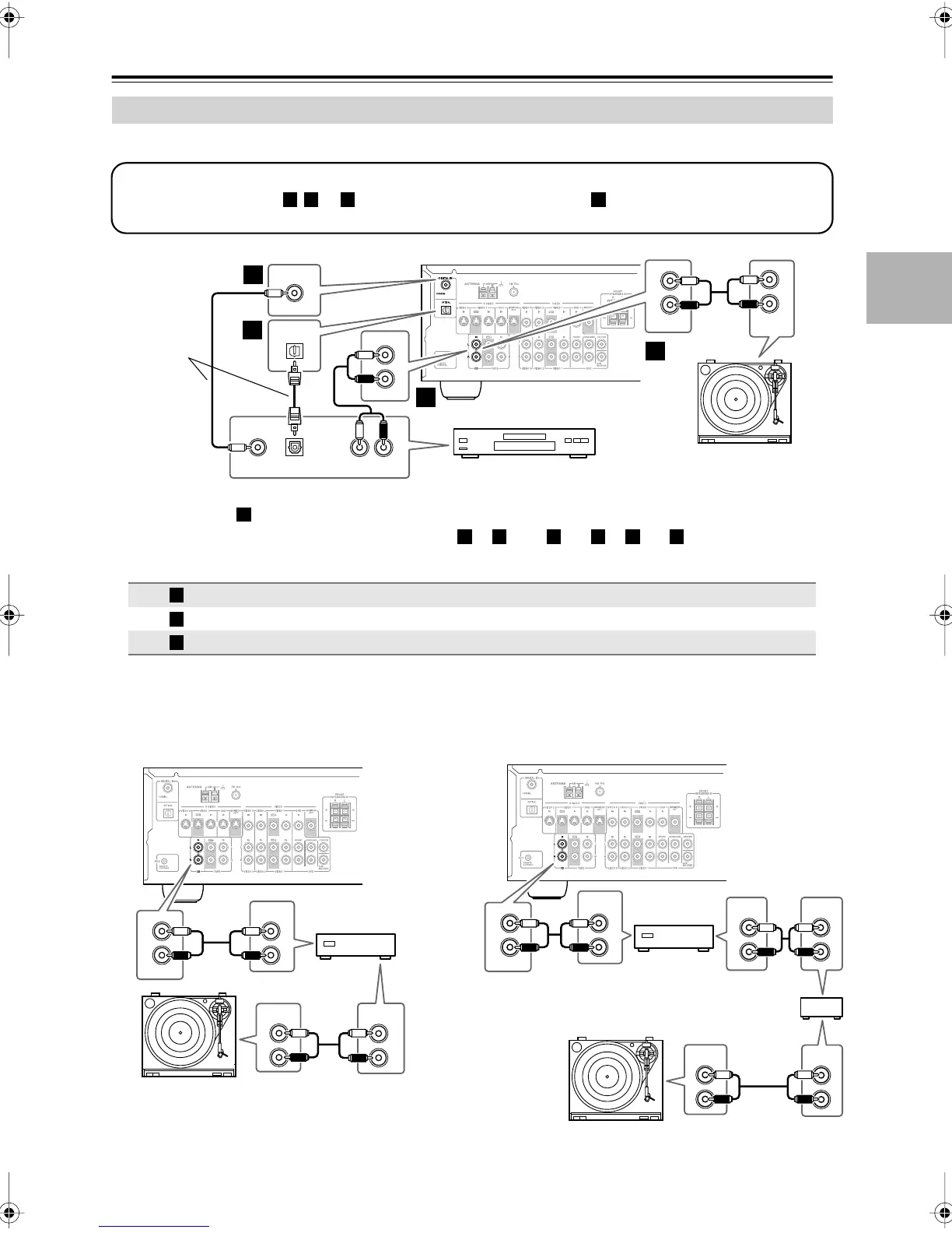
CD Player, or Turntable with Built-in Phono Preamp
•With the basic connection, you can listen to or record audio from the CD player or turntable.
•To connect the CD player digitally, use connection or . (Use and or and for recording.)
Turntable with no Phono Preamp Built-in
A phono preamp is necessary to connect a turntable that
doesn’t have a phono preamp built-in.
Turntable with an MC (Moving Coil) Cartridge
An MC head amp and phono preamp are necessary to
connect a turntable with an MC (Moving Coil) cartridge.
Connecting a CD Player or Turntable
Connection TX-SR403/8340 Signal flow CD or turntable
CD IN L/R
Analog audio L/R output
DIGITAL IN COAXIAL
Digital coaxial output
DIGITAL IN OPTICAL
Digital optical output
IN
L
R
L
R
CD
AUDIO
OUTPUT
OPTICAL
OPTICAL
OUT
AUDIO
OUT
LR
DIGITAL IN
COAXIAL
COAXIAL
OUT
L
R
IN
CD
Step 1:
Choose a connection type ( , , or ) that matches the CD player, or choose for a turntable with a built-in phono
preamp, and then make the connection.
a b c a
a
b
c
Turntable (MM) with
built-in phono
preamp
CD player
a
Connect one
or the other
a
b
c
a b a c
a
b
c
IN
L
R
CD
AUDIO
OUTPUT
AUDIO
OUTPUT
AUDIO
INPUT
L
R
L
R
L
R
Phono preamp
L
R
L
R
L
R
L
R
IN
CD
L
R
AUDIO
OUTPUT
AUDIO
INPUT
AUDIO
OUTPUT
AUDIO
OUTPUT
AUDIO
INPUT
L
R
MC head amp or
MC transformer
Phono
preamp
TX-SR403En.book Page 27 Friday, April 29, 2005 10:55 AM

Other manuals for Onkyo TX-SR403

Related product manuals