EasyManua.ls Logo

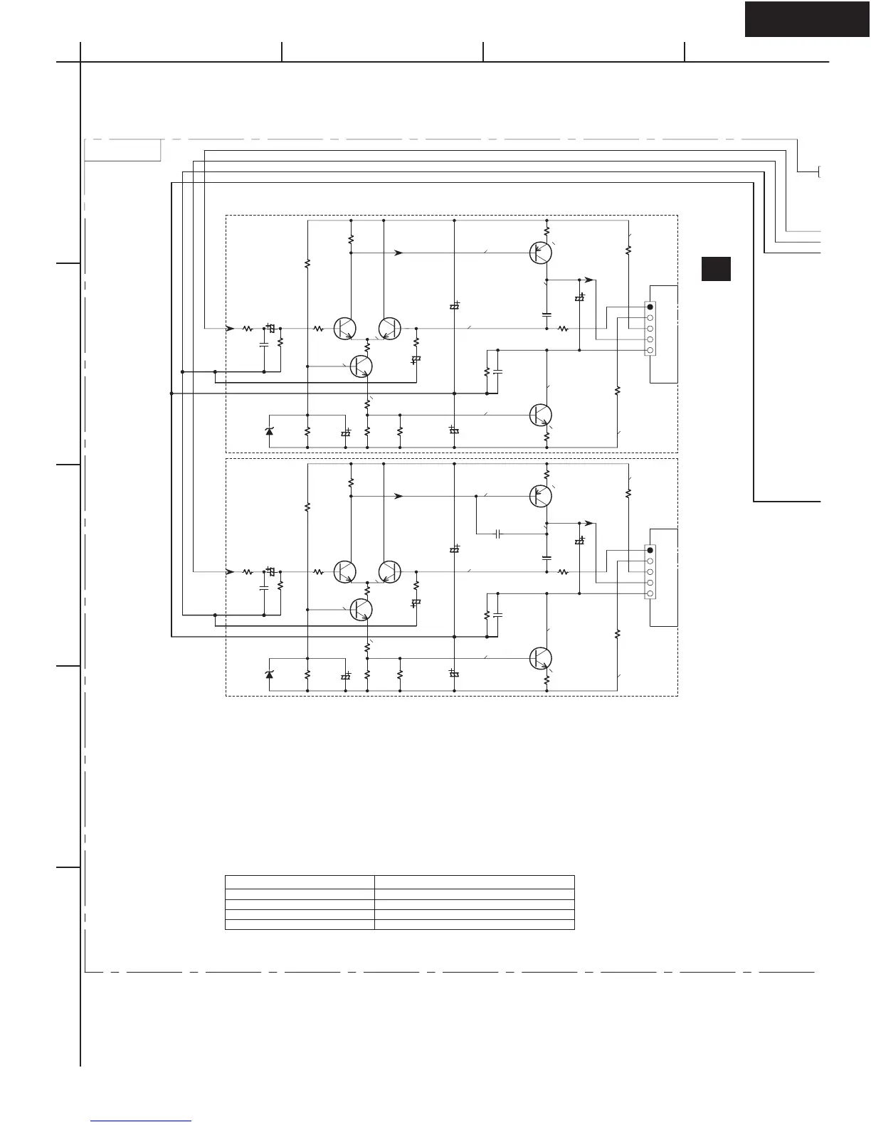
Onkyo TX-SR500/E - Schematic Diagram 4-1 Power Amplifier 1

Onkyo TX-SR500/E
44 pages
Print Icon
To Next Page IconTo Next Page
To Next Page IconTo Next Page
To Previous Page IconTo Previous Page
To Previous Page IconTo Previous Page
Loading...
Q5013Q5003
Q5043
Q5053
Q5014Q5004
Q5044
Q5054
Q5033
Q5034
R5013
56K
R5003
1K
R5023
330
R5043
2.2K
R5063
1.2K
R5163
120
(1/4W)
R5133
18K
R5173
120
(1/4W)
R5033
56K
R5083
3.3K
R5113
1K
R5093
82K
R5053
4.7K
R5073
560
R5103
100K
R5183
10
(1/4W)
R5193
10
(1/4W)
R5014
56K
R5004
1K
R5024
330
R5044
2.2K
R5064
1.2K
R5164
120
(1/4W)
R5134
18K
R5174
120
(1/4W)
R5034
56K
R5084
3.3K
R5114
1K
R5094
82K
R5054
4.7K
R5074
560
R5104
100K
R5184
10
(1/4W)
R5194
10
(1/4W)
C5013
100/16
C5043
220/16
C5053
47/50
C5113
10/63
C5103
10/63
C5023
10/50
C5014
100/16
C5044
220/16
C5054
47/50
C5114
10/63
C5104
10/63
C5024
10/50
C5003
101K
C5083
040D
C5093
101J
C5004
101K
C5084
040D
C5094
101J
P6003A
TO NAAF-7417
(SCH.5-1)
P6004A
TO NAAF-7417
(SCH.5-1)
C5074
D5003
MTZJ5.6B
D5004
MTZJ5.6B
49.9V
-49.9V
49V
49.6V
-44.3V
-49.6V
-45.4V
1.1V
-49V
0V
-1V
-0.9V
49.9V
-49.9V
49V
49.6V
-44.3V
-49.6V
-45.4V
1.1V
-49V
0V
-1V
-0.9V
P406A
E
SEMICONDUCTORS
NO.
Q5000-04,5010-14 KTC3200-BL OR 2SC1775A-E,F OR 2SC1845-E
Q5030-34 KTA1024-Y,O OR 2SA949-Y,O
Q5040-44 KTC3206-Y,O OR 2SC2229-Y,O
Q5050-54
KTC3199-GR,2SC1740S-R,S,2SC2458-GR
NAAF-7409
SR
SL
NF
-B1
+B1
B+
B-
NF
-B1
+B1
B+
B-
DESCRIPTION
TX-SR500/E
SCHEMATIC DIAGRAM 4-1
POWER AMPLIFIER 1
U9
A
1
2
3
4
5
BCD

Related product manuals