EasyManua.ls Logo

Onkyo TX-SR500/E - Page 37

Onkyo TX-SR500/E
44 pages
Print Icon
To Next Page IconTo Next Page
To Next Page IconTo Next Page
To Previous Page IconTo Previous Page
To Previous Page IconTo Previous Page
Loading...
Q7008
MPD784225
1
2
3
4
5
6
7
8
9
10
11
12
13
14
15
16
17
18
19
20
21
22
23
24
25
26
27
28
29
30
31
32
33
34
35
36
37
38
41
42
43
44
45
46
47
48
49
50
51
52
53
54
55
56
57
58
70
71
72
73
74
75
76
77
78
79
80
X7001
12.5MHz
TMUT
PLLCL
PLLDA
PLLSTB
CTLB
CTLA
POWER
SPF
SPCS
STEREO
SD
VMUT1
VMUT2
SEC1H
SPB
HPIN
AMUT
SELMUT
HPMUT
SELCK
MCRST
SELDA MCCLK
SNONE MCMDA
SWNONE
MCSDA
CNONE
MCRDY
DIRCS
DSPCS
ROM/RAM 232TXD
A151 232RXD
A161
A171
DSPSCK
DSPDO
DSPRST
CDTO/SCDO
INT1
INT0
DIRPD
VOLH
PROTECT
POFF
RDSSCK
INTREQ1
RDSDATA
RDSSIG
TUNER
UNIT
Q701
DIR,
2CH A/D
6CH D/A
CONVERTER
AK4586
Q703
RAM
Q702
BOOT ROM
Q921
POWER
RELAY
SW
RL901
Q203
COMPOSITE
VIDEO SW
Q212
C SIGNAL
SW
Q213
Y SIGNAL
SW
Q7001
RESET
POWER
FAILURE
DET.
Q181
RDS
DECODER
Q6701,2
DC DET.
Q6703
GATE
CIRCUIT
Q6070~74
CURRENT
DET.
R6380,Q6303
THERMAL
DETECTION
CIRCUIT
Q7502
SUB-MICRORPOCESSOR
MPD70232GC-30-8BT
Q801
DSP
CS493264
39
40
6
7
8
9
10
P7501
HP JACK
DET. SW
Q7007,Q206
VIDEO 1
MUTE DRIVE
CIRCUIT
Q7006,Q205
VIDEO 2
MUTE DRIVE
CIRCUIT
59
60
61
62
63
64
65
66
67
68
69
Q301
ANALOG SW
VOLUME
TONE
8D3811K1
VOLTAGE
SENSOR
Q306
AUDIO MUTE
GATE CIRCUIT
Q307~Q313
AUDIO MUTE
SW
Q201,Q207,Q208
VIDEO 1
MUTE SW
Q202,Q210,Q211
VIDEO 2
MUTE SW
RL6600
RL6603,
RL6604
RL6601
RL6901,
RL6902
Q6901
+B SELECT
RELAY SW
Q6601
FRONT SP
RELAY SW
Q6603
SP B
RELAY SW
Q6602
CENTER/
SURROUND
SP RELAY SW
European model only
Japanese model only
Japanese model only
TX-SR500/E
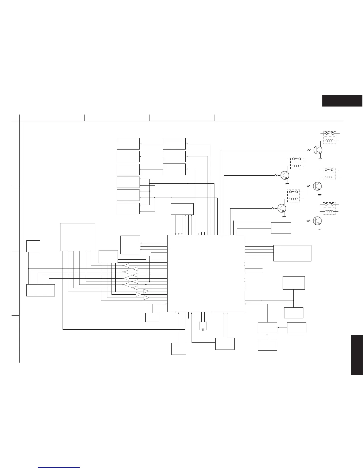
MAIN MICROPROCESSOR-CONNECTION DIAGRAM
TX-SR500/E
A
1
2
3
4
BCDE
37

Related product manuals