EasyManua.ls Logo

Onkyo TX-SR500/E - Block Diagram 2

Onkyo TX-SR500/E
44 pages
Print Icon
To Next Page IconTo Next Page
To Next Page IconTo Next Page
To Previous Page IconTo Previous Page
To Previous Page IconTo Previous Page
Loading...
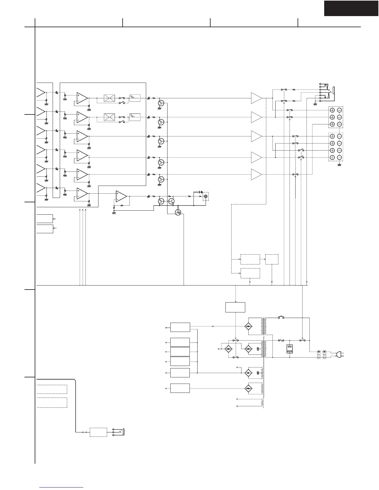
TX-SR500/E
BLOCK DIAGRAM 2
AC OUTLET
P351
Q306
OR KRA102S
C352
104Z
BASSBOOST
OPAMP
OUTPUT GAIN
0-18dB
OPAMP
OUTPUT GAIN
0-18dB
OPAMP
OUTPUT GAIN
0-18dB
OPAMP
OUTPUT GAIN
0-18dB
OPAMP
OUTPUT GAIN
0-18dB
OPAMP
OUTPUT GAIN
0-18dB
G
AIN
0/6dB
GAIN
0/6dB
G
AIN
0/6dB
GAIN
0/6dB
G
AIN
0/6dB
U
T GAIN
0/6dB
Q305
OPAMP
15dB
47/16
47/16
47/16
47/16
47/16
47/16
SEC1H RELAY
POWER
RELAY
MASTER
VOLUME
0,,-103dB
SEC2
BASS/TREBLE
BASS/TREBLE
AC IN
T901
PRI
SEC1
T902
RI
SEC3
+B1L
+B1H
HEADPHONE
+5V
DSP/TU
-12V
+12V
AF/TU
+12V
AF
-12V
+
7V
D3811
-7V
B
D3811
VOLTAGE
SENSOR
VOLH
PROTE
CTION
PRO
VOLTAGE &
CURRENT
SENSOR
VIDEO
+12V
-27V
-VP
FL TUBE
FLAC
FLAC
SEC1H
CONTROL
RELAY
+B2
SEC1H
+B1
+5.6V
STANDBY
POWER
RI
INTERFACE
SPHP
+27dB
+27dB
+27dB
+27dB
+27dB
POWER SW
FUSE
L
R
C
SL
SR
SPBL
SPBR
2.2K
2.2K
2.2K
2.2K
2.2K
R385
100
R388
100
270
69
68
55
66
65
57
43
42
38
40
39
37
30
31
35
33
34
36
SWPO
AMUT
SPF
SPCS
SPB
HPMUT
HPDET
SELMUT
SELDA
SELCL
D
ISPLAY
Y
Power Amplifier
A
1
2
3
4
5
BCD
8

Related product manuals