EasyManua.ls Logo

Onkyo TX-SR601/E - Schematic Diagram 5: Power Supply and Speaker Terminal Sections

Onkyo TX-SR601/E
81 pages
Print Icon
To Next Page IconTo Next Page
To Next Page IconTo Next Page
To Previous Page IconTo Previous Page
To Previous Page IconTo Previous Page
Loading...
TX-SR601/E
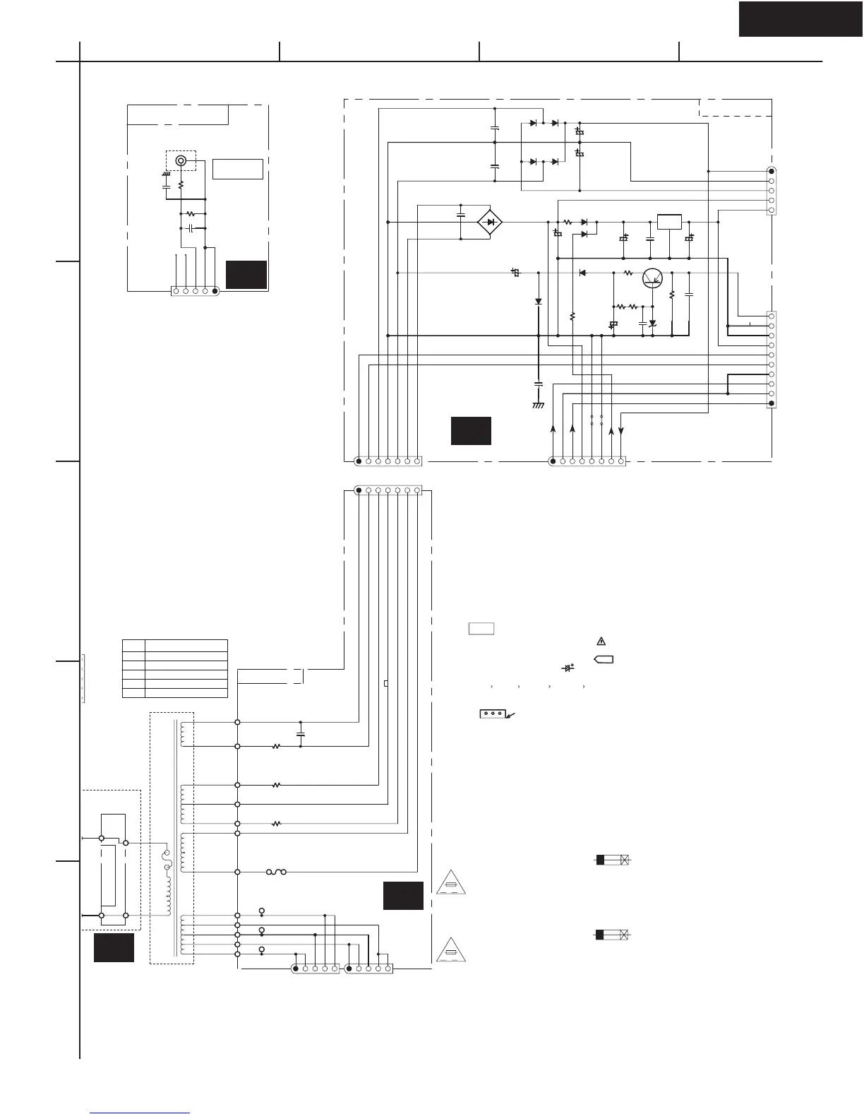
SCHEMATIC DIAGRAM 5 Power supply and speaker terminal sections
JL6953B
TO NAAF-7966
(SCH-4)
P6813
Q9001
NJM78M56FA
G
I
O
D9005
D3SBA20
Q9002
KTA1266-GR
OR 2SA1015-GR
E9001
D9012
MTZJ27D
R9002 22
(1/2W)
R9003
8.2K
R9004
8.2K
R9005
33K
P7502B
TO NADIS-7960
(SCH-1)
JL9502A
JL9502B
E LENT. POUR UNE PROTECTION PERMANENTE,N'UTILISER
CE SYMBOLE INDIQUE QUE LE FUSIBLE UTLISE EST
INDIQUE LA QU LE PRESENT SYMBOL EST APPOSE.
QUE DES FUSIBLES DE MEME TYPE. CE DARNIER EST
RATING REFER TO THE MARKING ADJACENT TO THE SYMBOL
FOR CONTINUED PROTECTION AGAINST FIRE
HAZARD,REPLACE WITH SAME TYPE FUSE. FOR FUSE
THIS SYMBOL LOCATED NEAR THE FUSE INDICATES
THAT THE FUSE USED IS SLOW OPERATING TYPE
ATTENTION
VA
ET CALIBRATION COMME INDIQUE.
D'INCENDIE, REMPLACER UNIQUEMENT
PERMANENTE CONTRE LES RISQUES
AFIN D'ASSURER UNE PROTECTION
PAR UN FUSIBLE DE MEME TYPE
VA
AGAINST FIRE HAZARD, REPLACE
FOR CONTINUED PROTECTION
AND RATING INDICATED.
ONLY WITH FUSE OF SAME TYPE
CAUTION
JL5802C
TO NAAF-7984
(SCH-3)
JL9501A
TO NADG-7952
(PART-4)
JL6952B
TO NAAF-7966
(SCH-4)
JL6951B
TO NAAF-7966
(SCH-4)
T901
THERMAL FUSE
P912A
P911A
16
10
11
12
13
14
P996
P995
P997
15
17
18
19
20
21
C9009
220/35
C9004
470/35
C9003
1000/35
C9011
1000/25
C9013
10/16
C9010
4700/16
C9014
470/63
F9501
D,J:2.5A/125V
P,W:T2.5AL250V
R9001
4.7
(1/2W)
R900133
(1/2W)
R6931
100
R6932
22K
R9591
1
(1/2W)
R9592
1
(1/2W)
R9594
2.7 (1/2W) <D>
C9005
223Z
C9001
334J
MMT
C6884
102J
C9002
334J
MMT
C9017
102J
C9591
104J
J
J
D9013
RL1N4003
D9009
RL1N4003
D9003
D9004
D9001
D9501-9503:
RL1N4003
D9002
D9010
RL1N4003
D9011
RL1N4003
C6883102J
C9012
223Z
C9015
223Z
C9016
223Z
P931A
TO NNAF-7966
(SCH-3)
+24V
GND
-24V
+12V
+5.6S
-VP
GND
GND
+5.6S
FLAC1
FLAC2
E
HPR
E
HPL
HPR
E
HPL
+12V
RLGND
+24V
FLAC1
FLAC2
SEC3-2
GND
SEC3-1
SEC2-2
SEC2-1
MPUGND
+13VS
Z2RPO
Z2LPO
SWPO
AGND
AGND
FLAC1
FLAC2
SEC3-2
GND
SEC3-1
SEC2-2
SEC2-1
8
9
10
11
12
14
13
T901
TYPE
D NPT-1469D
P NPT-1469P
G NPT-1469DG
J NPT-1469J
W
NPT-1469DG
NAPS-7975
NAAF-7985
NAETC-7970
NAETC-7977
PREOUT
TX-SR601 ONLY
SW
4.7
(1/2W) <O>
Q9002
U23
U15
U22
U26
BY MARK
ARE CRITICAL FOR
SAFETY
IDENTIFIED
NOTE
THE COMPONENTS
REPLACE ONLY
WITH PART
NUMBER SPECIFIED.
.
.
VOLTAGE(MEASURED WITH VOLTMETER) IS
DC VOLTAGE.(NO INPUT SIGNAL)
.
ELECTROLYTIC CAPACITORS (
)
ARE IN F/WV.
.
ALL CAPACITORS ARE IN pF/50WV UNLESS OTHERWISE NOTED.
EX) 030-3pF 330-33pF 331-330pF 333-0.033uF
u
ALL RESISTORS ARE IN OHMS 1/4WATTS UNLESS OTHERWISE NOTED.
.
THE THICK LINES ON PC BOARD ARE THE PRINTING SIDE OF THE PARTS.
EX) PRINTING SIDE
CIRCUIT IS SUBJECT TO CHANGE FOR IMPROVEMENT.
.
.
A
1
2
3
4
5
BCD

Related product manuals