EasyManua.ls Logo

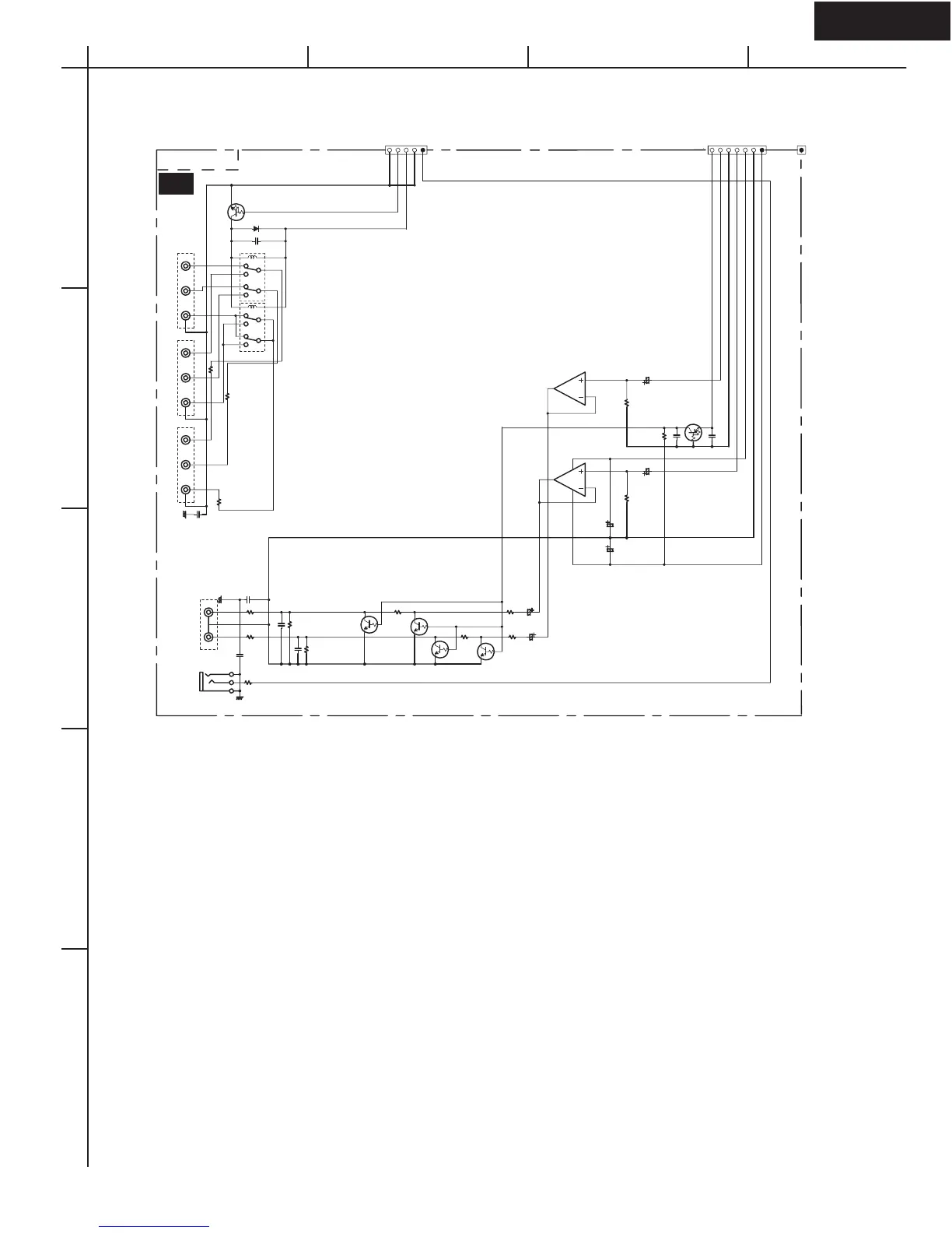
Onkyo TX-SR601/E - Schematic Diagram 6: Video and Bus Line Sections

Onkyo TX-SR601/E
81 pages
Print Icon
To Next Page IconTo Next Page
To Next Page IconTo Next Page
To Previous Page IconTo Previous Page
To Previous Page IconTo Previous Page
Loading...
TX-SR601/E
SCHEMATIC DIAGRAM 6 Video and bus line sections
E2201
RL2201
+
-
RL2202
+
-
P2210B
P2203
CB
6
CR
7
Y
8
P2203
CB
10
CR
11
Y
12
P2203
CB
2
CR
3
Y
4
P2201B
Q2201
RN1401
D2201
R2293
0
R2292
0
R2291
0
C2202
102K
C2201
102K
Z2POMUT
VDGND
CPNT
+5VVD
VDGND
RI
Z2L
AGND
Z2R
+12V
AGND
-12V
C2270
104Z
Q2255
NJM4565M-D
3
2
1
NJM4565M-D
Q2257
KRA102S
R2275
220K
R2251
220K
C2251
2.2/50
C2271
104Z
P2211
Q2255
5
8
6
4
7
P2209
Q2254
RN1441
Q2272
RN1441
Q2271
RN1441
Q2253
RN1441
R2274
120
R2268
560
R2269
680
R2270
680
R2273
120
R2267
560
R2201
220
R2252
220K
R2272
220
R2271
220
C2264
10/16
C2263
10/16
C2268
10/16
C2269
10/16
C2252
2.2/50
C2223
102K
C2267
102K
C2265
102J
C2266
102J
L
R
Z2LINEOUT
RI
NAVD-7954
U3
A
1
2
3
4
5
BCD

Related product manuals