EasyManua.ls Logo

Onkyo TX-SR601E - Page 19

Onkyo TX-SR601E
88 pages
Print Icon
To Next Page IconTo Next Page
To Next Page IconTo Next Page
To Previous Page IconTo Previous Page
To Previous Page IconTo Previous Page
Loading...
19
Connections
INPUT 1
INPUT 2
OUTPUT
COMPONENT VIDEO
Y
OPTICAL
1
2
IN
IN
IN
IN
FRONT
SURR
CENTER
SUB
WOOFER
VIDEO 2
VIDEO 1
VIDEO 2
DVD
MONITOR
OUT
DVD
TAPE
IN
L
R
VIDEO 3
VIDEO 1
V
VIDEO 3
OPTICAL
IN
IN
IN
ININ
IN
OUTOUT
OUTOUTOUT
S
DIGITAL
OUT
CD
COAXIAL
L
R
IN
GND
PHONO
COAXIAL
PR
PB
12
V
TRIGG
OUT
ZONE 2
IR IN
12
V
TRIGG
OUT
ANTENNA
FM
75
AM
REMOTE
CONTROL
R
L
ZONE 2
LINE OUT
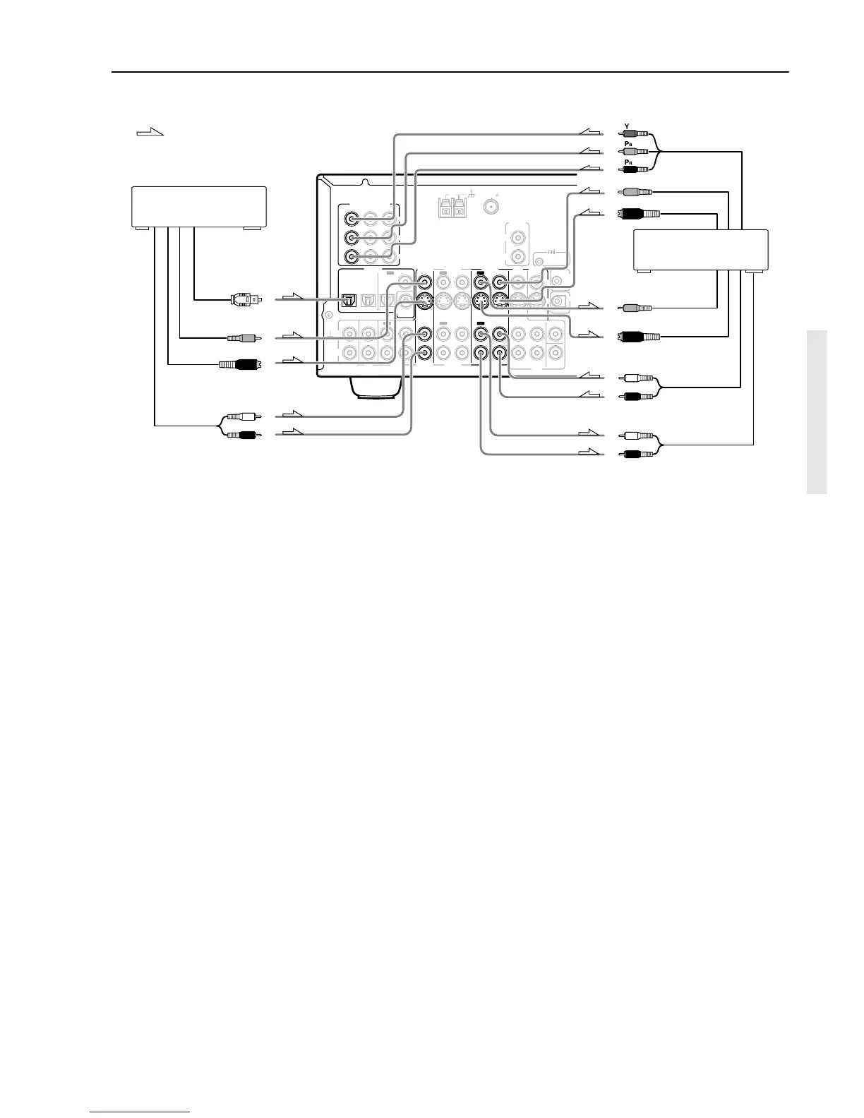
S Video input
Video input
Video output
S Video output
5. VCR (VIDEO 1)
L (white)
R (red)
L (white)
R (red)
L (white)
R (red)
Video output
S Video output
6. Satellite tuner or
television (VIDEO 3)
Analog audio input
Analog audio output
Digital audio output
(optical)
: Signal flow
Analog audio output
Component video output
5. Connecting a video cassette recorder (VIDEO 1)
Using RCA video cables, connect the video output jack (composite)
of the video cassette recorder to the VIDEO 1 V IN jack of the TX-
SR701/701E/601/601E and connect the video input jack of the video
cassette recorder to the VIDEO 1 V OUT jack of the TX-SR701/
701E/601/601E. Or if the video cassette recorder has S video input
and output jacks, using S video cables, connect the S video output
jack of the video cassette recorder to the VIDEO 1 S IN jack of the
TX-SR701/701E/601/601E and connect the video input jack of the
video cassette recorder to the VIDEO 1 S OUT jack of the TX-
SR701/701E/601/601E. Or if the video cassette recorder has
component video outputs, connect them to the COMPONENT
VIDEO INPUT 1 or 2 jacks on the TX-SR701/701E/601/601E.
With the initial settings of the TX-SR701/701E/601/601E, the
VIDEO 1 input source is set for the COMPONENT VIDEO
INPUT 2 jacks.
If you connect the video cassette recorder to the COMPONENT
VIDEO INPUT 1 jacks, this must be changed at “Input Setup”
“Component Video” (see page 53).
Using RCA audio cables, connect the audio output jacks of the
video cassette recorder to the VIDEO 1 IN audio jacks of the TX-
SR701/701E/601/601E and connect the audio input jacks of the
video cassette recorder to the VIDEO 1 OUT audio jacks of the TX-
SR701/701E/601/601E. Make sure that you properly connect the
left channels to the L jacks and the right channels to the R jacks.
If you are connecting a digital output device to the VIDEO 1 jack
instead of a VCR, connect it to either the DIGITAL IN COAX jack
or DIGITAL IN OPT jack depending on the type of connector on
the device.
With the initial settings of the TX-SR701/701E/601/601E,
nothing is allocated as the digital input source for VIDEO 1 (----).
If you connect the digital audio output, be sure to make the
appropriate changes at “Input Setup” “Digital Input” (see page
52).
6. Connecting a satellite tuner, television, or settop box
(VIDEO 3)
Using an RCA video cable, connect the video output jack
(composite) of the device to the VIDEO 3 V IN jack of the TX-
SR701/701E/601/601E. Or if the device has an S video output jack,
connect it to the VIDEO 3 S IN jack of the TX-SR701/701E/601/
601E using an S video cable. Or if the device has component video
outputs, connect them to the COMPONENT VIDEO INPUT 1 or 2
jacks on the TX-SR701/701E/601/601E.
With the initial settings of the TX-SR701/701E/601/601E, the
VIDEO 3 input source is set for the COMPONENT VIDEO
INPUT 2 jacks.
If you connect the device to the COMPONENT VIDEO INPUT 1
jacks, this must be changed at “Input Setup” “Component
Video” (see page 53).
Using an RCA audio cable, connect the audio output jack of the
device to the VIDEO 3 IN audio jacks of the TX-SR701/701E/601/
601E. Make sure that you properly connect the left channel to the L
jack and the right channel to the R jack.
If the device has a digital output, connect it to either the DIGITAL
IN COAXIAL jack or the DIGITAL IN OPTICAL jack of the TX-
SR701/701E/601/601E depending on the type of connector on the
device.
With the initial settings of the TX-SR701/701E/601/601E, the
VIDEO 3 input source is set for digital input at the OPTICAL 2
jack (OPT 2).
If the digital connection is made at a different jack, this must be
changed at “Input Setup” “Digital Input” (see page 52).

Table of Contents

Related product manuals