EasyManua.ls Logo

Onkyo TX-SR602E

Onkyo TX-SR602E
119 pages
To Next Page IconTo Next Page
To Next Page IconTo Next Page
To Previous Page IconTo Previous Page
To Previous Page IconTo Previous Page
Loading...
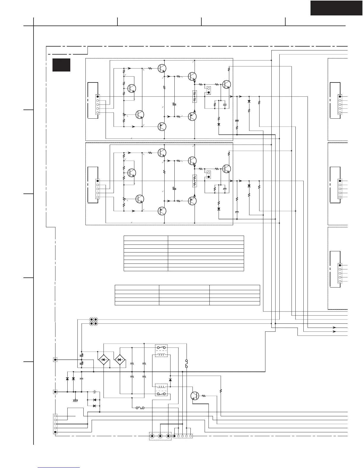
TX-SR602/E
SCHEMATIC DIAGRAM 4
Power amplifier section
P6011A
(BUS BAR)
TO NAAF-8383
(SCH. 3)
P955
TO NAPS-8382
(SCH. 6)
P6906
C6903
104J
P931A
TO NAPS-8382
(SCH. 6)
P6000B
TO NAAF-8383
(SCH. 3)
NF
-B1
+B1
B+
B-
P6001B
TO NAAF-8383
(SCH. 3)
NF
-B1
+B1
B+
B-
P6002B
TO NAAF-8383
(SCH. 3)
NF
-B1
+B1
B+
B-
P6004B
TO NAAF-8383
(SCH. 3)
NF
-B1
+B1
B+
B-
P6003B
TO NAAF-8383
(SCH. 3)
NF
-B1
+B1
B+
B-
D6905
D6904
JL6952A
TO NAETC-8398
(SCH. 5)
J011
J010
J011A
J010A
P995CC
P995AA
TO NAETC-8398
(SCH. 5)
P995BB
F6902
F6901
RL6902
RL6901
P6084
ID+
ID-
P6083
ID+
ID-
Q6044
Q6064
Q6043
Q6063
D6004
D6706
D6906
D6003
D6705
D6705,6706,6901,6902
RL1N40003
GP104003E
D6902
D6901
D6014 D6013
R6104
0.22 X2
(5W)
R6103
0.22 X2
(5W)
R6044
1K
R6043
1K
C6905
334J 100V
C6904
334J 100V
C6907
104J
C6906
104J
C6708
222J
C6233
473J
C6234
473J
C6054
103J
C6053
103J
C6901
12000/63
C6902
C6044
47/50
C6043
47/50
R6184
47K
R6174
47K
R6902
1K
R6183
47K
R6233
8.2
(1W)
R6173
47K
R6234
8.2 (1W)
R6901
10
(1/2W)
R6034
1K
R6004
5.6K
R6014
3.9K
R6074
120
(1/4W)
R6054
3.9K
R6164
33K
R6154
12K
R6064 2.2
(1/4W)
R6084
2.2
(1/4W)
R6094
2.2
(1/4W)
R6244
220K
R6144
22KR6204
100
R6033
1K
R6003
5.6K
R6013
3.9K
R6073
120
(1/4W)
R6053
3.9K
R6163
33K
R6153
12K
R6063 2.2
(1/4W)
R6083
2.2
(1/4W)
R6093
2.2
(1/4W)
R6243
220K
R6143
22KR6203
100
Q6901
Q6014
Q6024
Q6034
Q6074
Q6054
Q6013
Q6023
Q6033
Q6073
Q6053
[-0.3V]
[1.0V]
[1.1V]
[0.6V]
[-0.6V]
[-0.4V]
[-1.1V]
[-53.0V]
[-0.6V]
[0.6V]
[53.0V]
[-0.3V]
[1.0V]
[1.1V]
[0.6V]
[-0.6V]
[-0.4V]
[-1.1V]
[-53.0V]
[-0.6V]
[0.6V]
[53.0V]
+10VSS
+10VS
MPUGND
MPUGND
POWER
SEMICONDUCTORS
NO. PARTS
Q6010-6016 2SC1740S-R,S
Q6020-6026 2SC1740S-R,S
Q6601-6604,Q6901 KTC3199-GR OR 2SC1740S-R,S OR 2SC2458-GR
Q6701,6702 KTC3200-BL,GR OR 2SC1775A-E,F OR 2SC1845-E,F
Q6703 KTA1268-BL,GR OR 2SA992-E,F
Q6303,6304 KTA1267-GR OR 2SA933S-R,S
Q6501 2SC1845-GR
Q6070-6076
KTC3200-BL,GR OR 2SC1775A-E,F OR 2SC1845-E,F
SEMICONDUCTORS
NO. CH-L(0) / R(1) / C(2) SL(3) / SR(4) / SBL(5) / SBR(6)
Q6030-36 2SC5171 2SC5171 OR KTD2061-Y
Q6040-46 2SA1930 2SA1930 OR KTB1369-Y
Q6050-56 2SC5242-R,O 2SC5242-R,O OR MN130S-O,Y,P
Q6060-66 2SA1962-R,O 2SA1962-R,O OR MP130S-O,Y,P
12A 250V
12A 250V
R
C
SR
LSL
NAAF-8397
12000/63
A
1
2
3
4
5
BCD
U16

Other manuals for Onkyo TX-SR602E

Related product manuals