EasyManua.ls Logo

Onkyo TX-SR602E

Onkyo TX-SR602E
119 pages
To Next Page IconTo Next Page
To Next Page IconTo Next Page
To Previous Page IconTo Previous Page
To Previous Page IconTo Previous Page
Loading...
TX-SR602/E
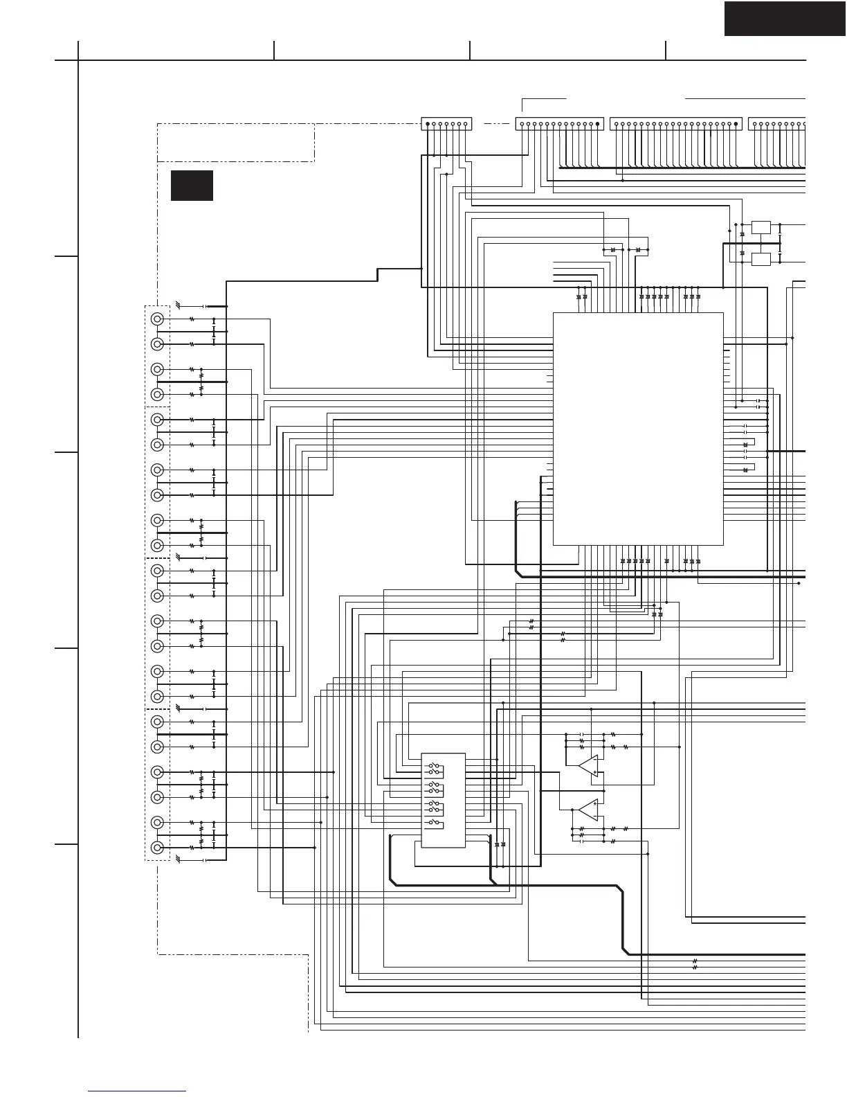
SCHEMATIC DIAGRAM 1
Preamplifier section
+12VA
DAC_FR
MIX_R
-12VA
MIX_L
PZ2_L
PZ2_R
VIN_LDAC_SBL/Z2L
DAC_FR
DAC_SBR/Z2R
FSWSTB FSWDAT
FSWCLK
AIN_L
AIN_R
DAC_FL
DAC_FL
VAI_L
VAI_R
VIN_R
Z2TONE_RI
Z2TONE_LI
ADRT+
ADRT-
ADLT+
ADLT-
AIN_L
MSR
MCT
MSL
MSW
SW_VO
V4_R
V4_L
MIC_L
AIN_R
VLTNSTB
VLTNCLK
VLTNDAT
TUP_L
TUP_R
Z2TONE_LI
Z2TONE_RI
FSWCLK
FSWDAT
FSWSTB
Z2BDDAT
Z2BDCLK
Z2BDMUT
VLTNSTB
VLTNCLK
VLTNDAT
APOWER
SPRLF
SPRLCS
SPRLSB
SPRLZ2
SOURCE_L
SOURCE_R
REC_L
REC_R
TU_L
TU_R
DSPRST
DSPCS
DSPFCS
DSPINT
DSPFINT
DIGCLK
DIGSDI
DIGSDO
DIRINT
DIRSDI
DIRCS
DIRRST
ADCRST
V3_L
V3_R
V1_LI
V1_RI
DVD_R
DVD_L
V2_RI
V2_LI
TA_RI
TA_LI
CD_R
CD_L
DVD_L
V1_LI
DVD_R
V1_RI
MSW
MSL
MSR
MCT
TA_LO
TA_RO
V2_RO
V2_LO
TA_LI
TA_RI
V1_RO
V1_LO
V2_LI
V2_RI
V3_R
V3_L
PH_L
PH_R
SW_PO
FL_PO
FR_PO
SBR_PO
SBL_PO
CT_PO
SL_PO
SR_PO
CD_L
CD_R
V4_L
V4_R
MIC_L
VIN_R
DAC_CT
VIN_L
DAC_SR
DAC_SL
DAC_SW
VIN_SBR
VIN_SBL
DSP Section
TAPE OUT
VIDEO2 OUT
VIDEO3 IN
TAPE IN
VIDEO2 IN
VIDEO1 OUT
VIDEO1 IN
DVD
MSL/MSR
MC/MSW
SCH. 2
TO NAVD-8409(SCH. 7) TO NADG-8366 (SCH. 9)
CD
NAAR-8365-1(1)
Front
R374
470
R376
10K
R377
10K
R379
10K
R373
470
R375
10K
C384
47/16
+
C383
47/16
+
R437
0
R371
1.2K
R372
1.2K
R378
10K
R380
10K
C381
330J
C358
4.7/50
+
C352
104Z
C355
4.7/50
+
C365
104Z
C366
47/16
+
C368
47/16
+
C367
47/16
+
C369
47/16
+
C370
47/16
+
C371
47/16
+
C372
47/16
+
C373
47/16
+
C374
10/16
+
C379
10/16
+
C380
1/50
+
C375
10/16
+
R438
0
Q304
79L07
3
O
2
I
1
G
Q305
TC9162
1
VSS
2
3
4
5
6
7
8
9
10
11
12
13
STB
14
GND
15
CLK
16
DATA
17
COM4
18
S7
19
COM3
20
S6
21
S5
22
COM2
23
S4
24
S3
25
COM1
26
S2
27
S1
28
VDD
Q306:A
NJM4565M-D
7
4
5
6
8
Q306:B
NJM4565M-D
1
2
3
C329
221J
C330
221J
C323
221J
C324
221J
C325
221J
C326
221J
C327
221J
C328
221J
C313
221J
C314
221J
C315
221J
C316
221J
C319
221J
C320
221J
R324
330
R323
330
R322
330
R321
330
R320
330
R319
330
R318
330
R317
330
R316
330
R315
330
R313
330
R330
56K
R329
56K
R305
330
R306
330
C304
104Z
C303
104Z
R339
56K
R314
330
R311
330
R312
330
R309
330
R310
330
R307
330
R308
330
C305
104Z
R348
56K
R347
56K
R346
56K
R345
56K
P303
9
7
8
6
4
5
3
1
2
10
P304
9
7
8
6
4
5
3
1
2
10
R434
0
R433
0
P305
9
7
8
6
4
5
3
1
2
10
C376
10/16
+
C377
10/16
+
C356 224J
C357
472J
10
11
12
13
14
15
16
17
18
Q303
78L07
1
O
2
G
3
I
C353
220/16
+
C354
220/16
+
C351
104Z
P351A
13
12
11
10
9
8
7
6
5
4
3
2
1
P352A
20
19
18
17
16
15
14
13
12
11
10
9
8
7
6
5
4
3
2
1
R336
56K
R335
56K
R340
56K
C309
221J
C310
221J
R303
330
R304
330
C302
104Z
6
4
5
3
1
2
P302
4
P2501A
1
2
3
4
5
6
7
C359
224J
C360
472J
C364
104Z
C382
330J
Q302
NJW1157
51
L1IN
52
R1IN
53
L2IN
54
R2IN
55
L3IN
56
R3IN
57
L4IN
58
R4IN
59
L5IN
60
R5IN
61
L6IN
62
R6IN
63
L7IN
64
R7IN
65
L8IN
66
R8IN
67
L9IN
68
R9IN
69
L10IN
70
R10IN
71
L11IN
72
R11IN
73
L12IN
74
R12IN
75
NC
76
DGND
77
DATA
78
CLOCK
79
LATCH
80
LAIN
81
RAIN
82
CAIN
83
LSAIN
84
RSAIN
85
LBAIN
86
RBAIN
87
SWAIN
88
LBIN
89
RBIN
90
CBIN
91
LSBIN
92
RSBIN
93
LBBIN
94
RBBIN
95
SWBIN
96
GND
97
GND
98
VSS2
99
VDD2
100
TCCAP
1
LOUT
2
ROUT
3
COUT
4
LSOUT
5
RSOUT
6
LBOUT
7
RBOUT
8
SWOUT
9
DC_L1
10
DC_L2
11
FIL_BL
12
FIL_TL
13
DC_R1
14
DC_R2
15
FIL_BR
16
FIL_TR
17
NC
18
NC
19
V+
20
V-
21
REC_A1L
22
REC_A1R
23
REC_A2L
24
REC_A2R
25
REC_A3L
26
REC_A3R
27
REC_B1L
28
REC_B1R
29
REC_B2L
30
REC_B2R
31
DCCAP_L
32
DCCAP_R
33
DCCAP_C
34
GND
35
GND
36
DCCAP_LS
37
DCCAP_RS
38
DCCAP_LB
39
DCCAP_RB
40
DCCAP_SW
41
DCL_OUT
42
DCL_IN
43
DCR_OUT
44
DCR_IN
45
FL+
46
FL-
47
FR+
48
FR-
49
VDD
50
VSS
C378
10/16
+
C421
10/16
+
C422
10/16
+
C423
10/16
+
C42410/16
+
C427
10/16
+
C428
10/16
+
C425
10/16
+
C426
10/16
+
-7V
+7V
V4E
V4E
A
1
2
3
4
5
BCD
U1

Other manuals for Onkyo TX-SR602E

Related product manuals