EasyManua.ls Logo

Onkyo TX-SR800

Onkyo TX-SR800
88 pages
To Next Page IconTo Next Page
To Next Page IconTo Next Page
To Previous Page IconTo Previous Page
To Previous Page IconTo Previous Page
Loading...
TX-SR800
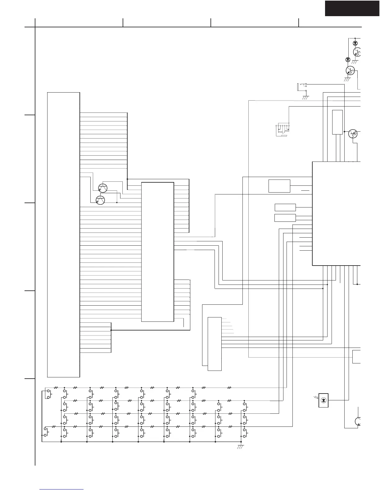
SUB-MICROPROCESSOR-CONNECTION DIAGRAM 1
S7559
DISPLAY
S7579
ENTER
S7573
DIMMER
S7545
VIDEO 1
S7554
PHONO
S7564
ZONE 2
S7572
DSP >
S7544
DVD
S7553
TUNER
S7563
REC
S7576
SETUP
S7547
VIDEO 3
S7556
RETURN
S7566
STEREO
S7571
DSP <
S7543
AUDIO SEL
S7552
TAPE
S7577
TUNING
DOWN
S7548
VIDEO 4
S7557
PRESET >
S7567
SURROUND
S7574
FM MODE
S7541
STANDBY
/ON
S7542
DIRECT
S7578
TUNING
UP
S7549
VIDEO 5
S7558
PRESET <
S7568
THX
S7575
MEMORY
S7546
VIDEO 2
S7555
CD
S7565
OFF
K0
K1
K2
K3
12
11
10
9
8
7
6
5
4
3
2
1
18
17
15
16
31
30
29
28
27
26
25
24
23
19
32
22
21
20
14
13
Q7503
F2
F2
NP
NP
NC
P35
P34
P33
P32
P31
P30
P29
P28
P27
P26
P25
P24
P23
P22
P21
P20
P19
P18
P17
P16
P15
P14
P13
P12
P11
P10
P9
P8
P7
P6
P5
P4
P3
P2
P1
NC
NC
NC
NC
NC
NC
16G
15G
14G
13G
12G
11G
10G
9G
8G
7G
6G
5G
4G
3G
2G
1G
NP
NP
F1
F1
Q7501
HNA-16MMT
1
2
3
4
5
6
7
8
9
10
11
12
13
14
15
16
17
18
19
20
21
22
23
24
25
26
27
28
29
30
31
32
33
34
35
36
37
38
39
40
41
42
43
44
45
46
47
48
49
50
51
52
53
54
55
56
57
58
59
60
61
62
63
64
65
66
Q7502
M66005FP
64
63
62
61
59
58
57
56
55
54
53
52
51
50
49
48
47
46
45
44
43
42
41
40
39
38
37
36
35
34
33
60
P27
P26
P25
P24
P23
P22
P21
P20
P19
P18
P17
P16
P15
P14
P13
P12
P11
P10
P9
P8
P7
P6
P5
P4
P3
P2
P1
16G
15G
14G
13G
-VP
P28
P29
P30
P31
P32
P33
P34
P35
1G
2G
3G
4G
5G
6G
7G
8G
9G
10G
11G
12G
FLOSDDA
FLOSDCL
FLCS1
FLRES
P7481
PHONES
Q7202
BUFFER
1
2
3
4
5
6
78
79
7
80
99
96
8
9
88
87
86
85
84
83
82
81
97
95
94
93
92
91
90
89
77
76
75
74
73
72
71
10
100
98
BYTE
CNVSS
MAININ
FLOSDDA
FLOSDCL
OSDCS
FLCS1
REMIN
VDDA
DIMPWM
HPDET
MAINREQ
SUBPOFF
RI
OPTO4
NETTUNE
AVCC
AVSS
VREF
SYNC
ISS
FLRES
K3
K2
K1
K0
NTSC
12V
RDS
OSDDATA
SW4
SW3
SW2
SW1
RST
OSDSCK
OSDCS
VSYNCOUT
XTALOUT2
XTALIN2
HSYNCOUT
XTALOUT1
XTALIN1
Vss
Q2001
LC74761M
1
2
3
4
5
6
7
8
9
10
11
12
13
14
15
U7201
REMOTE SENSOR
Q
P
+B
Q
2
VI
D
S
W
INITIALIZING
29
SYNCDET
Y SIGNAL
DETECTOR
CIRCUIT
INITIALIZING
INITIALIZING
SYSOUT
P36
Q7504
P204
RI
D
7
Q
7
D7536
Q7546
TUN-DO
A
1
2
3
4
5
BCD

Other manuals for Onkyo TX-SR800

Related product manuals