EasyManua.ls Logo

Panasonic AG-DVX100BP - Page 86

Panasonic AG-DVX100BP
172 pages
Print Icon
To Next Page IconTo Next Page
To Next Page IconTo Next Page
To Previous Page IconTo Previous Page
To Previous Page IconTo Previous Page
Loading...
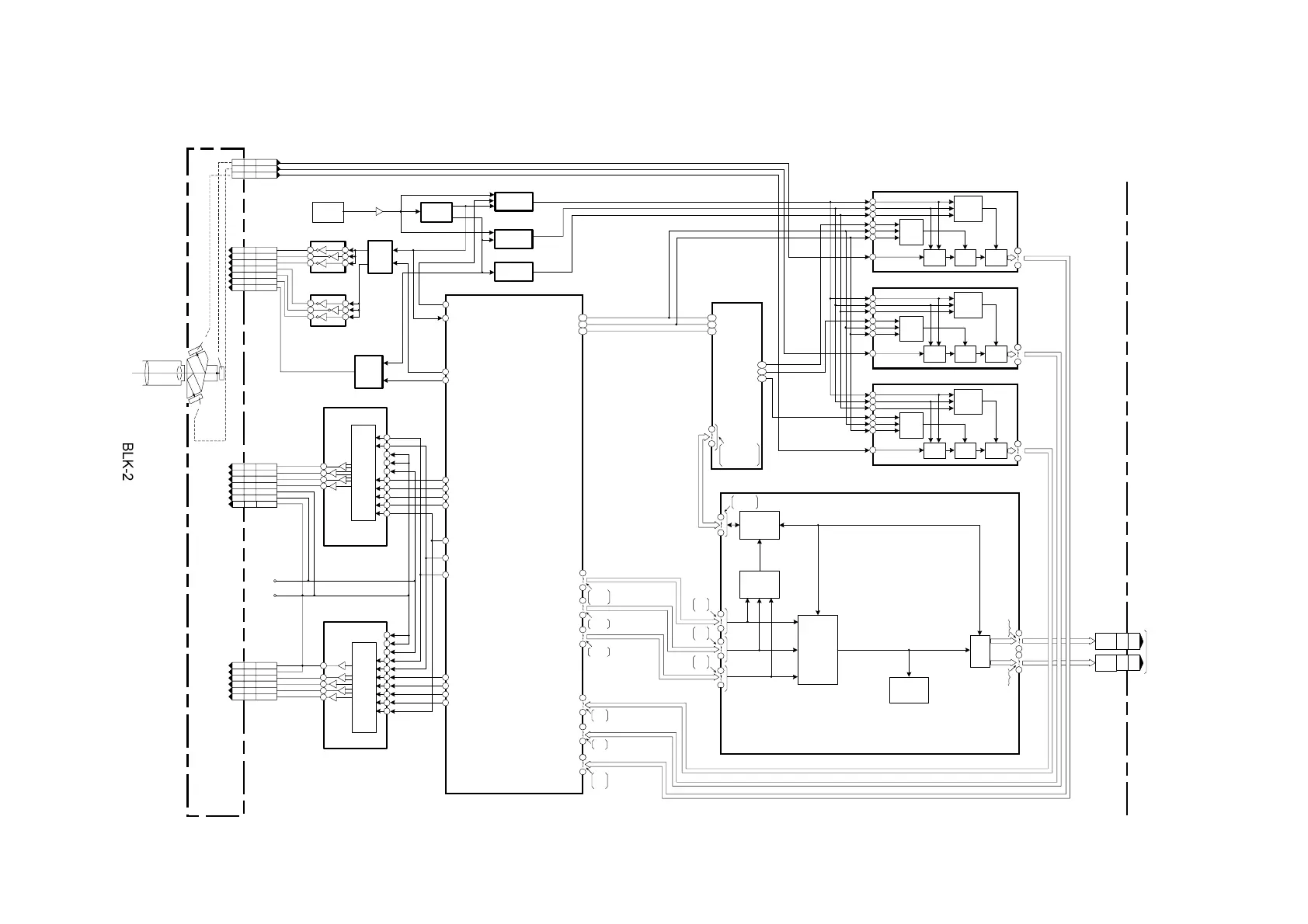
SENSOR/PROCESS(AFE/TG & DRIVE/PROCESS: CAMERA) BLOCK DIAGRAM
CCD FLEX.CARD
29
29 SIG_R
27
27 SIG_G
2 SIG_B
X101<5>
CLK
OSC
31.5MHz
3
IC102<5>
5
IC106<5>
CLK
DRIVER
5
3
IC104,123<5>
SHP
GEN
SHD
GEN
1
IC103<5>
CLK
DRIVER
1
5
ADCLK
(15.75MHz)
15.75MHz
P1004<3>
H1_R36
38
H1_G
12
H1_B
35
H2_R
37 H2_G
11
H2_B
33 R
H1_R
H1_G
H1_B
H2_R
H2_G
H2_B
IC112<5>(H.DRIVER)
7
2
5
1
6
3
7
2
5
1
6
3
H1
H2
H.PULSE
DECODER
IC107,122<5>
IC125<5>(CCD DRIVE,PULSE GEN)(PLD)
LENS UNIT
B CCD
R CCD
G CCD
3CCD METHOD
LIGHT
IC109,110,118<5>
RESET
PULSE
DECODER
IC119<5>(V.DRIVER(B))
V1_B
V2_B
V3_B
V4_B
VH
V1_B
V2_B
V3_B
V4_B
5
3
17
18
INPUT
I/F
8
13
16
2
7
9
14
12
20
CH1
CH2
XV1_B
XV2_B
XV3_B
XV4_B
5
6
7
10
25
12
11
CAM15V
CAM-9V
IC117<5>(V.DRIVER(R,G))
INPUT
I/F
V1_RG
V2_RG
V3_RG
V4_RG
15 SUB_R
SUB_G
SUB_B
V1_RG
V2_RG
V3_RG
V4_RG
5
3
17
18
1
2
IC105,120,125<5>
16
34
HGT_N
36
38
12
35
37
11
33
28
HCLR
26
HGT
IC111<5>(H.DRIVER)
R
8
7
6
5
VH
PT
PT
24,25
22,23
9
ISUB
10
16
18
19
20
21
15
16
18
19
20
21
16
20
2
8
13
7
9
14
12
10
ISUB
CH1
CH2
XV1_RG
XV2_RG
XV3_RG
XV4_RG
1
2
3
4
IC1<4>(CDS/PGA/AD)(R)
21
SHP
SERIAL
I/F
SLOAD
TIMING
CONTROL
CDS PGA A/D
SIG_R
22
SHD
16
ADCLK
46
47
SDATA
48
SCLK
30
CCDIN
1
12
105
106
TG_SDATA
104
IC301<1>(CAMERA UCOM)
TG_SCLK
TG_CS
H2
M1
M5
ADDRESS
DATA
F2
E3
F1
ANA_LDR
ANA_LDG
ANA_LDB
IC2<4>(CDS/PGA/AD)(G)
SHP
21
SHD
22
ADCLK
16
SERIAL
I/F
46
47
48
SCLK
SDATA
SLOAD
SIG_G
CCDIN
30
TIMING
CONTROL
A/DPGACDS
1
12
IC3<4>(CDS/PGA/AD)(B)
SHD
SERIAL
I/F
22
16
SHP
ADCLK
21
46
47
48
30
SLOAD
SDATA
SCLK
SIG_B
CCDIN
TIMING
CONTROL
CDS PGA
A/D
1
12
IC303<1>(CAMERA DSP)
M3, N1-6
P1-7, R3-5
T3-6
A15-17, B14,15,17
C15-17,19, D16-19
E16-19, F16,19
G17
PLD_R(0-9)
71,72
109-114
119,120
121-130
131-134
139-144
AFE_B(0-11)
35-42
47-50
AFE_G(0-11)
51-62
AFE_R(0-11)
67-70
73-79
82
AFE_B(0-11)
AFE_G(0-11)
AFE_R(0-11)
E1-4
F1-4
G1,2
K1-4
L1-4
M1,2
PLD_G(0-9)
H1-4
J1-4
G3,4
PLD_B(0-9)
R
G
B
DSP
UCOM
I/F
MATRIX
BLOCK
MEMORY
Y,C
MEMORY
DSC
I/F
YSI(0-7)
YDATA(0-7)
CDATA(0-7)
D16, E14-16
F14-16, G14
H14-16
J14-16
K14,15
SHP
SHD
P1004<3>
P1004<3>
P1004<3>
P1009<3>
16A
I
23A
16A
I
23A
16B
I
23B
16B
I
23B
CSI(0-7)
8
7
6
5
24,25
22,23
9

Table of Contents

Other manuals for Panasonic AG-DVX100BP

Related product manuals