EasyManua.ls Logo

Panasonic DMR-EH75VP

Panasonic DMR-EH75VP
237 pages
To Next Page IconTo Next Page
To Next Page IconTo Next Page
To Previous Page IconTo Previous Page
To Previous Page IconTo Previous Page
Loading...
3
FILAMENT ON
49
64 SEG16
SEG1
42
48 DIG7
DIG1
IC37001
(RESET)
IC6001
IC7501
< OPERATION KEY >
S7706
SELECT
S7711
D2V
S7705
STOP
S7704
PLAY
S7707
OPEN/CLOSE
S7708
H2V
S7701
H2D
S7709
D2H
S7710
V2H
S7703
REC
S7702
V2D
SCLK
(FAN MOTOR DRIVE)
Q37001
X SW +12.5V
QR7502
3
P37001
1
P37001
13
(FAN MOTOR DRIVE)
75
FAN MOTOR
M
(SYSTEM CONTROL/SERVO/TIMER)
VTR S-DATA CLK
VTR S-DATA IN
VTR S-DATA OUT
VTR TIMER CS
70
69
68
15
SST+6V
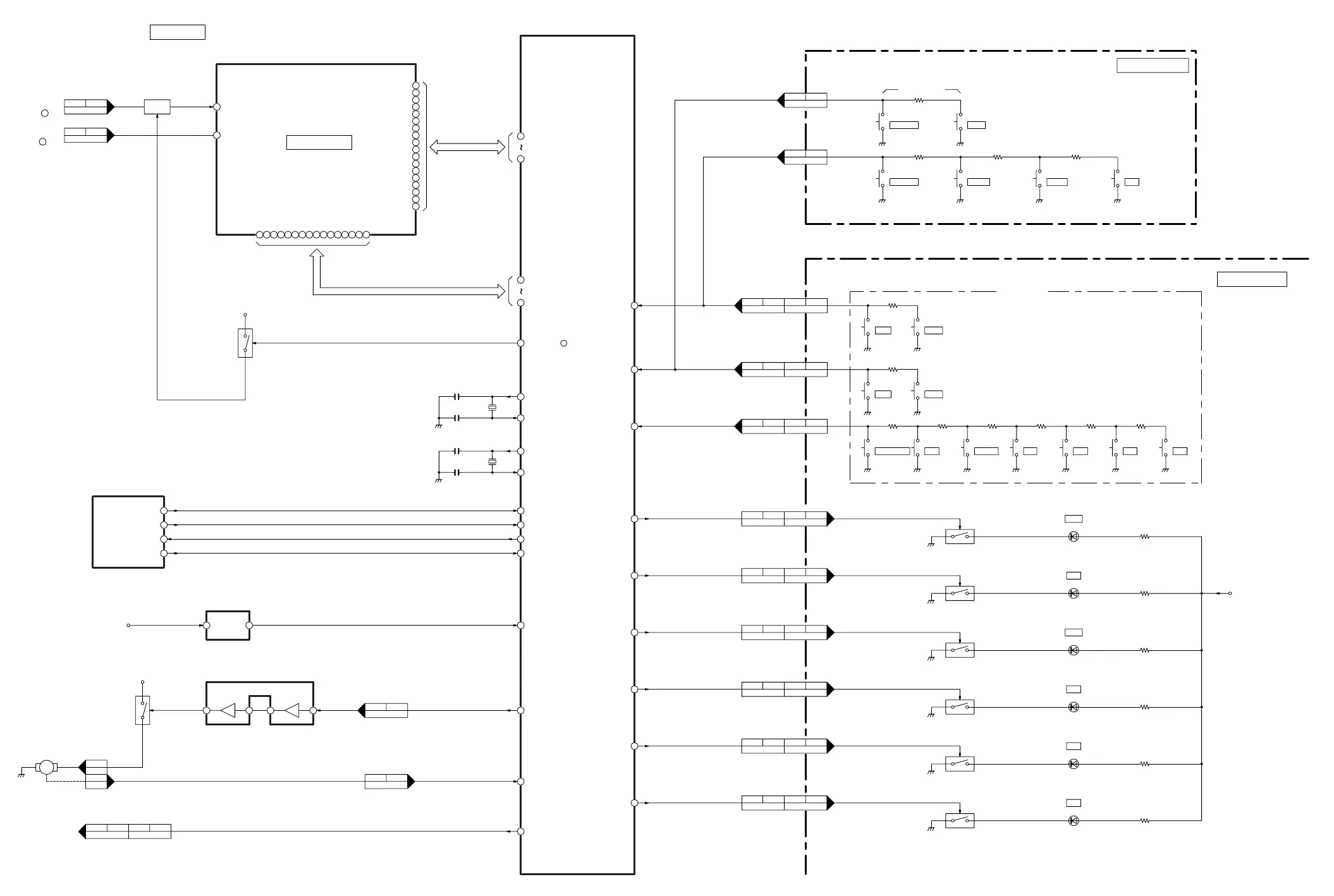
DMR-EH75VP
Timer Block Diagram
SD SEL LED
SD LED
DUB LED
16KEY IN1
17KEY IN2
18KEY IN3
73
85
66
3
2
1
P6003P31903
9
DISPLAY
DRIVE
DUB
D7706
(DUBBING LED DRIVE)
Q7706
6
P31903 P6003
11
SDI
D7701
(SDI LED DRIVE)
Q7701
4
SD
D7704
(SD LED DRIVE)
Q7704
5
PS31902
VHS LED 68 VHS
D7702
(VHS LED DRIVE)
Q7702
3
PP7701
17
15
16
14
P6001 P31905
PS31902 PP7701P6001 P31905
PS31902 PP7701P6001 P31905
PS31901 PP7702P6001 P31905
PS31901 PP7702P6001 P31905
PS31901 PP7702P6001 P31905
PS31902 PP7701P6001 P31905
DVD LED
HDD LED
86
87 HDD
D7705
(HDD LED DRIVE)
Q7705
8
DVD
D7703
(DVD LED DRIVE)
Q7703
7
19
18
PS31902 PP7701P6001 P31905
PS31902 PP7701P6001 P31905
13
12
11
TIMER DISPLAY
VDD
FAN LOCK88
OUT
FAN PWM
94
MAIN P.C.B.
FRONT R P.C.B.
(TIMER CPU)
DP7501
34 4
411GA
381GA
351GA
111GB
81GB
51GB
332G
312G
293G
273G
264G
234G
225G
205G
186G
166G
147G
127G
P16
P1
32
P2
30
P3
28
P4
25
P5
26
P6
21
P7
19
P8
17
P9
15
P10
13
P11
10
P12
9
P13
7
P14
6
P15
F-
F+
1
45
Q7501
1
P6001P31905
1
P6001P31905
2
P.C.B.
DIGITAL
TO
IC11720-
DIGITAL I/F P.C.B.
FROM
20
L
T11301-
DIGITAL I/F P.C.B.
FROM
6 TBUS CLK
15
P59001 P37101
15
P31904 P6002
IC7503
X SW+5.8V
VOUT 12 RESET8
32
S-DATA CLOCK
VTR
S-DATA IN
VTR
31
30
S-DATA OUT
VTR
TIMER CS IN
VTR
83
X7501
11 10MHz IN
10MHz OUT10
X7502
13 32KHz IN
32KHz OUT14
< OPERATION KEY >
FRONT L P.C.B.
1
4
PP4801
PP4801
PS6001
PS6001
REWCH DOWN
S7802S7801
S7806 S7803
POWER CH UP
S7813 S7810
EJECT FF

Table of Contents

Related product manuals