EasyManua.ls Logo

Panasonic DMR-EH75VP

Panasonic DMR-EH75VP
237 pages
To Next Page IconTo Next Page
To Next Page IconTo Next Page
To Previous Page IconTo Previous Page
To Previous Page IconTo Previous Page
Loading...
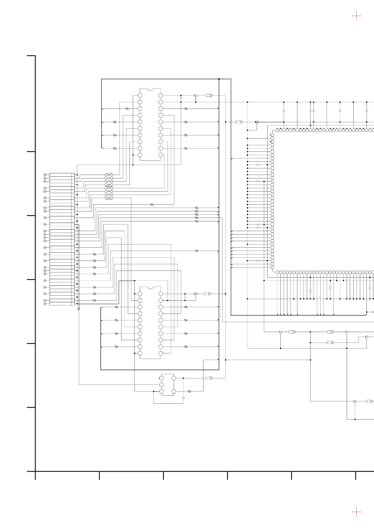
13.20. HDMI Schematic Diagram
3
2
1
FL56101
1
2
R56140 ERJ2GEJ8R2X
1
2
510
R56123
1
2
10V
C56121 0.1
R56150 ERJ2GEJ8R2X
1
2
10V
C56119 0.1
R56147 ERJ2GEJ8R2X
1
2
10V
C56118 0.1
1
2
R56144 ERJ2GEJ8R2X
1
2
R56146 ERJ2GEJ8R2X
1
2
R56145 ERJ2GEJ8R2X
R56149 ERJ2GEJ8R2X
1
2
10V
C56120 0.1
R56148 ERJ2GEJ8R2X
1
CKA8
1
CKA13
1
CKA9
1
CKA11
1
CKA12
1
CKA10
1
2
LB56104 J0JCC0000119
1
CL56101
1
CKA6
1
CKA5
1
CKA2
1
CKA1
1
CKA4
1
CKA3
1
CKA7
4
3
1
2
4
3
1
2
L56102
J0MAB0000170
4
3
1
2
4
3
1
2
L56104
J0MAB0000170
4
3
1
2
4
3
1
2
L56103
J0MAB0000170
1
2
10V
C56103 0.1
G_R656_CK_C
1
2
10V
C56104 0.1
1
2
10V
C56114
0.1
1
2
10V
C56116
0.1
1
2
10V
C56113
0.1
1
2
10V
C56109
0.1
1
2
10V
C56111
0.1
4
3
1
2
4
3
1
2
L56101
J0MAB0000170
1
2
D4ED13900002
VA56102
EZJZ0V80008B
1
2
D4ED13900002
VA56106
EZJZ0V80008B
1
2
D4ED13900002
VA56110
EZJZ0V80008B
1
2
D4ED13900002
VA56113
EZJZ0V80008B
1
2
D4ED13900002
VA56112
EZJZ0V80008B
1
2
D4ED13900002
VA56108
EZJZ0V80008B
1
2
D4ED13900002
VA56104
EZJZ0V80008B
1
2
D4ED13900002
VA56101
EZJZ0V80008B
1
2
10V
C56117
0.1
1
2
LB56102
J0JHC0000032
3
2
1
FL56103J0JHC0000032
LB56103
1
2
1
2
10V
C56108
0.1
3
2
1
FL56102
1
2
EZJZ0V800AA
VA56107
1
2
EZJZ0V800AA
VA56105
1
2
EZJZ0V800AA
VA56109
1
2
EZJZ0V800AA
VA56111
1
2
MA2J72800L
D56101
1
2
10V
C56126 0.1
1
2
10V
C56125 0.1
1
2
10V
C56124 0.1
1
2
VA56103
EZJZ0V800AA
1
2
10V
C56123 0.1
1
CKC4
1
CKC1
1
CKC2
1
CKA20
1
CL56104
1
2
0
R56138
1
2
0R56137
1
2
6.3V
ECJ1VB0J105K
C56130
3
2
1
FL56105
3
2
1
FL56106
3
2
1
FL56110
J0JHC0000032
LB56110
1
2
1
2
10V
0.1
C56135
J0JHC0000032
1
2
LB56116
J0JHC0000032
LB56109
1
2
1
2
10V
C56115
0.1
RESET
G_SDA1_A
1
2
10V
0.1C56112
HDMI_1_IRQ
G_SCL1_A
G_HCLK_C
1
2
R56128
2K
2
3
1
Q56104
2SD1819A0L
1
2
R56131
220
1
2
10V
F1H1A105A028
C56133
1
2
10V
F1H1A105A028
C56134
4
2
3
51
3
1
2
4
5
C0CBCDC00052
IC56105
1
2
R56002
47K
1
2
100KR56004
1
2
R56001
4700
1
2
R56159
3300
1
2
22K
R56160
2
3
1
Q56001
2SD1819A0L
1
2
R56158
1500
2
3
1
Q56002
2SD1819A0L
1
2
2K
R56129
1
2
50V
C56129
220p
1
2
R56003
2R2M
1
2
50V
220PC56001
1
2
100K
R56133
2
3
1
Q56105
2SD1819A0L
2
3
1
S
D
G
Q56103
B1CFHA000002
1
2
2K
R56126
1
2
2K
R56125
2
3
1
S
D
G
Q56102
B1CFHA000002
1
2
47R56161
1
2
R56130
27K
1
CKC10
1
2
LB56112
J0JHC0000032
1
2
R56135 47
1
2
220K
R56132
1
2
10V
C56128 0.1
1
2
16V
C56132
0.01
LB56111
1
2
J0JHC0000032
1
2
6.3V
C56131
F1J0J106A014
F1J0J106A013
7
5
6
243
8
1
675
243
8
1
C0CBCBD00048
IC56104
1
CKC5
1
CKC9
1
2
R56124
10K
1
CKC8
1
2
R56134 47
1
2
10K
R56127
1
CKC7
1
CKC66
8
9
7
2
1
4
5
3
10
K1KY10BA0033
P56101
TO P35001
DIGITAL I/F P.C.B.
(DIGITAL I/F SECTION)
(HDMI CONNECTOR)
1
2
10V
C56127 0.1
2
3
1
Q56101
2SD1819A0L
RESET
G_SDA1_A
G_SCL1_A
R656_6
R656_5
R656_7
R656_3
R656_4
1
2
10V
C56106 0.1
1
2
10V
C56105 0.1
1
2
LB56115
J0JHC0000032
G_LRCK_A
1
2
LB56101
J0JHC0000032
J0JHC0000032
LB56108
1
2
3
2
1
FL56104
G_DACOUT1_B
G_IECOUT_B
G_DMIX_B
G_DACMCK_B
G_DACOUT2_B
G_DACOUT0_B
1
2
10V
0.1C56110
R656_0
R656_2
R656_1
G_DACBCK_B
1
2
10V
C56107 0.1
G_LRCK_A
1
2
10V
C56122 0.1
1
CKA19
1
CKA18
1
2
J0JCC0000119LB56107
1
CKA16
1
CKA17
1
CKA15
6
7
5
9
12
10
11
18
19
16
17
21
20
13
15
14
8
1
3
4
2
23
22
P56102
K1FA119E0002
1
2
J0JCC0000119LB56105
1
CL56102
1
2
J0JCC0000119LB56106
1
CL56103
163
161
156
158
157
154
152
150
148
146
144
142
140
138
136
134
132
130
128
126
124
125
127
129
131
133
135
137
139
141
143
145
147
149
151
153
155
160
159
162
816257 5853 5448 504944 4543 4746 5251 5655 60 6159 74 757168 7069 7372 8077 7876 796463 66 6765 82
122
97
98
93
94
89
90
85
83
84
87
88
86
92
91
96
95
99
111
110
114
116
115
112
113
107
108
103
104
100
102
101
106
105
109
121
118
119
117
120
123
1
164
42
10
8
7
9
20
17
16
19
18
22
21
12
13
11
15
14
5
4
6
38
39
34
35
30
31
25
27
26
23
24
29
28
33
32
37
36
41
40
2
3
IC56103
MN864701
HDMI_1_IRQ
R656_5
1
2
82
R56156
R656_4
1
2
82
R56157
G_R656_CK_C
1
2
82
R56139
R656_6
1
2
82
R56155
R656_0
R656_1
1
2
82
R56151
R656_3
1
2
82
R56154
R656_2
1
2
82
R56152
1
2
82
R56153
1
2
10V
C56101
0.1
1
2
33R56102
1
2
33R56104
1
2
33
R56103
1
2
33R56105
1
2
82
R56106
1
CKB14
1
CKB12
1
CKB16
1
CKB8
1
CKB11
1
CKB10
1
CKB6
1
2
22R56101
1
CKB20
1
CKB32
1
CKB29
1
CKB27
1
CKB30
1
CKB33
1
CKB25
1
CKB22
1
CKB21
1
CKB23
1
CKB18
G_DACBCK_B
1
2
R56116 100
1
2
R56117 150
G_DACOUT0_B
1
CKB4
1
CKB1
1
CKB2
1
2
33
R56143
G_DACMCK_B
1
2
R56115 82
G_IECOUT_B
1
2
R56109 120
1
2
33
R56108
1
2
33
R56107
G_HCLK_A
G_HCLK_B
12 14 16 18 1917151311
354 29810 67
20
1
8976 12534
12 14 16 18 19 20171513
10
11
C0JBAZ002116
IC56102
12 14 16 18 1917151311
354 29810 67
20
1
8976 12534
12 14 16 18 19 20171513
10
11
C0JBAZ002116
IC56101
1
CKB35
1
CKB36
1
CKB40
1
CKB38
1
CKB39
648
375
2
1
86
57
42
13
D1H83304A024
RX56101
6
7
5
9
36
37
33
32
34
29
28
30
25
24
26
21
22
17
11
12
10
15
16
13
14
19
20
18
23
27
31
35
38
8
1
3
4
2
40
39
FP56101
TO P55002
DIGITAL P.C.B.
(DV3 SECTION)
K1MN40AA0082
648
375
2
1
86
57
42
13
D1H83304A024
RX56102
G_DMIX_BG_DMIX_B
G_DACOUT2_B
R656_7
1
2
R56142
33
G_HCLK_C
G_DACOUT1_B
4
2
3
5
1
3
1
2
4
5
IC56107
C0JBAB000604
1
2
150
R56122
1
2
10V
C56140
0.1
1
2
150
R56120
1
2
82
R56118
1
2
150
R56121
1
2
33R56119
1
2
33R56110
1
2
$R56113
1
2
33R56114
1
2
33R56111
1
2
33R56112
1
2
10V
C56102
0.1
+5V
CECGND
FRAME
GND
GND
FRAME
FRAME
FRAME
D3R2V
D3R8V
HOTPLG
HDMISDA
HDMI_CONT
HOT_PLUG
HDMI_MONI
X_SW_5R8V
HDMI_P3_ON_H
HDMI_P5_ON_H
D0-
D1-
D0+
CLK+
CEC
CLK-
D0GND
D2-
D2+
D2GND
D1+
D1GND
CLKGND
RSV
HDMISCL
(ACM2012H-900-2P-T)
or
or
or
(ACM2012H-900-2P-T)
or
or
or
or
or
or K1FA119E0001
(ACM2012H-900-2P-T)
(ACM2012H-900-2P-T)
VO
GNDVIN
NC
CNT
1A2 2A4
2Y3 1Y2
2G
VCC
1Y1
2G
VCC
1Y4
1Y3
2A2
2A1
1Y2
2A4
2A3
D17
D19
D18
AMSDI2
VSS
AMSDI3
AMRX
VSS
D7
D4
D6
D5
D14
D13
D15
D11
D10
D12
D9
D8
AMSDI1
AMSDI0
AMDAM
D1
D3
D2
D0 [164]AMDACL
[163]AMDAWS
[162]VDD15
D16
VDD33
VDD33
VDD15
D22
D21
VSS
DO25
DO26
DO24
DO27
DO28
VSYNC
VSS
DE
PCLKOUT
VDD33
[125]RXSENSE
[124]DO29
D23
VSS
PCLKIN
VDD15
HSYNC
D20
1Y1
1G
GND
GND
GND
GND
GND
GND
GND
GND
GND
GND
GND
RESET
DMIX
GND
GND
DAC_MCK
DAC_BCK
ADACOUT0
ADACOUT2
I2C_SDA1
I2C_SCL1
R656_OUT7
R656_OUT6
R656_CLK
HDMI_2_IRQ
HDMI_27CLK
HDMI_1_IRQ
ADACOUT1
DAC_LRCK
IECOUT
1G
GND
GND
GND
R656_OUT4
R656_OUT2
R656_OUT0
R656_OUT1
R656_OUT3
R656_OUT5
1A3
1A2
2Y3
GND
1A1
1A4
2Y2
2Y1
1A1
2Y4
GND
2Y4
DO1
DO0
VSS
AVSS
FLT
PVSS
AVDD
AVSS
SCL
LON
VSS
TESTIN1
SDA
AVDD
VOUT
VOUT
VDD33
UPFLT
ENHON
VSS
TESTIN0
VDD33
VDD15
TX1M
TX1P
TX0M
TX0P
AVDD
AVDD
AVSS
AVDD
TX2M
AVSS
NC
NC
PVDD
TXCM
AVSS
TXCP
EXT_SWING
AVDD
AVSS
(2SD1819AXTX)
[81]TX2P
DO3
DO4
DO2
VDD33
[82]AVSS
DO6
DO8
DO9
DO7
VSS
VSS
VSS
DO5
DO16
DO15
DO17
DO11
DO12
DO10
DO14
DO13
DO23
DO21
DO18
DO20
DO19
DO22
VDD33
VDD33
VDD15
VDD33
VDD15
HSCL
SOM1
NRESET
MINTEST
VDD15
SOM0
ESCL
TCK
TMS
TDO
TDI
ESDA
VSS
HSDA
VSS
HCLK
TESTM1
TESTM2
HCLKDIV0
SCANTEST
HCLKDIV1
VDD33
NTEST
TESTM0
LPSA5
LPSA7
VDD15
LPSA6
PDWN
NIRQ
[43]VDD33
[44]HPD
TRST
[42]TESTIN2
2A21A4
1Y32Y2
2A1GND
1Y42Y1
OUT
GND
IN
VCC
NC
2A31A3
NC
or
V OUT
CN
GND
(MM1683D)
NC
ON[H]
NC
V IN
DMR-EH75VP
HDMI Schematic Diagram
10987654321
F
E
D
C
B
A
SLIGHTLY DIFFERNT OR AMENDED SINCE THIS DRAWING WAS PREPARED.
THE CORRECT PART NUMBER IS SHOWN IN THE PARTS LIST,AND MAY BE
NOTE:DO NOT USE THE PART NUMBER SHOWN ON THIS DRAWING FOR ORDERRING.
90

Table of Contents

Related product manuals