EasyManua.ls Logo

Panasonic DMR-EH75VP

Panasonic DMR-EH75VP
237 pages
To Next Page IconTo Next Page
To Next Page IconTo Next Page
To Previous Page IconTo Previous Page
To Previous Page IconTo Previous Page
Loading...
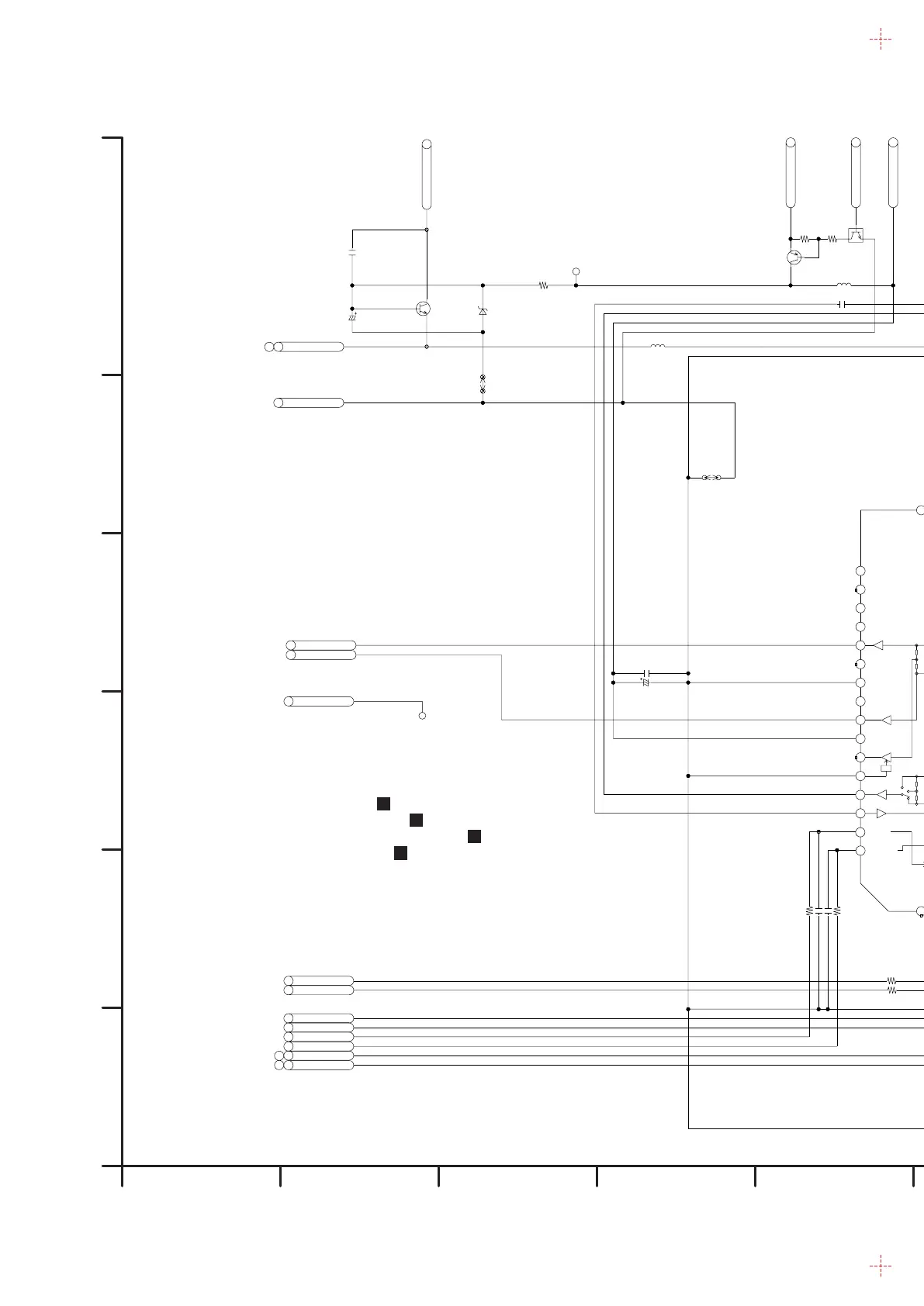
13.11. VHS Audio Section (Main P.C.B.(2/4)) Schematic Diagram (A)
L2_IN_L
A_REG12V
2
1
16V10C4504
1
2
6200R4506
1
2
R4505 6200
1
2
47KR4511
1
2
R4523 47K
1
2
R4524 6200
2
1
C4502 16V10
R4502 47K
2
1
6V22
C4523
1
2
47KR4509
1
2
R4503 47K
1
2
1
2
R4553 10K
2
1
16V10C4503
L3_IN_L
IIC_DATA
IIC_CLK
1
TL4501
1
2
R4540 1K
1
2
39KR4538
2
1
C4517
6V22
2
1
C4516 16V10
OUT_NORMAL
IN_NORMAL
FSC
2
1
16V10C4526
1
TL4502
1
2
R4539 1K
FM_GND
1
2
K4504
VWJ0795=5
A_GND
1
2
TW4502
VWJ0795=5
L4502 390u
1
2
D4501
B0AACK000004
1
2
680R4529
ABS_NORM_L
A_H_SW
DREC_H
AR
AL
A_COM
1
2
K4507
VWJ0795=7.5
1
2
K4509
VWJ0795=10
1
2
K4502
VWJ0795=10
1
2
TW4501
VWJ0795=5
1
2
K4506
1
2
0.01C4518
TUN_L
2
1
C4505
6V33
1
2
R4557 10K
1
2
R4510 6200
1
2
6200R4512
1
2
75KR4519
1
2
75KR4518
1
2
1KR4525
4700
R4508
2
1
C4513 6V22
FM_MUTE_H
2
1
C4514 16V10
2
1
C4515 6V33
510
R4522
1
2
C4535 0.015[B]
0.047
C4522
1
2
4700
R4520
1
2
R4500
1K
510R4521
1
2
0.047
C4501
TUN_R
1
2
120KR4534
1
2
0.22[KB]C4512
1
2
C4508 0.033[KB]
1
2
C4534 0.015[B]
1
2
C4510 0.01
1
2
C4511 0.1[KB]
1
2
C4509 0.01
2
1
C4507 6V22
2
1
C4506 16V10
1
2
C4537 56P[GC][22]
1
TL4507
R4526
24K
2
1
C4521
16V10
1
2
6800
R4527
L3_IN_R
1
2
R4516 47K
1
2
R4517 6200
1
2
100u
L4503
1
2
R4513
4700
DVD_OUT_L
L1_IN_R
1
2
R4515 56K
1
2
820[D]
R4504
1
TL1002
VHS_L
1
2
C4519
0.1
2
1
C4520
6V22
REF_GND
A_5V
X_SW_5R8V
2
3
1
B1AAGD000016
(2SC1959YT2M)
Q4502
1
2
K4513
VWJ0795=5
1
2
D4502
MAZ4056NHF
(MA4056N-HTA)
VHS_R
1
2
C4774 6800P
1
2
R4501 56K
1
2
C4773 6800P
1
TL4552
DVD_OUT_R
MO_ST_BI
1
2
R4507
4700
2
3
1
Q4501
2SB0710A0L
X_SW12R3V
2
1
C4525 16V100
1
2
L4501 1R2u
1
2
K4702
VWJ0795=20
1
2
0.01C4538
L2_IN_R
2
3
1
QR4501
UNR521100L
JC_PON
1
2
C4524 0.1[KB]
L1_IN_L
5759616364 62 60 58
39
51535556
54 52
41
4950
43
45
47
48
46
44
42
40
17
35
37
38
36
19
33
34
21 23 25 27 29 31 3230282624222018
2
4
5
3
1
11
13
15
16
14
12
7
6
9
8
10
23
58
45
44
47
48
46
30 31 32
43
40
41
35
37
36
33
34
39
38
42
2825 2624 27 29
5556 5051 495354 52576263 61
1918 20
3
2
5
4
6
8
7
1
64
15
16
9
13
10
12
11
14
17 2221
5960
AN3656NFBPBV
IC4501
V
V
S
S
S
V
S
S
V
V
V
V
I
I
S
S
I
I
(EXT4)
(EXT4)
FM MIX
ENVE
IS
(TV)
(TV)
L
SW22
MIX
MUTE
SW19
R
SW21
AGC/
SW20
SW18
MIX
HIFI
PNR Rch
R
HIFI
L
L
R
MUTE
NORMAL
L
SW16
MIX
NORMAL
SW17
VCC(5V)
LOGIC
GND
DATA
CLK
REG
L
REC
DET
VCC(12V)
R
NC
AMP
DC OUT R
MAIN OUT
MTS VCC(5V)
SUB LEVDET
GND
AMP
LED PORT L
SIF IN
VCO-f0
adj LOGIN
MAIN REF
DEM REF
DEC(L)SW
DEC(R)SW
ZZ-PROM
AGC/
PNR Lch
SW2
NA0
R
Lch
AGC
REC LPF
PB
NR DET2
SW12
MIX
MUTE CT
Rch
VCO
NR DET1
REC LPF
FMLMT
GND
RECADJ
PBLPF
PBLPF
HPF
HOLD T
SW14
SW13
LINER SW
NOISE EDIT
NR REF
SW15
HA1
L H
GND
SW11
OUT
AH SW
ENV
CCA 0
HIF/NOR
PB FM IN
VCC
AMP
HEAD
HA2
AMP
DET
REC
SW4
SW9
PC
H/S
PC
Lch BPF
SW NOISE
Rch BPF
AUDIO LIMTER
AUDIO LIMTER
SW NOISE
E3
BS IN[L]
-29dBV
BS IN[R]
E3
INPUT SW(R)
COMP
NAI
SUB REF
E1
E2
CUEDET
REF1
VREF1
INPUT SW(L)
E4
SW1
E2
NR DET1
GND
REF1
E1
E4
CCAOUT
NR DET2
NR REF
VCO
S/H
I
V
V
I
I
V
S
I
I
S
S
V
I
V
I
V
I
I
DMR-EH75VP
VHS Audio Section
(Main P.C.B.(2/4))
Schematic Diagram(A)
10987654321
F
E
D
C
B
A
D
NOTE:DO NOT USE THE PART NUMBER SHOWN ON THIS DRAWING FOR ORDERRING.
THE CORRECT PART NUMBER IS SHOWN IN THE PARTS LIST,AND MAY BE
SLIGHTLYDIFFERNT OR AMENDED SINCE THIS DRAWING WAS PREPARED.
V:Video Section:(Page: )
C
A:VHS Audio Section:(Page: )
D
S:Syscon/Servo/Timer Section:(Page: )
I:I/O Tuner Section:(Page: )
E
F
79

Table of Contents

Related product manuals